СИСТЕМА ПЕРЕДАЧИ ДАННЫХ CAN (для моделей с левосторонним рулевым управлением с ЭБУ центрального сетевого шлюза) СХЕМА СИСТЕМЫ


  1. СХЕМА СИСТЕМЫ

    A01X1DTE01
    Название ЭБУ/датчика
    1 Центральный ЭБУ сетевого шлюза
    2 DLC3
    3 ECM
    4 ЭБУ полного привода
    5 ЭБУ системы предупреждения о ненадлежащем давлении в шинах*1
    6 Блок управления системы SRS
    7 Блок управления системой кондиционирования
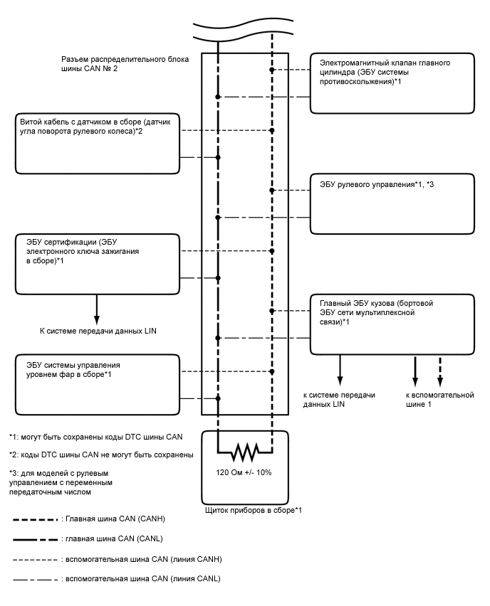
    8 ЭБУ системы управления уровнем фар
    9 Электромагнитный клапан главного цилиндра (ЭБУ системы противоскольжения)
    10 ЭБУ рулевого управления*2
    11 ЭБУ сертификации (ЭБУ электронного ключа зажигания в сборе)*3
    12 ЭБУ рулевого управления с усилителем в сборе*4
    13 Витой кабель с датчиком в сборе (датчик угла поворота рулевого колеса)
    14 Главный ЭБУ кузова (бортовой ЭБУ сети мультиплексной связи)
    15 Щиток приборов в сборе
    16 ЭБУ электропривода правого наружного зеркала в сборе*5
    17 ЭБУ электропривода левого наружного зеркала в сборе*5
    18 Переключатель электропривода сиденья в сборе*5
    19 Мультиплексный ЭБУ регулировки наклона и телескопического изменения высоты*6
    20 Блок автоматизированного привода двери багажного отделения (ЭБУ автоматизированного привода двери багажного отделения)*7
    21 Главный ЭБУ кузова № 2*8
    22 Контакт распределительного блока шины CAN № 3
    23 Приемник мультимедийного модуля в сборе*9
    24 Радиоприемник с дисплеем в сборе*10
    25 ЭБУ буфера шины*11
    26 Контакт распределительного блока шины CAN № 2
    27 ЭБУ предупреждения о недопустимой дистанции*12
    28 Передняя камера распознавания объектов*14
    29 ЭБУ системы помощи при парковке*13
    30 Внутреннее зеркало заднего вида в сборе*15, *16
    31 ЭБУ управления подвеской*17
    32 ЭБУ помощи при движении в сборе*14
    33 Левый датчик системы контроля слепых зон*18
    34 Датчик радара миллиметрового диапазона в сборе*14
    35 Контакт распределительного блока шины CAN № 1
    36 Приемопередатчик системы обработки и передачи информации*19

    • *1: для моделей с системой предупреждения о ненадлежащем давлении в шинах

    • *2: для моделей с рулевым управлением с переменным передаточным числом

    • *3: для моделей с системой посадки и запуска

    • *4: для моделей с электромагнитным клапаном регулирования расхода

    • *5: для моделей с запоминающим устройством

    • *6: для моделей с наклонной телескопической рулевой колонкой с электроприводом

    • *7: для моделей с системой автоматизированного привода двери багажного отделения

    • *8: для моделей с доводчиком заднего откидного борта

    • *9: для моделей с приемником мультимедийного модуля

    • *10: для моделей с радиоприемником с дисплеем

    • *11: для моделей с ЭБУ буфера шины

    • *12: Для моделей с сенсорной системой помощи при парковке TOYOTA

    • *13: для моделей с системой монитора типа местности

    • *14: для моделей с предаварийной системой безопасности

    • *15: для моделей без предаварийной системы безопасности

    • *16: для моделей с системой автоматического включения дальнего света

    • *17: для моделей с активной подвеской с регулировкой высоты

    • *18: для моделей с системой контроля слепых зон

    • *19: Для моделей с приемопередатчиком системы обработки и передачи информации

    Tech Tips


    • Главный ЭБУ кузова (бортовой ЭБУ сети мультиплексной связи) выполняет функции шлюза между шиной 2 и вспомогательной шиной 1.

    • ЭБУ центрального сетевого шлюза выполняет функции шлюза между шиной V, вспомогательной шиной 2, вспомогательной шиной 3 и вспомогательной шиной 5.

    • ЭБУ помощи при движении выполняет функции шлюза между шиной 5 и локальной шиной.

    • Подробная информация приведена на следующих схемах электрических соединений.

  2. ШИНА V

    A01XBMEE07
  3. ШИНА 2

    A01X9VFE01
    A01X77GE02
  4. ШИНА 3

    A01X3STE01
  5. ШИНА 5

    A01X2D0E03
    A01XAE0E02
  6. ВСПОМОГАТЕЛЬНАЯ ШИНА 1

    A01X3K0E01
    A01X7CGE01
  7. ЛОКАЛЬНАЯ ШИНА (для моделей с предаварийной системой безопасности)

    A01X8EQE05