СИСТЕМА КУРСОВОЙ УСТОЙЧИВОСТИ, Diagnostic DTC:C1241

Код DTC Наименование DTC
C1241 Низкое напряжение питания

ОПИСАНИЕ

Если напряжение на контакте IG1 находится в диапазоне регистрации DTC вследствие неисправностей узлов, например, цепи аккумуляторной батареи и генератора, сохраняется этот DTC.

Код DTC Условие обнаружения DTC Неисправный участок
C1241

Выполняется любое из следующих условий:

1. Оба следующих условия сохраняются в течение 10 с или более.


  • Скорость автомобиля выше 3 км/час (2 мили в час).

  • Напряжение на контакте IG1 ниже 9,5 В.

2. Все следующие условия сохраняются в течение 0,2 с или более.


  • Реле электромагнитного клапана остается включенным.

  • Напряжение на контакте IG1 ниже 9,5 В.

  • Контакт реле размокнут.


  • Аккумуляторная батарея

  • Предохранитель ECU-IG №1

  • Система зарядки

  • Жгут или разъем

  • ЭБУ системы противоскольжения (электромагнитный клапан главного цилиндра)

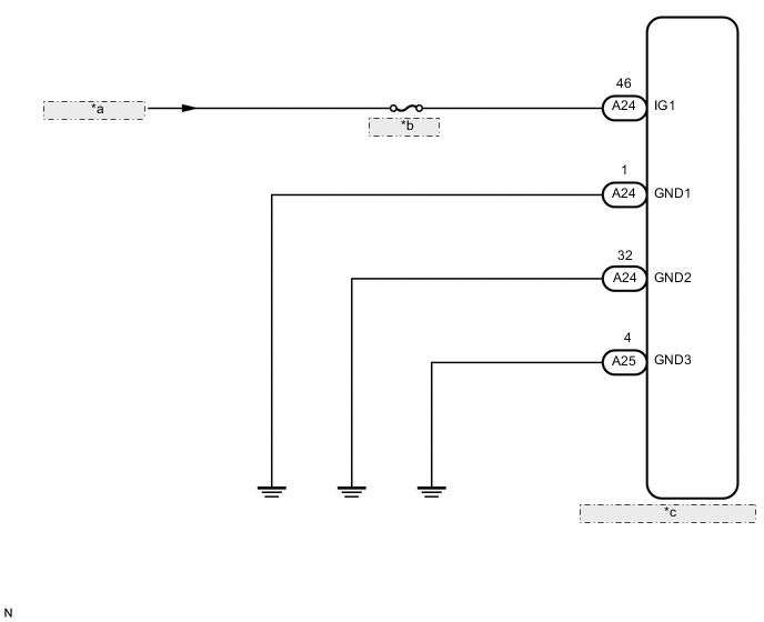
СХЕМА ЭЛЕКТРИЧЕСКИХ СОЕДИНЕНИЙ

B001WT9E24
*a От цепи IG
*b ECU-IG № 1
*c ЭБУ системы противоскольжения (электромагнитный клапан главного цилиндра)

ПРЕДОСТЕРЕЖЕНИЕ / ПРИМЕЧАНИЕ / УКАЗАНИЕ

Note


  • После замены электромагнитного клапана главного цилиндра выполните калибровку "нуля" датчика и сохраните информацию о системе (см. стр. Click here).

  • Перед выполнением следующей процедуры проверки проверьте предохранители цепей, относящихся к данной системе.

ПОРЯДОК ВЫПОЛНЕНИЯ


  1. СНИМИТЕ ПОКАЗАНИЯ GTS (ЗНАЧЕНИЕ НАПРЯЖЕНИЯ IG1)


    1. Выключите зажигание.

    2. Подключите GTS к DLC3.

    3. Установите замок зажигания в положение ON (ВКЛ).

    4. Включите GTS.

    5. Запустите двигатель.

    6. Войдите в следующие меню: Chassis / ABS/VSC/TRC / Data List.

      ABS / VSC / TRC
      Информация на дисплее прибора Измеряемая величина / диапазон измерения Нормальное состояние Замечание по диагностике
      IG1 Voltage Value Напряжение IG1 / мин.: 0,00 В, макс.: 20,00 В Замок зажигания в положении ON (ВКЛ): 11 – 14 В -
    7. Проверьте значение напряжения, выдаваемого ЭБУ системы противоскольжения (электромагнитным клапаном главного цилиндра), на экране GTS.

      OK
      Значение выходного напряжения на экране GTS находится в диапазоне 11-14 В.

    NG
    OK
  2. СНОВА ПРОВЕРЬТЕ DTC


    1. Сбросьте коды DTC (см. стр. Click here).

    2. Выключите зажигание.

    3. Проверьте, выводятся ли прежние коды DTC (см. стр. Click here).

      Tech Tips

      Перед повторной проверкой DTC установите на место датчики, разъемы и пр., и верните автомобиль в прежнее состояние.

      Результат
      Результат Перейти к
      DTC выводятся (для моделей с левосторонним рулевым управлением) А
      DTC выводятся (для моделей с правосторонним рулевым управлением) B
      DTC не выводится (при выполнении поиска неисправностей в соответствии с таблицей диагностических кодов неисправностей) C
      DTC не выводится (при выполнении поиска неисправностей в соответствии с таблицей признаков неисправностей) D

    А
    B
    C
    D
  3. ПРОВЕРЬТЕ ЖГУТ ПРОВОДОВ И РАЗЪЕМ (КОНТАКТ IG1)


    1. Отсоедините разъем ЭБУ системы противоскольжения (электромагнитного клапана главного цилиндра).

    2. B001XVME03
      Обозначения на рисунке
      *a

      Вид спереди разъема со стороны жгута проводов:

      (к ЭБУ системы противоскольжения (электромагнитному клапану главного цилиндра))

      Измерьте напряжение в соответствии со значениями, приведенными в таблице.

      Номинальное напряжение
      Подключение диагностического прибора Положение переключателя Заданные условия
      A24-46 (IG1) - масса Зажигание включено 11-14 В

    NG
    OK
  4. ПРОВЕРЬТЕ ЖГУТ ПРОВОДОВ И РАЗЪЕМ (КОНТАКТЫ GND1, GND2 И GND3)


    1. B001Y3HE03
      Обозначения на рисунке
      *a

      Вид спереди разъема со стороны жгута проводов:

      (к ЭБУ системы противоскольжения [электромагнитному клапану главного цилиндра])

      Выключите зажигание.

    2. Отсоедините разъемы ЭБУ системы противоскольжения (электромагнитного клапана главного цилиндра).

    3. Измерьте сопротивление в соответствии со значениями, приведенными в таблице ниже.

      Номинальное сопротивление
      Подключение диагностического прибора Условие Заданные условия
      A24-1 (GND1) - масса Всегда Менее 1 Ом
      A24-32 (GND2) - масса Всегда Менее 1 Ом
      A25-4 (GND3) - масса Всегда Менее 1 Ом

    NG
    OK
  5. СНОВА ПРОВЕРЬТЕ DTC


    1. Сбросьте коды DTC (см. стр. Click here).

    2. Проверьте, выводятся ли прежние коды DTC (см. стр. Click here).

      Tech Tips

      Перед повторной проверкой DTC установите на место датчики, разъемы и пр., и верните автомобиль в прежнее состояние.

      Результат
      Результат Следующий шаг
      DTC выводятся (для моделей с левосторонним рулевым управлением) А
      DTC выводятся (для моделей с правосторонним рулевым управлением) B
      DTC не выводится (при выполнении поиска неисправностей в соответствии с таблицей диагностических кодов неисправностей) C
      DTC не выводится (при выполнении поиска неисправностей в соответствии с таблицей признаков неисправностей) D

    А
    B
    C
    D