VEHICLE STABILITY CONTROL SYSTEM, Diagnostic DTC:C1241

DTC Code DTC Name
C1241 Low Power Supply Voltage Malfunction

DESCRIPTION

If the voltage supplied to the IG1 terminal is within the DTC detection range due to malfunctions in components such as the battery and generator circuit, this DTC is stored.

DTC Code DTC Detection Condition Trouble Area
C1241

Either condition is met:

1. Both of the following conditions continue for at least 10 seconds.


  • The vehicle speed is more than 3 km/h (2 mph).

  • The IG1 terminal voltage is below 9.5 V.

2. All of the following conditions continue for at least 0.2 seconds.


  • The solenoid relay remains on.

  • The IG1 terminal voltage is below 9.5 V.

  • The relay contact is open.


  • Battery

  • ECU-IG NO.1 fuse

  • Charging system

  • Harness or connector

  • Skid control ECU (Master cylinder solenoid)

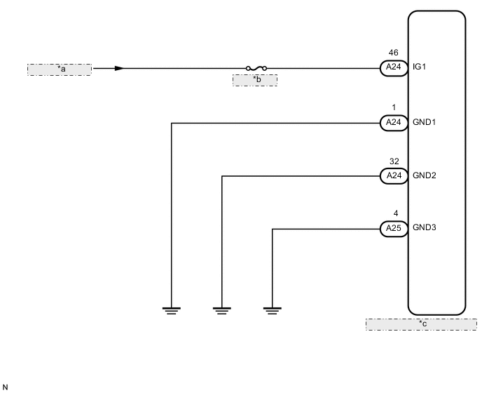
WIRING DIAGRAM

B001WT9E24
*a from IG Circuit
*b ECU-IG NO.1
*c Skid Control ECU (Master Cylinder Solenoid)

CAUTION / NOTICE / HINT

Note


  • After replacing the master cylinder solenoid, perform zero point calibration and store the system information Click here.

  • Inspect the fuses for circuits related to this system before performing the following inspection procedure.

PROCEDURE


  1. READ VALUE USING GTS (IG1 VOLTAGE VALUE)


    1. Turn the ignition switch off.

    2. Connect the GTS to the DLC3.

    3. Turn the ignition switch to ON.

    4. Turn the GTS on.

    5. Start the engine.

    6. Enter the following menus: Chassis / ABS/VSC/TRC / Data List.

      ABS/VSC/TRC
      Tester Display Measurement Item/Range Normal Condition Diagnostic Note
      IG1 Voltage Value IG1 voltage value/ Min.: 0.00 V, Max.: 20.00 V Ignition switch ON: 11 to 14 V -
    7. Check the voltage output from the skid control ECU (master cylinder solenoid) displayed on the GTS.

      OK
      The output voltage displayed on the GTS is within 11 to 14 V.

    NG
    OK
  2. RECONFIRM DTC


    1. Clear the DTCs Click here.

    2. Turn the ignition switch off.

    3. Check if the same DTCs are output Click here.

      Tech Tips

      Reinstall the sensors, connectors, etc. and restore the previous vehicle conditions before rechecking for DTCs.

      Result
      Result Proceed to
      DTC is output (for LHD) A
      DTC is output (for RHD) B
      DTC is not output (When troubleshooting in accordance with Diagnostic Trouble Code Chart) C
      DTC is not output (When troubleshooting in accordance with Problem Symptoms Table) D

    A
    B
    C
    D
  3. CHECK HARNESS AND CONNECTOR (IG1 TERMINAL)


    1. Disconnect the skid control ECU (master cylinder solenoid) connector.

    2. B001XVME03
      Text in Illustration
      *a

      Front view of wire harness connector

      (to Skid Control ECU (Master Cylinder Solenoid))

      Measure the voltage according to the value(s) in the table below.

      Standard Voltage
      Tester Connection Switch Condition Specified Condition
      A24-46 (IG1) - Body ground Ignition switch ON 11 to 14 V

    NG
    OK
  4. CHECK HARNESS AND CONNECTOR (GND1, GND2 AND GND3 TERMINAL)


    1. B001Y3HE03
      Text in Illustration
      *a

      Front view of wire harness connector

      (to Skid Control ECU [Master Cylinder Solenoid])

      Turn the ignition switch off.

    2. Disconnect the skid control ECU (master cylinder solenoid) connectors.

    3. Measure the resistance according to the value(s) in the table below.

      Standard Resistance
      Tester Connection Condition Specified Condition
      A24-1 (GND1) - Body ground Always Below 1 Ω
      A24-32 (GND2) - Body ground Always Below 1 Ω
      A25-4 (GND3) - Body ground Always Below 1 Ω

    NG
    OK
  5. RECONFIRM DTC


    1. Clear the DTCs Click here.

    2. Check if the same DTCs are output Click here.

      Tech Tips

      Reinstall the sensors, connectors, etc. and restore the previous vehicle conditions before rechecking for DTCs.

      Result
      Result Proceed to
      DTC is output (for LHD) A
      DTC is output (for RHD) B
      DTC is not output (When troubleshooting in accordance with Diagnostic Trouble Code Chart) C
      DTC is not output (When troubleshooting in accordance with Problem Symptoms Table) D

    A
    B
    C
    D