СИСТЕМА ОСВЕЩЕНИЯ Цепь реле заднего габаритного освещения

ОПИСАНИЕ

Главный ЭБУ кузова (бортовой ЭБУ сети мультиплексной связи) управляет работой реле TAIL.

СХЕМА ЭЛЕКТРИЧЕСКИХ СОЕДИНЕНИЙ


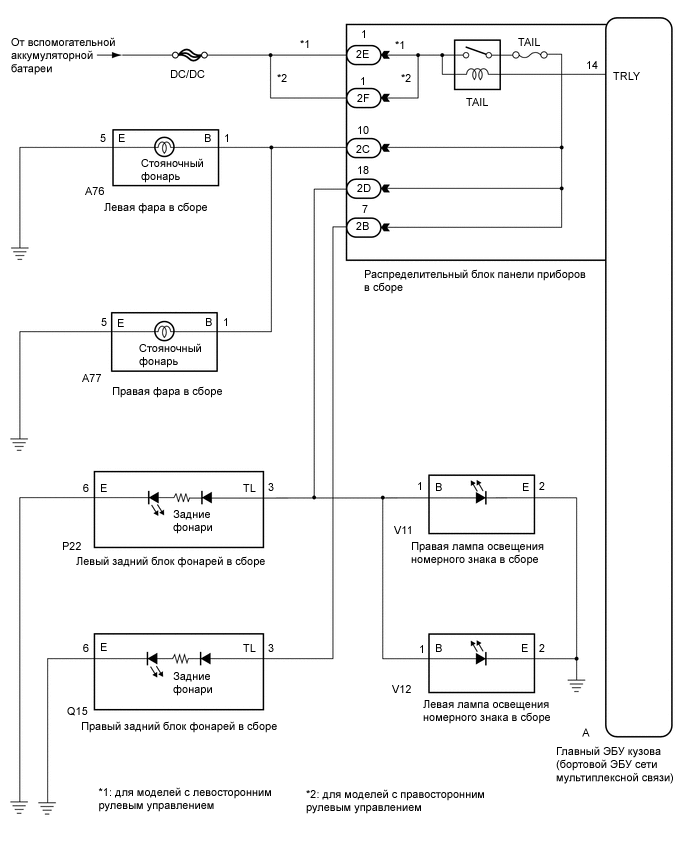
  1. Для моделей со светодиодными фарами:

    A004WU7E04
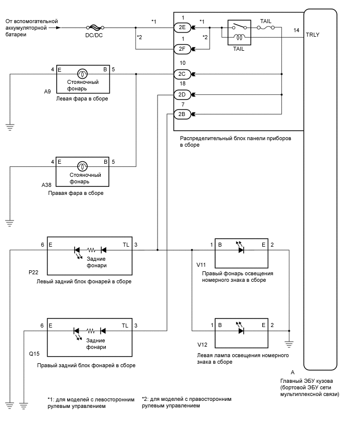
  2. Кроме моделей со светодиодными фарами:

    A004WU7E05

ПРЕДОСТЕРЕЖЕНИЕ / ПРИМЕЧАНИЕ / УКАЗАНИЕ

Note

Перед выполнением следующей процедуры проверки проверьте предохранители цепей, относящихся к данной системе.

ПОРЯДОК ВЫПОЛНЕНИЯ


  1. ВЫПОЛНИТЕ ДИАГНОСТИКУ В РЕЖИМЕ ACTIVE TEST С ПОМОЩЬЮ ПОРТАТИВНОГО ДИАГНОСТИЧЕСКОГО ПРИБОРА


    1. Подсоедините портативный диагностический прибор к DLC3.

    2. Включите питание (IG).

    3. Включите портативный диагностический прибор.

    4. Войдите в следующие меню: Body / Main Body / Active Test.

    5. Убедитесь, что реле работает.

      Main Body (Кузов)
      Информация на дисплее прибора Испытываемое устройство Диапазон регулирования Замечание по диагностике
      Taillight Relay Реле задних фонарей ON (ВКЛ) / OFF (ВЫКЛ) -
      OK
      Реле задних фонарей работает. (Задние фонари светятся.)

    OK
    NG
  2. ПРОВЕРЬТЕ ЖГУТ ПРОВОДОВ И РАЗЪЕМ (ВСПОМОГАТЕЛЬНАЯ АККУМУЛЯТОРНАЯ БАТАРЕЯ - РАСПРЕДЕЛИТЕЛЬНЫЙ БЛОК ПАНЕЛИ ПРИБОРОВ)


    1. Для моделей с левосторонним рулевым управлением:


      1. Отсоедините разъем Е2 распределительного блока панели приборов.

      2. Измерьте напряжение в соответствии со значениями, приведенными в таблице.

        Номинальное напряжение
        Подключение диагностического прибора Значение Заданные условия
        2E-1 - масса Питание выключено 11 - 14 В
    2. Для моделей с правосторонним рулевым управлением:


      1. Отсоедините разъем 2F распределительного блока панели приборов в сборе.

      2. Измерьте напряжение в соответствии со значениями, приведенными в таблице.

        Номинальное напряжение
        Подключение диагностического прибора Значение Заданные условия
        2F-1 - масса Питание выключено 11 - 14 В

    NG
    OK
  3. ПРОВЕРЬТЕ РАСПРЕДЕЛИТЕЛЬНЫЙ БЛОК ПАНЕЛИ ПРИБОРОВ В СБОРЕ


    1. Снимите распределительный блок панели приборов в сборе (см. стр. Click here).

      B001MTNE02
      Обозначения на рисунке
      *A Для моделей с левосторонним рулевым управлением *B Для моделей с правосторонним рулевым управлением
      *a

      Устройство с неподсоединенным жгутом проводов

      (Распределительный блок панели приборов в сборе)

      - -
    2. Для моделей с левосторонним рулевым управлением:


      1. Подсоедините положительный (+) вывод вспомогательной аккумуляторной батареи к контакту 2E-1.

      2. Подсоедините отрицательный (-) вывод вспомогательной аккумуляторной батареи к контакту А-14 (TRLY).

      3. Измерьте напряжение в соответствии со значениями, приведенными в таблице.

        Номинальное напряжение
        Контакты для подключения диагностического прибора Условие Заданные условия
        2C-10 - отрицательный вывод вспомогательной аккумуляторной батареи Всегда 11-14 В
        2D-18 - отрицательный вывод вспомогательной аккумуляторной батареи Всегда 11-14 В
    3. Для моделей с правосторонним рулевым управлением:


      1. Подсоедините положительный (+) вывод вспомогательной аккумуляторной батареи к контакту 2F-1.

      2. Подсоедините отрицательный (-) вывод вспомогательной аккумуляторной батареи к контакту А-14 (TRLY).

      3. Измерьте напряжение в соответствии со значениями, приведенными в таблице.

        Номинальное напряжение
        Контакты для подключения диагностического прибора Условие Заданные условия
        2C-10 - отрицательный вывод вспомогательной аккумуляторной батареи Всегда 11-14 В
        2D-18 - отрицательный вывод вспомогательной аккумуляторной батареи Всегда 11-14 В

    OK
    NG