СИСТЕМА ПЕРЕДАЧИ ДАННЫХ CAN Прекращение обмена данными с ЭБУ рулевого управления с усилителем

ОПИСАНИЕ

Неисправность Признак Неисправный участок
Прекращение обмена данными с ЭБУ рулевого управления с усилителем

Выполняется любое из следующих условий:


  • На экране "Communication Bus Check" (проверка шины передачи данных) GTS для параметра "Power Steering (EPS)" отображается прекращение обмена данными.

  • Выводимые коды DTC системы передачи данных (начинающиеся на U) соответствуют "Режиму прекращения обмена данными с ЭБУ рулевого управления с усилителем" в "Таблице комбинаций кодов DTC".


  • Вспомогательная шина или разъем ЭБУ рулевого управления с усилителем

  • Цепь питания ЭБУ рулевого управления с усилителем

  • ЭБУ рулевого управления с усилителем

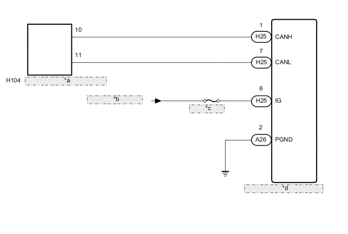
СХЕМА СОЕДИНЕНИЙ

B001MTAE20
*a Разъем распределительного блока шины CAN № 2
*b От реле IG1 № 1
*c ECU-IG № 2
*d ЭБУ рулевого управления с усилителем

ПРЕДОСТЕРЕЖЕНИЕ / ПРИМЕЧАНИЕ / УКАЗАНИЕ

Note


  • Так как порядок проведения диагностики важен для получения корректных результатов, начните поиск неисправностей с раздела "Порядок поиска неисправностей", если выводятся коды DTC, связанные с системой передачей данных CAN.

    Нажмите здесь Click here

  • Перед измерением сопротивления шины CAN, выключите питание и оставьте автомобиль в покое на 1 минуту или более, не приводя в действие ключ, любые другие переключатели и не открывая/закрывая двери. После этого отсоедините провод от отрицательного (-) вывода вспомогательной аккумуляторной батареи и перед измерением сопротивления оставьте автомобиль в покое на 1 минуту или более.

  • После выключения питания следует подождать некоторое время, прежде чем отсоединять провод от отрицательного (-) вывода вспомогательной аккумуляторной батареи. Поэтому, прежде чем приступать к этой работе, обязательно ознакомьтесь с примечанием относительно отсоединения провода от отрицательного (-) вывода вспомогательной аккумуляторной батареи.

    Нажмите здесь Click here

  • После ремонта выполните проверку шины CAN и убедитесь, что все ЭБУ и датчики, подсоединенные к системе передачи данных CAN, отображаются как нормальные.

    Нажмите здесь Click here

  • Перед выполнением последующей процедуры проверки проверьте плавкие предохранители цепей, относящихся к данной системе.

Tech Tips


  • Перед отсоединением связанных компонентов для проверки нажмите на корпус каждого разъема, чтобы убедиться, что разъем не ослаблен и не отсоединен.

  • Если разъем отсоединен, убедитесь, что контакты и корпус разъема не имеют трещин, не деформированы и не подверглись коррозии.

ПОРЯДОК ВЫПОЛНЕНИЯ


  1. ПРОВЕРЬТЕ ШИНУ CAN НА ОБРЫВ (ВСПОМОГАТЕЛЬНАЯ ШИНА ЭБУ РУЛЕВОГО УПРАВЛЕНИЯ С УСИЛИТЕЛЕМ)


    1. Отсоедините провод от отрицательного (-) вывода вспомогательной аккумуляторной батареи.

    2. B001MTZE02
      Обозначения на рисунке
      *a

      Вид спереди разъема со стороны жгута проводов:

      (к ЭБУ рулевого управления с усилителем в сборе)

      Отсоедините разъем Н25 ЭБУ рулевого управления с усилителем.

    3. Измерьте сопротивление в соответствии со значениями, приведенными в таблице ниже.

      Номинальное сопротивление
      Контакты для подключения диагностического прибора Условие Заданные условия
      H25-1 (CANH) - H25-7 (CANL) Провод отсоединен от отрицательного (-) вывода вспомогательной аккумуляторной батареи 54 - 69 Ом

    NG
    OK
  2. ПРОВЕРЬТЕ ЖГУТ ПРОВОДОВ И РАЗЪЕМ (КОНТАКТ ИСТОЧНИКА ПИТАНИЯ)


    1. Подсоедините провод к отрицательному (-) выводу вспомогательной аккумуляторной батареи.

    2. B001N8OC52
      *a

      Вид спереди разъема со стороны жгута проводов:

      (к ЭБУ рулевого управления с усилителем в сборе)

      Измерьте напряжение в соответствии со значениями, приведенными в таблице.

      Номинальное напряжение
      Подключение диагностического прибора Условие Заданные условия
      H25-6 (IG) - масса Питание включено (IG) 11-14 В

    NG
    OK
  3. ПРОВЕРЬТЕ ЖГУТ ПРОВОДОВ И РАЗЪЕМ (КОНТАКТ МАССЫ)


    1. Отсоедините разъем A26 ЭБУ рулевого управления с усилителем.

    2. B001LVBE01
      Обозначения на рисунке
      *a

      Вид спереди разъема со стороны жгута проводов:

      (к ЭБУ рулевого управления с усилителем в сборе)

      Измерьте сопротивление в соответствии со значениями, приведенными в таблице ниже.

      Номинальное сопротивление
      Контакты для подключения диагностического прибора Условие Заданные условия
      A26-2 (PGND) - масса Всегда Менее 1 Ом

    OK
    NG