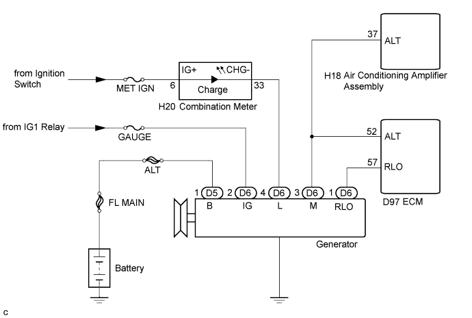
СИСТЕМА ЗАРЯДКИ ДВИГАТЕЛЯ СХЕМА СИСТЕМЫ

A003BNOE03