DESCRIPTION
| Detection Item | Symptom | Trouble Area |
|---|---|---|
| AFS ECU Communication Stop Mode | Either condition is met:
|
|
*1: w/ Adaptive Front-lighting System
*2: w/o Adaptive Front-lighting System
For vehicles without an entry and start system.
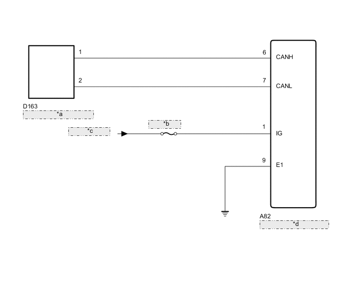
WIRING DIAGRAM
| *a | No. 3 Junction Connector |
| *b | ECU-IG NO.2 |
| *c | from IG1 Relay |
| *d | Headlight Swivel ECU Assembly |
| *a | No. 3 Junction Connector |
| *b | ECU-IG NO.2 |
| *c | from IG1 Relay |
| *d | Headlight Leveling ECU Assembly |
CAUTION / NOTICE / HINT
Note
Inspect the fuses for circuits related to this system before performing the following inspection procedure.
Tech Tips
Operating the ignition switch, any switches or any doors triggers related ECU and sensor communication with the CAN, which causes resistance variation.
PROCEDURE
PRECAUTION
Note
After turning the ignition switch off, waiting time may be required before disconnecting the cable from the battery terminal. Therefore, make sure to read the disconnecting the cable from the battery terminal notice before proceeding with work Click here.
| NEXT |
|
DISCONNECT CABLE FROM NEGATIVE BATTERY TERMINAL
Disconnect the cable from the negative (-) battery terminal before measuring the resistances of the CAN main wire and the CAN branch wire.
CAUTION:
Wait at least 90 seconds after disconnecting the cable from the negative (-) battery terminal to disable the SRS system.
Note
When disconnecting the cable, some systems need to be initialized after the cable is reconnected Click here.
| NEXT |
|
CHECK FOR OPEN IN CAN BUS WIRE (HEADLIGHT ECU CAN BRANCH WIRE)
w/ Adaptive Front-lighting System:
| *a | Rear view of wire harness connector (to Headlight Swivel ECU Assembly) |
Disconnect the headlight swivel ECU assembly connector.
Measure the resistance according to the value(s) in the table below.
| Standard Resistance | ||||||
|---|---|---|---|---|---|---|
|
w/o Adaptive Front-lighting System:
| *a | Front view of wire harness connector (to Headlight Leveling ECU Assembly) |
Disconnect the headlight leveling ECU assembly connector.
Measure the resistance according to the value(s) in the table below.
| Standard Resistance | ||||||
|---|---|---|---|---|---|---|
|
| NG |
|
REPAIR OR REPLACE HEADLIGHT ECU CAN BRANCH WIRE OR CONNECTOR (CANH, CANL) |
| OK |
|
CHECK HARNESS AND CONNECTOR (HEADLIGHT ECU - BATTERY AND BODY GROUND)
w/ Adaptive Front-lighting System:
| *a | Rear view of wire harness connector (to Headlight Swivel ECU Assembly) |
Connect the cable to the negative (-) battery terminal.
Note
When disconnecting the cable, some systems need to be initialized after the cable is reconnected Click here.
Measure the voltage according to the value(s) in the table below.
| Standard Voltage | |||||||||
|---|---|---|---|---|---|---|---|---|---|
|
Measure the resistance according to the value(s) in the table below.
| Standard Resistance | ||||||
|---|---|---|---|---|---|---|
|
w/o Adaptive Front-lighting System:
| *a | Front view of wire harness connector (to Headlight Leveling ECU Assembly) |
Connect the cable to the negative (-) battery terminal.
Note
When disconnecting the cable, some systems need to be initialized after the cable is reconnected Click here.
Measure the voltage according to the value(s) in the table below.
| Standard Voltage | ||||||
|---|---|---|---|---|---|---|
|
Measure the resistance according to the value(s) in the table below.
| Standard Resistance | ||||||
|---|---|---|---|---|---|---|
|
| Result | Proceed to |
|---|---|
| OK (w/ Adaptive Front-lighting System) | A |
| OK (for LHD, w/o Adaptive Front-lighting System) | B |
| OK (for RHD, w/o Adaptive Front-lighting System) | C |
| NG | D |
| A |
|
REPLACE HEADLIGHT SWIVEL ECU ASSEMBLY Click here |
| B |
|
REPLACE HEADLIGHT LEVELING ECU ASSEMBLY Click here |
| C |
|
REPLACE HEADLIGHT LEVELING ECU ASSEMBLY Click here |
| D |
|
REPAIR OR REPLACE HARNESS OR CONNECTOR |