SFI SYSTEM, Diagnostic DTC:P1603, P1605

DTC Code DTC Name
P1603 Engine Stall History
P1605 Rough Idling

DESCRIPTION


After starting the engine, this DTC is stored when the engine stops without the ignition switch being operated.

Using the intelligent tester, the conditions present when the DTC was stored can be confirmed by referring to the freeze frame data. Freeze frame data records engine conditions when a malfunction occurs. This information can be useful when troubleshooting.

It is necessary to check if the vehicle has run out of fuel before performing troubleshooting, as this DTC is also stored when the engine stalls due to running out of fuel.

DTC No. DTC Detection Condition Trouble Area
P1603 After monitoring for startability problems (P1604) finishes and 5 seconds or more elapse after starting the engine, with the engine running, the engine stops (the engine speed drops to 200 rpm or less) without the engine switch being operated for 0.5 seconds or more (1 trip detection logic).
  • Air leak in intake system

  • Purge VSV

  • Brake booster

  • Mass air flow meter

  • Engine coolant temperature sensor

  • Thermostat

  • Power supply circuit (purge VSV, air fuel ratio sensor, fuel injector assembly, ignition coil assembly)

  • Fuel pump

  • Fuel pump control circuit

  • Fuel line

  • PCV valve and hose

  • Camshaft timing oil control valve

  • Knock sensor

  • Ignition system

  • Air conditioning system

  • Power steering system

  • Electrical load signal system

  • Charging system

  • CVT system

  • Park/neutral position switch assembly

  • ECM

  • Wire harness or connector

  • Engine immobiliser system


This DTC is stored if the engine speed drops below the set speed.

Using the intelligent tester, the conditions present when the DTC was stored can be confirmed by referring to the freeze frame data. Freeze frame data records engine conditions when a malfunction occurs. This information can be useful when troubleshooting.

It is necessary to check if the vehicle ran out of fuel before performing troubleshooting, as this DTC is also stored when idling is unstable due to running out of fuel.

DTC No. DTC Detection Condition Trouble Area
P1605 After 5 seconds or more elapse after starting the engine, with the engine running, the engine speed drops to 400 rpm or less (1 trip detection logic).
  • Air leak in intake system

  • Purge VSV

  • Brake booster

  • Mass air flow meter

  • Engine coolant temperature sensor

  • Thermostat

  • Power supply circuit (purge VSV, air fuel ratio sensor, fuel injector assembly, ignition coil assembly)

  • Fuel pump

  • Fuel pump control circuit

  • Fuel line

  • PCV valve and hose

  • Camshaft timing oil control valve

  • Knock sensor

  • Ignition system

  • Air conditioning system

  • Power steering system

  • Electrical load signal system

  • Charging system

  • CVT system

  • Park/neutral position switch assembly

  • ECM

  • Wire harness or connector

  • Engine immobiliser system

CAUTION / NOTICE / HINT

Tech Tips


  • In contrast to normal malfunction diagnosis for components, circuits and systems, DTCs P1603 and P1605 are used to determine the malfunctioning area from the problem symptoms and freeze frame data when the user mentions problems such as engine stall.

    As these DTCs can be stored as a result of certain user actions, even if these DTCs are output, if the customer makes no mention of problems, clear these DTCs without performing any troubleshooting and return the vehicle to the customer.

  • If any other DTCs are output, perform troubleshooting for those DTCs first.

  • Use any information from the customer problem analysis about the condition of the vehicle at the time when the problem occurred (how the engine stopped, conditions when the engine was restarted, etc.) as a reference.

    Symptom Suspected Area
    Engine vibration occurs and engine stops Air-fuel ratio abnormal
    Engine stops with no engine vibration Ignition system, injection stoppage, high load from external parts
    Engine can be started with accelerator pedal depressed Insufficient air volume
    Rough idling after engine started Air-fuel ratio abnormal, abnormal combustion
  • Read freeze frame data using the intelligent tester. Freeze frame data records engine conditions when a malfunction occurs. This information can be useful when troubleshooting.

  • When confirming the freeze frame data, be sure to check all 5 sets of freeze frame data Click here.

  • When DTC P1603 (Engine Stall History) is stored, DTC P1605 (Rough Idling) is also stored. When confirming freeze frame data, check DTC P1605. The ECM stores DTC P1605 first. Therefore, 5 sets of freeze frame data can be confirmed through DTC P1605, enabling the technician to obtain more information.

  • When confirming freeze frame data, if there are multiple items related to the cause of the malfunction, perform troubleshooting for all related items.

  • Try to operate the vehicle under the conditions recorded in the freeze frame data which were present when the malfunction occurred. Confirm the data at this time and the data when the engine is idling (engine warmed up, no load, and shift lever in D or N) and compare these data with the freeze frame data.

  • Inspections take into account the fact that the malfunction may not have reoccurred and place emphasis on checking the vehicle conditions present at the time when the malfunction occurred.

  • When performing inspections, jiggle the relevant wire harnesses and connectors in an attempt to reproduce malfunctions that do not always occur.

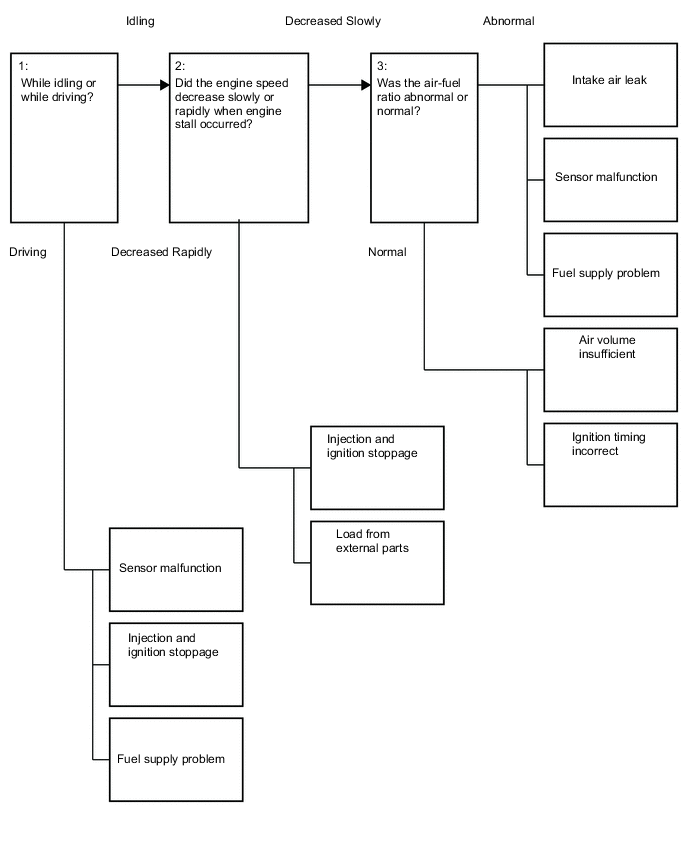
Inspection flow
Using freeze frame data, narrow down the parts to be inspected according to the vehicle conditions at the time when the malfunction occurred.

A0056ACE06



P1603 inspection flow: Narrow down the parts to be inspected according to the vehicle conditions at the time when the malfunction occurred (freeze frame data).

Vehicle State Engine Speed Suspected Area Primary Parts to Inspect Procedure
Idling or decelerating Slowly decreases and engine stalls Ignition system abnormal Igniter abnormal
  • Power supply circuit

  • Ignition coil assemblies

  • Spark plug

10, 38, 52
Air-fuel ratio abnormal Air suction
  • Intake system connections

  • Purge VSV system

  • Brake booster

5 to 9
Sensor malfunction (value from sensor too lean)
  • Mass air flow meter

  • Engine coolant temperature sensor

  • Air fuel ratio sensor system

  • Thermostat

11 to 23
Sensor malfunction (value from sensor too rich) 39 to 51
Fuel supply problem
  • Fuel pump control circuit

  • Purge VSV system

  • Fuel line

  • ECM

24 to 37
Intake air volume insufficient Problem with air passage
  • Intake system connections

  • Mass air flow meter

  • Brake booster

  • PCV valve and hose

  • Purge VSV system

53 to 55
Excessive valve overlap
  • Camshaft timing oil control valve

56 to 59
Ignition timing incorrect Does not operate as expected
  • Knock sensor

  • Engine coolant temperature sensor

  • Mass air flow meter

60 to 64
Rapidly decreases and engine stalls Ignition and injection stops (electrical system malfunction) Power temporarily cut
  • Power supply circuit (fuel injector assembly, ignition coil assembly)

65, 66
External part malfunctioning Increase in load
  • Air conditioning system

  • Electrical load signal system

  • Power steering system

  • CVT system

  • Park/neutral position switch assembly

67 to 70
Accelerating - Crankshaft position sensor or VVT sensor malfunction Power temporarily cut
  • Check DTCs

1
Mass air flow meter Foreign matter adhesion
  • Mass air flow meter

71 to 74
Ignition and injection stops (electrical system malfunction) Power temporarily cut
  • Power supply circuit (fuel injector assembly, ignition coil assembly)

75, 76
Fuel supply problem Fuel leak, clog
  • Fuel pump control circuit

  • Fuel line

77 to 81

A00536RE06


P1605 inspection flow: Narrow down the parts to be inspected according to the vehicle conditions at the time when the malfunction occurred (freeze frame data).

Engine Speed Suspected Area Primary Parts to Inspect Procedure
Slowly decreases and engine stalls Ignition system abnormal Igniter abnormal
  • Power supply circuit

  • Ignition coil assemblies

  • Spark plug

10, 38, 52
Air-fuel ratio abnormal Air suction
  • Intake system connections

  • Purge VSV system

  • Brake booster

5 to 9
Sensor malfunction (value from sensor too lean)
  • Mass air flow meter

  • Engine coolant temperature sensor

  • Air fuel ratio sensor system

  • Thermostat

11 to 23
Sensor malfunction (value from sensor too rich) 39 to 51
Fuel supply problem
  • Fuel pump control circuit

  • Purge VSV system

  • Fuel line

  • ECM

24 to 37
Intake air volume insufficient Problem with air passage
  • Intake system connections

  • Mass air flow meter

  • Brake booster

  • PCV valve and hose

  • Purge VSV system

53 to 55
Excessive valve overlap
  • Camshaft timing oil control valve

56 to 59
Ignition timing incorrect Does not operate as expected
  • Knock sensor

  • Engine coolant temperature sensor

  • Mass air flow meter

60 to 64
Rapidly decreases and engine stalls Ignition and injection stops (electrical system malfunction) Power temporarily cut
  • Power supply circuit (fuel injector assembly, ignition coil assembly)

65, 66
External part malfunctioning Increase in load
  • Air conditioning system

  • Electrical load signal system

  • Power steering system

  • CVT system

  • Park/neutral position switch assembly

67 to 70

Note

Inspect the fuses for circuits related to this system before performing the following inspection procedure.

PROCEDURE


  1. CHECK FOR ANY OTHER DTCS OUTPUT


    1. Connect the intelligent tester to the DLC3.

    2. Turn the ignition switch to ON.

    3. Turn the tester on.

    4. Enter the following menus: Powertrain / Engine and ECT / DTC.

    5. Read DTCs Click here.

      Result
      Result Proceed to
      DTC P1603 and/or P1605 are output A
      DTC P1603 or P1605 and other DTCs are output B

    B
    A
  2. READ FREEZE FRAME DATA


    1. Connect the intelligent tester to the DLC3.

    2. Turn the ignition switch to ON.

    3. Using the tester, confirm the vehicle conditions recorded in the freeze frame data which were present when the DTC was stored Click here.

      OK
      Immobiliser Fuel Cut is OFF.
      Result
      Result Proceed to
      Abnormal A
      Normal B

    B
    A
  3. CHECK ENGINE IMMOBILISER SYSTEM


    1. Connect the intelligent tester to the DLC3.

    2. Turn the ignition switch to ON.

    3. Turn the tester on.

    4. Start the engine.

    5. Idle the engine

    6. Enter the following menus: Powertrain / Engine and ECT / Data List / Immobiliser Communication and Immobiliser Fuel Cut.

    7. Check the Data List indication.

      OK
      Data List Item Tester Display
      Immobiliser Communication ON
      Immobiliser Fuel Cut OFF
      Result
      Result Proceed to
      OK A
      NG (w/ Entry and Start System) B
      NG (w/o Entry and Start System) C

    B
    C
    A
  4. READ FREEZE FRAME DATA


    1. Connect the intelligent tester to the DLC3.

    2. Turn the ignition switch to ON.

    3. Using the tester, confirm the vehicle conditions recorded in the freeze frame data which were present when the DTC was stored Click here.

      Result
      Problem Symptom Freeze Frame Data Item Suspected Area Proceed to
      Closed Throttle Position SW Engine Speed Total of Short FT and Long FT
      When idling or decelerating, engine speed slowly decreases and engine stalls All 5 sets of freeze frame data are ON Decreases slowly*1 All 5 sets of freeze frame data are +15% or more*2
      • Air suction

      • Sensor malfunction (value from sensor too lean)

      • Fuel supply problem

      A
      At least 1 of the 5 sets of freeze frame data is -15% or less*3 Sensor malfunction (value from sensor too rich) B
      All 5 sets of freeze frame data are from -15% to +15%
      • Intake air volume insufficient

      • Ignition timing incorrect

      C
      When idling or decelerating, engine speed rapidly decreases and engine stalls Decreases rapidly*1 -
      • Injection stoppage, ignition stoppage

      • Load from external parts

      D
      When accelerating or driving at constant speed, engine stalls*4 At least one is OFF - -
      • Sensor malfunction

      • Injection stoppage, ignition stoppage

      • Fuel supply problem

      E
      A005733E22

      Tech Tips


      • *1: A rapid decrease in engine speed may be caused by an electrical fault in the shared wiring of all or a number of cylinders, an increase in load from external parts, etc. The engine speed is considered to have decreased rapidly if either of the following conditions applies.

        Otherwise, the engine speed is considered to have decreased slowly.


        1. In the freeze frame data, the decrease in engine speed from #3 to #5 is 400 rpm or more.

        2. In the freeze frame data, the engine speed at #5 is 120 rpm or less.


      • If the vehicle speed is 15 km/h or less and the difference between Engine Speed and SPD (NT) is 100 rpm or less, inspect the continuously variable transaxle. (Depending on the rate of vehicle deceleration, the engine speed may have decreased due to the CVT lock-up release being late.)

      • *2: When a DTC is stored, feedback compensation increases because the air-fuel ratio is determined to be lean.

      • *3: When a DTC is stored, feedback compensation decreases because the air-fuel ratio is determined to be rich.

      • *4: This item should be checked when DTC P1603 is output and is not necessary to check when only P1605 is output.


    B
    C
    D
    E
    A
  5. CHECK INTAKE SYSTEM


    1. Check for air leaks in the intake system [vacuum hose disconnection, cracks, damaged gaskets, etc.].

      Tech Tips


      • If the accelerator pedal is released after racing the engine, the inspection is easier to perform because the vacuum inside the intake pipes increases and the air suction noise becomes louder.

      • If Short FT and Long FT are largely different from the normal values when idling (the intake air volume is small) and almost the same as the normal values when racing the engine (the intake air volume is high), air leakage may be present.

      OK
      There are no air leaks.

    NG
    OK
  6. CHECK PURGE VSV


    1. A0056UG

      Disconnect the purge hose (on the canister side) of the purge VSV.

    2. Start the engine.

    3. Idle the engine.

    4. Disconnect the purge VSV connector.

    5. Check if air flows through the purge VSV.

      OK
      Air does not flow.
    6. Reconnect the purge VSV connector.

    7. Reconnect the purge hose of the purge VSV.

      Tech Tips

      When this inspection is performed, the MIL may illuminate. After finishing the inspection, check and clear DTCs Click here.


    NG
    OK
  7. READ FREEZE FRAME DATA


    1. Connect the intelligent tester to the DLC3.

    2. Turn the ignition switch to ON.

    3. Using the tester, confirm the vehicle conditions recorded in the freeze frame data which were present when the DTC was stored Click here.

      Result
      Freeze Frame Data Item Result Suspected Area Proceed to
      Stop Light Switch At least 1 of the 5 sets of freeze frame data is ON Air suction from brake booster A
      All 5 sets of freeze frame data are OFF - B

    B
    A
  8. READ VALUE USING INTELLIGENT TESTER (SHORT FT#1)

    A0059ECE27

    1. Connect the intelligent tester to the DLC3.

    2. Turn the ignition switch to ON.

    3. Start the engine and warm it up until the engine coolant temperature stabilizes.

      Tech Tips

      The A/C switch and all accessory switches should be off.

    4. Idle the engine.

    5. Enter the following menus: Powertrain / Engine and ECT / Data List / Short FT #1.

    6. Read the value displayed on the tester while depressing the brake pedal.

      Standard
      Short FT #1 changes by +10% or less.

      Tech Tips

      When air leaks from the brake booster is present, the feedback compensation increases because the air-fuel ratio becomes lean.


    NG
    OK
  9. PERFORM DRIVE TEST


    1. Connect the intelligent tester to the DLC3.

    2. Turn the ignition switch to ON.

    3. Turn the tester on.

    4. Start the engine and warm it up until the engine coolant temperature stabilizes.

      Tech Tips

      The A/C switch and all accessory switches should be off.

    5. Idle the engine.

    6. Enter the following menus: Powertrain / Engine and ECT / Data List / Short FT #1 and Long FT #1.

    7. Read the value displayed on the tester.

      Standard
      Data List Condition Specified Condition
      Short FT #1 + Long FT #1 The conditions of the vehicle are matched to those present when the problem occurs -15 to +15%

    NG
    OK
  10. CHECK IGNITION SYSTEM


    1. Perform ignition system On-vehicle Inspection Click here.


    NG
    OK
  11. READ FREEZE FRAME DATA


    1. Connect the intelligent tester to the DLC3.

    2. Turn the ignition switch to ON.

    3. Using the tester, confirm the vehicle conditions recorded in the freeze frame data which were present when the DTC was stored Click here.

      Result
      Freeze Frame Data Item Result Suspected Area Proceed to
      Calculate Load Below 90% of the current value of the vehicle*1 Mass air flow meter A
      AFS Voltage B1S1 3.3 V or higher*2
      • Air fuel ratio sensor

      • Wire harness or connector

      B

      Tech Tips


      • *1: If the mass air flow meter is malfunctioning and incorrectly measures the pressure to be less than the actual intake manifold pressure, the freeze frame data will show a low engine load value.

      • *2: If the air fuel ratio sensor is malfunctioning and constantly outputs a value indicating the air-fuel ratio is lean, the actual air-fuel ratio will become rich and the engine may stall.


    B
    A
  12. CHECK MASS AIR FLOW METER


    1. Remove the mass air flow meter.

    2. Check for foreign matter in the air flow passage of the mass air flow meter.

      Result
      Result Proceed to
      Visible foreign matter is not present A
      Visible foreign matter is present B
    3. Reinstall the mass air flow meter.


    B
    A
  13. CHECK HARNESS AND CONNECTOR (MASS AIR FLOW METER - ECM)


    1. Disconnect the mass air flow meter connector.

    2. Disconnect the ECM connector.

    3. Measure the resistance according to the value(s) in the table below.

      Standard Resistance (Check for Open)
      Tester Connection Condition Specified Condition
      B2-5 (VG) - B39-69 (VG) Always Below 1 Ω
      B2-4 (E2G) - B39-92 (E2G) Always Below 1 Ω
      Standard Resistance (Check for Short)
      Tester Connection Condition Specified Condition
      B2-5 (VG) or B39-69 (VG) - Body ground Always 10 kΩ or higher

      Tech Tips


      • Jiggle the wire harness and connector to increase the likelihood of detecting malfunctions that do not always occur.

      • Make sure there is not an excessive amount of force applied to the wire harness.

    4. Reconnect the mass air flow meter connector.

    5. Reconnect the ECM connector.


    NG
    OK
  14. PERFORM DRIVE TEST


    1. Connect the intelligent tester to the DLC3.

    2. Turn the ignition switch to ON.

    3. Turn the tester on.

    4. Start the engine and warm it up until the engine coolant temperature stabilizes.

      Tech Tips

      The A/C switch and all accessory switches should be off.

    5. Idle the engine.

    6. Enter the following menus: Powertrain / Engine and ECT / Data List / Calculate Load.

    7. Read the value displayed on the tester.

      Standard
      Data List Specified Condition
      Calculate Load 90 to 110% of the current value of the vehicle
      Result
      Result Proceed to
      Abnormal A
      Normal B

    A
    B
  15. PERFORM ACTIVE TEST USING INTELLIGENT TESTER (CONTROL THE INJECTION VOLUME FOR A/F SENSOR)


    1. A00548RE04

      Connect the intelligent tester to the DLC3.

    2. Turn the ignition switch to ON.

    3. Turn the tester on.

    4. Start the engine.

    5. Turn the tester on.

    6. Warm up the engine.

    7. Enter the following menus: Powertrain / Engine and ECT / Active Test / Control the Injection Volume for A/F Sensor.

    8. Change the fuel injection volume using the tester, and monitor the voltage output of the air fuel ratio and heated oxygen sensors displayed on the tester.

      Standard Voltage
      Tester Display Specified Condition
      Control the Injection Volume for A/F Sensor (12.5%) Air fuel ratio sensor output voltage is below 3.1 V
      Control the Injection Volume for A/F Sensor (-12.5%) Air fuel ratio sensor output voltage is higher than 3.4 V
      Result
      Result Proceed to
      Abnormal A
      Normal B

      Tech Tips

      The air fuel ratio sensor has an output delay of a few seconds and the heated oxygen sensor has a maximum output delay of approximately 20 seconds.


    B
    A
  16. CHECK TERMINAL VOLTAGE (POWER SOURCE OF AIR FUEL RATIO SENSOR)


    1. A0053T2E03
      Text in Illustration
      *a

      Front view of wire harness connector

      (to Air Fuel Ratio Sensor)

      Disconnect the air fuel ratio sensor connector.

    2. Turn the ignition switch to ON.

    3. Measure the voltage according to the value(s) in the table below.

      Standard Voltage
      Tester Connection Switch Condition Specified Condition
      B18-2 (+B) - Body ground Ignition switch ON 11 to 14 V

      Tech Tips


      • Jiggle the wire harness and connector to increase the likelihood of detecting malfunctions that do not always occur.

      • Make sure there is not an excessive amount of force applied to the wire harness.

    4. Reconnect the air fuel ratio sensor connector.


    NG
    OK
  17. CHECK HARNESS AND CONNECTOR (AIR FUEL RATIO SENSOR - ECM)


    1. Disconnect the air fuel ratio sensor connector.

    2. Disconnect the ECM connector.

    3. Measure the resistance according to the value(s) in the table below.

      Standard Resistance (Check for Open)
      Tester Connection Condition Specified Condition
      B18-1 (HA1A) - B39-104 (HA1A) Always Below 1 Ω
      B18-3 (A1A+) - B39-103 (A1A+) Always Below 1 Ω
      B18-4 (A1A-) - B39-126 (A1A-) Always Below 1 Ω
      Standard Resistance (Check for Short)
      Tester Connection Condition Specified Condition
      B18-1 (HA1A) or B39-104 (HA1A) - Body ground Always 10 kΩ or higher
      B18-3 (A1A+) or B39-103 (A1A+) - Body ground Always 10 kΩ or higher
      B18-4 (A1A-) or B39-126 (A1A-) - Body ground Always 10 kΩ or higher

      Tech Tips


      • Jiggle the wire harness and connector to increase the likelihood of detecting malfunctions that do not always occur.

      • Make sure there is not an excessive amount of force applied to the wire harness.

    4. Reconnect the ECM connector.

    5. Reconnect the air fuel ratio sensor connector.


    NG
    OK
  18. READ FREEZE FRAME DATA


    1. Connect the intelligent tester to the DLC3.

    2. Turn the ignition switch to ON.

    3. Using the tester, confirm the vehicle conditions recorded in the freeze frame data which were present when the DTC was stored Click here.

      Result
      Freeze Frame Data Item Result Proceed to
      Initial Engine Coolant Temp, Initial Intake Air Temp, Ambient Temp for A/C Difference in temperature between each item is less than 10°C*1 A
      Difference in temperature between each item is 10°C or more*2 B

      Tech Tips


      • *1: A long time had elapsed after stopping the engine.

      • *2: A long time had not elapsed after stopping the engine.


    B
    A
  19. READ FREEZE FRAME DATA


    1. Connect the intelligent tester to the DLC3.

    2. Turn the ignition switch to ON.

    3. Using the tester, confirm the vehicle conditions recorded in the freeze frame data which were present when the DTC was stored Click here.

      A0058K4E46
      *1 Engine Coolant Temperature Increase after Engine Start
      *2 (Engine Coolant Temperature - Engine Coolant Temperature at Engine Start)
      *3 (Minutes)
      *4 Time Elapsed after Engine Start
      Result
      Freeze Frame Data Item Result Suspected Area Proceed to
      Initial Engine Coolant Temp, Coolant Temp, Engine Run Time Range A
      • Engine coolant temperature sensor

      • Thermostat

      A
      Range B Engine coolant temperature sensor B
      Range C - C

      Tech Tips

      This step is not directly related to engine stall.


    B
    C
    A
  20. INSPECT THERMOSTAT


    1. Inspect the thermostat Click here.

      Result
      Result Proceed to
      Abnormal A
      Normal B

    A
    B
  21. READ FREEZE FRAME DATA


    1. Connect the intelligent tester to the DLC3.

    2. Turn the ignition switch to ON.

    3. Using the tester, confirm the vehicle conditions recorded in the freeze frame data which were present when the DTC was stored Click here.

      Result
      Freeze Frame Data Item for DTC P1605 Result Suspected Area Proceed to
      Coolant Temp 120°C or more Engine coolant temperature sensor A
      Coolant Temp, Ambient Temp for A/C Engine coolant temperature is lower than outside temperature by 15°C or more Engine coolant temperature sensor
      Both freeze frame data items listed above Values are other than above - B

    B
    A
  22. INSPECT ENGINE COOLANT TEMPERATURE SENSOR


    1. Inspect the engine coolant temperature sensor Click here.


    NG
    OK
  23. CHECK HARNESS AND CONNECTOR (ENGINE COOLANT TEMPERATURE SENSOR - ECM)


    1. Disconnect the engine coolant temperature sensor connector.

    2. Disconnect the ECM connector.

    3. Measure the resistance according to the value(s) in the table below.

      Standard Resistance (Check for Open)
      Tester Connection Condition Specified Condition
      B3-2 - B39-64 (THW) Always Below 1 Ω
      B3-1 - B39-65 (ETHW) Always Below 1 Ω
      Standard Resistance (Check for Short)
      Tester Connection Condition Specified Condition
      B3-2 or B39-64 (THW) - Body ground Always 10 kΩ or higher

      Tech Tips


      • Jiggle the wire harness and connector to increase the likelihood of detecting malfunctions that do not always occur.

      • Make sure there is not an excessive amount of force applied to the wire harness.

    4. Reconnect the engine coolant temperature sensor connector.

    5. Reconnect the ECM connector.


    NG
    OK
  24. READ FREEZE FRAME DATA


    1. Connect the intelligent tester to the DLC3.

    2. Turn the ignition switch to ON.

    3. Using the tester, confirm the vehicle conditions recorded in the freeze frame data which were present when the DTC was stored Click here.

      Result
      Freeze Frame Data Item Result Suspected Area Proceed to
      EVAP (Purge) VSV At least 1 of the 5 sets of freeze frame data is not 0% Purge VSV A
      All 5 sets of freeze frame data are 0% - B

      Tech Tips

      If the purge VSV is stuck closed, air-fuel ratio compensation by the purge VSV is incorrectly adjusted, and then the air-fuel ratio becomes lean and the engine may stall.


    B
    A
  25. PERFORM ACTIVE TEST USING INTELLIGENT TESTER (ACTIVATE THE VSV FOR EVAP CONTROL)


    1. A0054MCE15
      *1 VSV ON
      *2 VSV OFF
      *3 Suction of air
      *4 No suction of air

      Disconnect the purge hose (on the canister side) of the purge VSV.

    2. Connect the intelligent tester to the DLC3.

    3. Turn the ignition switch to ON.

    4. Start the engine.

    5. Turn the tester on.

    6. Enter the following menus: Powertrain / Engine and ECT / Active Test / Activate the VSV for Evap Control.

    7. When the purge VSV is operated using the tester, check whether the part of the purge VSV applies suction to your finger.

      Standard
      Tester Operation Specified Condition
      ON Purge VSV port applies suction to finger
      OFF Purge VSV port applies no suction to finger
      Result
      Result Proceed to
      NG A
      OK B

      Tech Tips


      • Jiggle the wire harness and connector to increase the likelihood of detecting malfunctions that do not always occur.

    8. Reconnect the purge hose.


    B
    A
  26. INSPECT PURGE VSV


    1. Inspect the purge VSV Click here.


    NG
    OK
  27. CHECK TERMINAL VOLTAGE (POWER SOURCE OF PURGE VSV)


    1. A0058D7E03
      Text in Illustration
      *a

      Front view of wire harness connector

      (to Purge VSV)

      Disconnect the purge VSV connector.

    2. Turn the ignition switch to ON.

    3. Measure the voltage according to the value(s) in the table below.

      Standard Voltage
      Tester Connection Switch Condition Specified Condition
      B20-2 - Body ground Ignition switch ON 11 to 14 V

      Tech Tips


      • Jiggle the wire harness and connector to increase the likelihood of detecting malfunctions that do not always occur.

      • Make sure there is not an excessive amount of force applied to the wire harness.

    4. Reconnect the purge VSV connector.


    NG
    OK
  28. CHECK HARNESS AND CONNECTOR (PURGE VSV - ECM)


    1. Disconnect the purge VSV connector.

    2. Disconnect the ECM connector.

    3. Measure the resistance according to the value(s) in the table below.

      Standard Resistance (Check for Open)
      Tester Connection Condition Specified Condition
      B20-1 - B39-62 (PRG) Always Below 1 Ω
      Standard Resistance (Check for Short)
      Tester Connection Condition Specified Condition
      B20-1 or B39-62 (PRG) - Body ground Always 10 kΩ or higher

      Tech Tips


      • Jiggle the wire harness and connector to increase the likelihood of detecting malfunctions that do not always occur.

      • Make sure there is not an excessive amount of force applied to the wire harness.

    4. Reconnect the ECM connector.

    5. Reconnect the purge VSV connector.


    NG
    OK
  29. CLEAR DTC


    1. Connect the intelligent tester to the DLC3.

    2. Turn the ignition switch to ON.

    3. Turn the tester on.

    4. Clear the DTCs Click here.


    NEXT
  30. READ VALUE USING INTELLIGENT TESTER (EVAP (PURGE) VSV)


    1. Connect the intelligent tester to the DLC3.

    2. Turn the ignition switch to ON.

    3. Turn the tester on.

    4. Start the engine and warm it up until the engine coolant temperature stabilizes.

      Tech Tips

      The A/C switch and all accessory switches should be off.

    5. Idle the engine for 15 minutes or more.

    6. Enter the following menus: Powertrain / Engine and ECT / Data List / EVAP (Purge) VSV.

    7. Read the value displayed on the tester.

      Standard
      Data List Specified Condition
      EVAP (Purge) VSV Value other than 0% is displayed
      Result
      Result Proceed to
      Abnormal A
      Normal B

    B
    A
  31. PERFORM ACTIVE TEST USING INTELLIGENT TESTER


    1. A0054MCE15
      *1 VSV ON
      *2 VSV OFF
      *3 Suction of air
      *4 No suction of air

      Disconnect the purge hose (on the canister side) of the purge VSV.

    2. Connect the intelligent tester to the DLC3.

    3. Turn the ignition switch to ON.

    4. Start the engine.

    5. Turn the tester on.

    6. Enter the following menus: Powertrain / Engine and ECT / Active Test / Activate the VSV for Evap Control.

    7. When the purge VSV is operated using the tester, check whether the part of the purge VSV applies suction to your finger.

      Standard
      Tester Operation Specified Condition
      ON Purge VSV port applies suction to finger
      OFF Purge VSV port applies no suction to finger
      Result
      Result Proceed to
      NG A
      OK B

      Tech Tips

      Jiggle the wire harness and connector to increase the likelihood of detecting malfunctions that do not always occur.

    8. Reconnect the purge hose.


    B
    A
  32. CHECK CONNECTOR CONNECTION CONDITION (ECM)


    1. Check the ECM connector connection condition.

      Tech Tips


      • Jiggle the wire harness and connector to increase the likelihood of detecting malfunctions that do not always occur.

      • Make sure there is not an excessive amount of force applied to the wire harness.


    OK
    NG
  33. PERFORM ACTIVE TEST USING INTELLIGENT TESTER (CONTROL THE FUEL PUMP / SPEED)


    1. Connect the intelligent tester to the DLC3.

    2. Turn the ignition switch to ON.

    3. Turn the tester on.

    4. Enter the following menus: Powertrain / Engine and ECT / Active Test / Control the Fuel Pump / Speed.

    5. When performing the Active Test, check for an operating sound from the fuel pump.

      OK
      Control the Fuel Pump / Speed Specified Condition
      ON Operating sound heard
      OFF Operating sound not heard
      Result
      Result Proceed to
      Abnormal A
      Normal B

      Tech Tips


      • Jiggle the wire harness and connector to increase the likelihood of detecting malfunctions that do not always occur.

      • While performing the Active Test, make sure that there is no fuel leakage from the pipes, no signs that fuel has leaked, and no fuel smell.

      • If the fuel pump operating noise is abnormal, proceed to step 34.


    B
    A
  34. INSPECT FUEL PUMP


    1. Inspect the fuel pump Click here.


    OK
    NG
  35. CHECK FUEL SYSTEM


    1. Check the fuel system.


      • Check the fuel pump operation.

      • Check the fuel leaks.

      • Check the fuel pressure.

      Tech Tips

      For the fuel system On-vehicle Inspection, refer to the following procedures Click here.

      Result
      Result Proceed to
      Abnormal A
      Normal B

    B
    A
  36. CHECK FUEL SYSTEM


    1. Check for foreign matter such as iron particles around the fuel pump (fuel pump, fuel pump filter and inside the fuel tank), and for signs that the fuel pump was stuck.

      Result
      Result Proceed to
      There is no foreign matter and no signs that fuel pump was stuck A
      There is foreign matter or signs that fuel pump was stuck B

      Tech Tips

      If there is foreign matter such as iron particles on the fuel pump, fuel filter or fuel tank, remove the foreign matter.


    B
    A
  37. CHECK FUEL SYSTEM


    1. Check the fuel system.


      • Check the fuel pump operation.

      • Check the fuel leaks.

      • Check the fuel pressure.

      Tech Tips

      For the fuel system On-vehicle Inspection, refer to the following procedures Click here.


    OK
    NG
  38. CHECK IGNITION SYSTEM


    1. Perform ignition system On-vehicle Inspection Click here.


    NG
    OK
  39. READ FREEZE FRAME DATA


    1. Connect the intelligent tester to the DLC3.

    2. Turn the ignition switch to ON.

    3. Using the tester, confirm the vehicle conditions recorded in the freeze frame data which were present when the DTC was stored Click here.

      Result
      Freeze Frame Data Item Result Suspected Area Proceed to
      Calculate Load 110% or more of the current value of the vehicle*1 Mass air flow meter A
      AFS Voltage B1S1 Below 3.3 V*2
      • Air fuel ratio sensor

      • Harness and connector

      • Actual air-fuel ratio abnormal

      B
      Both freeze frame data items listed above Values are other than above - C

      Tech Tips


      • Try to operate the vehicle under the conditions recorded in the freeze frame data which were present when the malfunction occurred. Confirm the data at this time and the data when the engine is idling (engine warmed up, no load, and shift lever in D or N) and compare these data with the freeze frame data.

      • *1: If the mass air flow meter is malfunctioning and incorrectly measures the intake air volume to be higher than the actual volume of air flowing through the intake manifold, the freeze frame data will show a high engine load value.

      • *2: As the air fuel ratio sensor output is low before the sensor warms up, the value at that time cannot be used for diagnosis. If the air fuel ratio sensor is malfunctioning and constantly outputs a value indicating the air-fuel ratio is rich, the actual air-fuel ratio will become lean and the engine may stall.


    B
    C
    A
  40. CHECK MASS AIR FLOW METER


    1. Remove the mass air flow meter.

    2. Check for foreign matter in the airflow passage of the mass air flow meter.

      Result
      Result Proceed to
      Visible foreign matter is not present A
      Visible foreign matter is present B

    B
    A
  41. CHECK HARNESS AND CONNECTOR (MASS AIR FLOW METER - ECM)


    1. Disconnect the mass air flow meter connector.

    2. Disconnect the ECM connector.

    3. Measure the resistance according to the value(s) in the table below.

      Standard Resistance (Check for Open)
      Tester Connection Condition Specified Condition
      B2-5 (VG) - B39-69 (VG) Always Below 1 Ω
      B2-4 (E2G) - B39-92 (E2G) Always Below 1 Ω
      Standard Resistance (Check for Short)
      Tester Connection Condition Specified Condition
      B2-5 (VG) or B39-69 (VG) - Body ground Always 10 kΩ or higher

      Tech Tips


      • Jiggle the wire harness and connector to increase the likelihood of detecting malfunctions that do not always occur.

      • Make sure there is not an excessive amount of force applied to the wire harness.

    4. Reconnect the mass air flow meter connector.

    5. Reconnect the ECM connector.


    NG
    OK
  42. PERFORM DRIVE TEST


    1. Connect the intelligent tester to the DLC3.

    2. Turn the ignition switch to ON.

    3. Turn the tester on.

    4. Start the engine and warm it up until the engine coolant temperature stabilizes.

      Tech Tips

      The A/C switch and all accessory switches should be off.

    5. Idle the engine.

    6. Using the tester, read the value of Calculate Load in the Data List.

      Standard
      Data List Specified Condition
      Calculate Load 90 to 110% of the current value of the vehicle

    NG
    OK
  43. PERFORM ACTIVE TEST USING INTELLIGENT TESTER (CONTROL THE INJECTION VOLUME FOR A/F SENSOR)


    1. A00548RE04

      Connect the intelligent tester to the DLC3.

    2. Turn the ignition switch to ON.

    3. Turn the tester on.

    4. Start the engine.

    5. Turn the tester on.

    6. Warm up the engine.

    7. Enter the following menus: Powertrain / Engine and ECT / Active Test / Control the Injection Volume for A/F Sensor.

    8. Change the fuel injection volume using the tester, and monitor the voltage output of the air fuel ratio and heated oxygen sensors displayed on the tester.

      Standard Voltage
      Tester Display Specified Condition
      Control the Injection Volume for A/F Sensor (12.5%) Air fuel ratio sensor output voltage is below 3.1 V
      Control the Injection Volume for A/F Sensor (-12.5%) Air fuel ratio sensor output voltage is higher than 3.4 V
      Result
      Result Proceed to
      Abnormal A
      Normal B

      Tech Tips

      The air fuel ratio sensor has an output delay of a few seconds and the heated oxygen sensor has a maximum output delay of approximately 20 seconds.


    B
    A
  44. CHECK TERMINAL VOLTAGE (POWER SOURCE OF AIR FUEL RATIO SENSOR)


    1. A0053T2E03
      Text in Illustration
      *a

      Front view of wire harness connector

      (to Air Fuel Ratio Sensor)

      Disconnect the air fuel ratio sensor connector.

    2. Turn the ignition switch to ON.

    3. Measure the voltage according to the value(s) in the table below.

      Standard Voltage
      Tester Connection Switch Condition Specified Condition
      B18-2 (+B) - Body ground Ignition switch ON 11 to 14 V

      Tech Tips


      • Jiggle the wire harness and connector to increase the likelihood of detecting malfunctions that do not always occur.

      • Make sure there is not an excessive amount of force applied to the wire harness.

    4. Reconnect the air fuel ratio sensor connector.


    NG
    OK
  45. CHECK HARNESS AND CONNECTOR (AIR FUEL RATIO SENSOR - ECM)


    1. Disconnect the air fuel ratio sensor connector.

    2. Disconnect the ECM connector.

    3. Measure the resistance according to the value(s) in the table below.

      Standard Resistance (Check for Open)
      Tester Connection Condition Specified Condition
      B18-1 (HA1A) - B39-104 (HA1A) Always Below 1 Ω
      B18-3 (A1A+) - B39-103 (A1A+) Always Below 1 Ω
      B18-4 (A1A-) - B39-126 (A1A-) Always Below 1 Ω
      Standard Resistance (Check for Short)
      Tester Connection Condition Specified Condition
      B18-1 (HA1A) or B39-104 (HA1A) - Body ground Always 10 kΩ or higher
      B18-3 (A1A+) or B39-103 (A1A+) - Body ground Always 10 kΩ or higher
      B18-4 (A1A-) or B39-126 (A1A-) - Body ground Always 10 kΩ or higher

      Tech Tips


      • Jiggle the wire harness and connector to increase the likelihood of detecting malfunctions that do not always occur.

      • Make sure there is not an excessive amount of force applied to the wire harness.

    4. Reconnect the ECM connector.

    5. Reconnect the air fuel ratio sensor connector.


    NG
    OK
  46. READ FREEZE FRAME DATA


    1. Connect the intelligent tester to the DLC3.

    2. Turn the ignition switch to ON.

    3. Using the tester, confirm the vehicle conditions recorded in the freeze frame data which were present when the DTC was stored Click here.

      Result
      Freeze Frame Data Item Result Proceed to
      Initial Engine Coolant Temp, Initial Intake Air Temp, Ambient Temp for A/C Difference in temperature between each item is less than 10°C*1 A
      Difference in temperature between each item is 10°C or more*2 B

      Tech Tips


      • *1: A long time had elapsed after stopping the engine.

      • *2: A long time had not elapsed after stopping the engine.


    B
    A
  47. READ FREEZE FRAME DATA


    1. Connect the intelligent tester to the DLC3.

    2. Turn the ignition switch to ON.

    3. Using the tester, confirm the vehicle conditions present when the DTC was stored which are recorded in the freeze frame data.

      A0058K4E46
      *1 Engine Coolant Temperature Increase after Engine Start
      *2 (Engine Coolant Temperature - Engine Coolant Temperature at Engine Start)
      *3 (Minutes)
      *4 Time Elapsed after Engine Start
      Result
      Freeze Frame Data Item Result Suspected Area Proceed to
      Initial Engine Coolant Temp, Coolant Temp, Engine Run Time Range A
      • Engine coolant temperature sensor

      • Thermostat

      A
      Range B Engine coolant temperature B
      Range C - C

      Tech Tips

      This step is not directly related to engine stall.


    B
    C
    A
  48. INSPECT THERMOSTAT


    1. Inspect the thermostat Click here.

      Result
      Result Proceed to
      Abnormal A
      Normal B

      Tech Tips

      This step is not directly related to engine stall.


    A
    B
  49. READ FREEZE FRAME DATA


    1. Connect the intelligent tester to the DLC3.

    2. Turn the ignition switch to ON.

    3. Using the tester, confirm the vehicle conditions recorded in the freeze frame data which were present when the DTC was stored Click here.

      Result
      Freeze Frame Data Item Result Suspected Area Proceed to
      Coolant Temp 120°C or higher Engine coolant temperature sensor A
      Coolant Temp, Ambient Temp for A/C Engine coolant temperature is lower than outside temperature by 15°C or more Engine coolant temperature sensor
      Both freeze frame data items listed above Values are other than above - B

    B
    A
  50. INSPECT ENGINE COOLANT TEMPERATURE SENSOR


    1. Inspect the engine coolant temperature sensor Click here.


    NG
    OK
  51. CHECK HARNESS AND CONNECTOR (ENGINE COOLANT TEMPERATURE SENSOR - ECM)


    1. Disconnect the engine coolant temperature sensor connector.

    2. Disconnect the ECM connector.

    3. Measure the resistance according to the value(s) in the table below.

      Standard Resistance (Check for Open)
      Tester Connection Condition Specified Condition
      B3-2 - B39-64 (THW) Always Below 1 Ω
      B3-1 - B39-65 (ETHW) Always Below 1 Ω
      Standard Resistance (Check for Short)
      Tester Connection Condition Specified Condition
      B3-2 or B39-64 (THW) - Body ground Always 10 kΩ or higher

      Tech Tips


      • Jiggle the wire harness and connector to increase the likelihood of detecting malfunctions that do not always occur.

      • Make sure there is not an excessive amount of force applied to the wire harness.

    4. Reconnect the engine coolant temperature sensor connector.

    5. Reconnect the ECM connector.


    OK
    NG
  52. CHECK IGNITION SYSTEM


    1. Perform ignition system On-vehicle Inspection Click here.


    NG
    OK
  53. READ FREEZE FRAME DATA


    1. Connect the intelligent tester to the DLC3.

    2. Turn the ignition switch to ON.

    3. Using the tester, confirm the vehicle conditions recorded in the freeze frame data which were present when the DTC was stored Click here.

      Result
      Freeze Frame Data Item Result Suspected Area Proceed to
      Total of ISC Learning Value and ISC Feedback Value Below 80% of the current value of the vehicle Intake air volume insufficient A
      80% or more of the current value of the vehicle B

    B
    A
  54. CHECK INTAKE SYSTEM


    1. Check for air leakage in the intake system [vacuum hose disconnection, cracks, damaged gaskets, etc.].

      Tech Tips


      • If the accelerator pedal is released after racing the engine, the inspection is easier to perform because the vacuum inside the intake pipes increases and the air suction noise becomes louder.

      • If Short FT and Long FT are largely different from the normal values when idling (the intake air volume is small) and almost the same as the normal values when racing the engine (the intake air volume is high), air leakage may be present.

      OK
      There is no air leakage.

    NG
    OK
  55. CHECK INTAKE SYSTEM


    1. Check the intake system.


      Result
      Result Proceed to
      Abnormal A
      Normal B

    A
    B
  56. PERFORM ACTIVE TEST USING INTELLIGENT TESTER (CONTROL THE VVT LINEAR)


    1. Connect the intelligent tester to the DLC3.

    2. Turn the tester on.

    3. Warm up the engine.

    4. Enter the following menus: Powertrain / Engine and ECT / Active Test / Control the VVT Linear (Bank1).

      Tech Tips

      When performing the Active Test, make sure the A/C is on and the shift lever is in P or N.

    5. Check the engine speed while operating the camshaft timing oil control valve using the tester.

      OK
      Tester Operation Specified Condition
      0% Normal engine speed
      100% Engine idles roughly or stalls

      Tech Tips


      • Jiggle the wire harness and connector to increase the likelihood of detecting malfunctions that do not always occur.

      • When the results of the inspection using the Active Test are normal but the valve operating noise is abnormal, check the valve for any signs of problems.

      • If the camshaft timing oil control valve is stuck on, the valve overlap increases and combustion worsens due to the internal EGR which may cause rough idle or cause the engine to stall.


    NG
    OK
  57. CHECK HARNESS AND CONNECTOR (CAMSHAFT TIMING OIL CONTROL VALVE ASSEMBLY - ECM)


    1. Disconnect the camshaft timing oil control valve assembly connector.

    2. Disconnect the ECM connector.

    3. Measure the resistance according to the value(s) in the table below.

      Standard Resistance (Check for Open)
      Tester Connection Condition Specified Condition
      B24-1 - B39-74 (OC1+) Always Below 1 Ω
      B24-2 - B39-96 (OC1-) Always Below 1 Ω
      Standard Resistance (Check for Short)
      Tester Connection Condition Specified Condition
      B24-1 or B39-74 (OC1+) - Body ground Always 10 kΩ or higher
      B24-2 or B39-96 (OC1-) - Body ground Always 10 kΩ or higher

      Tech Tips


      • Jiggle the wire harness and connector to increase the likelihood of detecting malfunctions that do not always occur.

      • Make sure there is not an excessive amount of force applied to the wire harness.

    4. Reconnect the camshaft timing oil control valve assembly connector.

    5. Reconnect the ECM connector.


    NG
    OK
  58. PERFORM ACTIVE TEST USING INTELLIGENT TESTER (CONTROL THE VVT EXHAUST LINEAR)


    1. Connect the intelligent tester to the DLC3.

    2. Turn the tester on.

    3. Warm up the engine.

    4. Enter the following menus: Powertrain / Engine and ECT / Active Test / Control the VVT Exhaust Linear (Bank1).

      Tech Tips

      When performing the Active Test, make sure the A/C is on and the shift lever is in P or N.

    5. Check the engine speed while operating the camshaft timing oil control valve using the tester.

      OK
      Tester Operation Specified Condition
      0% Normal engine speed
      100% Engine idles roughly or stalls

      Tech Tips


      • Jiggle the wire harness and connector to increase the likelihood of detecting malfunctions that do not always occur.

      • When the results of the inspection using the Active Test are normal but the valve operating noise is abnormal, check the valve for any signs of problems.

      • If the camshaft timing oil control valve is stuck on, the valve overlap increases and combustion worsens due to the internal EGR which may cause rough idle or cause the engine to stall.


    NG
    OK
  59. CHECK HARNESS AND CONNECTOR (CAMSHAFT TIMING OIL CONTROL VALVE ASSEMBLY - ECM)


    1. Disconnect the camshaft timing oil control valve assembly connector.

    2. Disconnect the ECM connector.

    3. Measure the resistance according to the value(s) in the table below.

      Standard Resistance (Check for Open)
      Tester Connection Condition Specified Condition
      B23-1 - B39-75 (OE1+) Always Below 1 Ω
      B23-2 - B39-97 (OE1-) Always Below 1 Ω
      Standard Resistance (Check for Short)
      Tester Connection Condition Specified Condition
      B23-1 or B39-75 (OE1+) - Body ground Always 10 kΩ or higher
      B23-2 or B39-97 (OE1-) - Body ground Always 10 kΩ or higher

      Tech Tips


      • Jiggle the wire harness and connector to increase the likelihood of detecting malfunctions that do not always occur.

      • Make sure there is not an excessive amount of force applied to the wire harness.

    4. Reconnect the camshaft timing oil control valve assembly connector.

    5. Reconnect the ECM connector.


    NG
    OK
  60. READ FREEZE FRAME DATA


    1. Connect the intelligent tester to the DLC3.

    2. Turn the ignition switch to ON.

    3. Using the tester, confirm the vehicle conditions recorded in the freeze frame data which were present when the DTC was stored Click here.

      Result
      Freeze Frame Data Item Suspected Area Proceed to
      IGN Advance Knock Correct Learn Value
      Differs from the current value of the vehicle by 10 deg or more Less than 3 deg(CA)
      • Engine coolant temperature sensor

      • Mass air flow meter

      • Knock sensor

      A
      3 deg(CA) or more - B
      Differs from the current value of the vehicle by less than 10 deg - -

    B
    A
  61. INSPECT ENGINE COOLANT TEMPERATURE SENSOR


    1. Inspect the engine coolant temperature sensor Click here.


    NG
    OK
  62. CHECK HARNESS AND CONNECTOR (ENGINE COOLANT TEMPERATURE SENSOR - ECM)


    1. Disconnect the engine coolant temperature sensor connector.

    2. Disconnect the ECM connector.

    3. Measure the resistance according to the value(s) in the table below.

      Standard Resistance (Check for Open)
      Tester Connection Condition Specified Condition
      B3-2 - B39-64 (THW) Always Below 1 Ω
      B3-1 - B39-65 (ETHW) Always Below 1 Ω
      Standard Resistance (Check for Short)
      Tester Connection Condition Specified Condition
      B3-2 or B39-64 (THW) - Body ground Always 10 kΩ or higher

      Tech Tips


      • Jiggle the wire harness and connector to increase the likelihood of detecting malfunctions that do not always occur.

      • Make sure there is not an excessive amount of force applied to the wire harness.

    4. Reconnect the engine coolant temperature sensor connector.

    5. Reconnect the ECM connector.


    NG
    OK
  63. INSPECT MASS AIR FLOW METER (INTAKE AIR TEMPERATURE SENSOR)


    1. Inspect the mass air flow meter (intake air temperature sensor) Click here.

      Tech Tips

      If the intake air temperature sent to the ECM is higher than the standard due to the mass air flow meter (intake air temperature sensor) malfunctioning, the ignition timing may become delayed.


    NG
    OK
  64. READ VALUE USING INTELLIGENT TESTER


    1. Connect the intelligent tester to the DLC3.

    2. Turn the ignition switch to ON.

    3. Turn the tester on.

    4. Start the engine and warm it up until the engine coolant temperature stabilizes.

      Tech Tips

      The A/C switch and all accessory switches should be off.

    5. Idle the engine.

    6. Enter the following menus: Powertrain / Engine and ECT / Data List / IGN Advance and Knock Correct Learn Value.

    7. Read the value displayed on the tester.

      Result
      Freeze Frame Data Item for DTC P1605 Proceed to
      IGN Advance Knock Correct Learn Value
      Differs from the current value of the vehicle by 10 deg or more Less than 3 deg(CA) A
      3 deg(CA) or more B
      Differs from the current value of the vehicle by less than 10 deg -

      Tech Tips

      If the results of the checks performed in steps 57 to 65 were all normal and the sum of ISC Feedback Value and ISC Learning Value in the Data List is 120% of the normal value or more, check for carbon deposits in the throttle body assembly. If there are carbon deposits, clean them off to finish the troubleshooting procedure.


    A
    B
  65. CHECK TERMINAL VOLTAGE (#10, #20, #30 AND #40)


    1. A0054ASE03
      Text in Illustration
      *a

      Front view of wire harness connector

      (to ECM)

      Disconnect the ECM connector.

    2. Turn the ignition switch to ON.

    3. Measure the voltage according to the value(s) in the table below.

      Standard Voltage
      Tester Connection Switch Condition Specified Condition
      B39-86 (#10) - B39-46 (E01) Ignition switch ON 11 to 14 V
      B39-85 (#20) - B39-46 (E01) Ignition switch ON 11 to 14 V
      B39-84 (#30) - B39-46 (E01) Ignition switch ON 11 to 14 V
      B39-83 (#40) - B39-46 (E01) Ignition switch ON 11 to 14 V

      Tech Tips


      • Jiggle the wire harness and connector to increase the likelihood of detecting malfunctions that do not always occur.

      • Make sure there is not an excessive amount of force applied to the wire harness.

      • A rapid decrease in engine speed may have been caused by a malfunction in all or multiple cylinders. (There may be an electrical malfunction in the wiring shared by all the cylinders.)

    4. Reconnect the ECM connector.


    NG
    OK
  66. CHECK IGNITION SYSTEM


    1. Perform ignition system On-vehicle Inspection Click here.


    NG
    OK
  67. READ FREEZE FRAME DATA


    1. Connect the intelligent tester to the DLC3.

    2. Turn the ignition switch to ON.

    3. Using the tester, confirm the vehicle conditions recorded in the freeze frame data which were present when the DTC was stored Click here.

      Result
      Freeze Frame Data Item for DTC P1605 Suspected Area Proceed to
      A/C Signal Air Conditioner FB Val Power Steering Signal
      A/C Signal display does not change from OFF*1 - Does not change from OFF -

      A*2

      B*3

      Changes from OFF to ON Power steering system
      A/C Signal display changes from OFF to ON*1 Value displayed for Air Conditioner FB Val does not increase Changes from OFF to ON
      Does not change from OFF -
      Value displayed for Air Conditioner FB Val increases - A/C system C

      Tech Tips


      • *1: Check not only the on/off state of the air conditioner, but also the change in air conditioner load.

      • *2: for CVT

      • *2: for Manual Transaxle

      • The normal value for the ISC learned amount is engine displacement (liters) x 0.9.

      • Even if the results are normal, the power steering system and/or A/C system may have been malfunctioning. If there are no problems with other parts, inspect the power steering system and/or A/C system.


    B
    C
    A
  68. READ FREEZE FRAME DATA


    1. Connect the intelligent tester to the DLC3.

    2. Turn the ignition switch to ON.

    3. Using the tester, confirm the vehicle conditions recorded in the freeze frame data which were present when the DTC was stored Click here.

      Result
      Freeze Frame Data Item Suspected Area Proceed to
      Electrical Load Signal 1, 2 or Electric Load Feedback Val Electric Load Feedback Val Difference between Engine Speed and SPD (NT) Vehicle Speed
      Electrical Load Signal display changes from OFF to ON*1, or Value displayed for Electric Load Feedback Val increases*1 Value displayed for Electric Load Val changes - - Electrical load signal circuit A
      Value displayed for Electric Load Val does not change At least 1 of the 5 sets of freeze frame data is less than 100 rpm Less than 15 km/h CVT system B
      15 km/h or more - C
      All 5 sets of freeze frame data are 100 rpm or more - - C
      Electrical Load Signal display does not change from OFF, or Value displayed for Electric Load Feedback Val does not increase - At least 1 of the 5 sets of freeze frame data is less than 100 rpm Less than 15 km/h CVT system B
      15 km/h or more - C
      All 5 sets of freeze frame data are 100 rpm or more - - C

      Tech Tips


      • *1: If the Electrical Load Signal display changes from OFF to ON, or the "Electric Load Feedback Val" increases, it probably is a malfunction due to a change in electrical load. Check the generator and the continuity and connections between the generator and ECM.

      • The normal value for the ISC compensation amount is engine displacement (liters) x 0.9.

      • Even if the results are normal, the electrical load signal system and/or CVT system may have been malfunctioning. If there are no problems with other parts, inspect the electrical load system and/or CVT system.


    B
    C
    A
  69. READ FREEZE FRAME DATA


    1. Connect the intelligent tester to the DLC3.

    2. Turn the ignition switch to ON.

    3. Using the tester, confirm the vehicle conditions recorded in the freeze frame data which were present when the DTC was stored Click here.

      Result
      Freeze Frame Data Item Suspected Area Proceed to

      Shift SW Status (P Range)

      Shift SW Status (N Range)

      Neutral Position SW Signal
      P and N position are both ON in at least one data set NSW is ON Park/neutral position switch A
      NSW is OFF CVT system B
      All 5 sets of freeze frame data are OFF NSW is ON - C
      NSW is OFF CVT system B

      Tech Tips

      Even if the results are normal, the park/neutral position switch assembly and/or CVT system may have been malfunctioning. If there are no problems with other parts, inspect the park/neutral position switch assembly and/or CVT system.


    A
    B
    C
  70. READ FREEZE FRAME DATA


    1. Connect the intelligent tester to the DLC3.

    2. Turn the ignition switch to ON.

    3. Using the tester, confirm the vehicle conditions recorded in the freeze frame data which were present when the DTC was stored Click here.

      Result
      Freeze Frame Data Item Suspected Area Proceed to
      Electrical Load Signal 1, 2 or Electric Load Feedback Val Electric Load Feedback Val
      Electrical Load Signal display changes from OFF to ON*1, or Value displayed for Electric Load Feedback Val increases*1 Value displayed for Electric Load Val changes Electrical load signal circuit A
      Value displayed for Electric Load Val does not change - B
      Electrical Load Signal display does not change from OFF, or Value displayed for Electric Load Feedback Val does not increase - -

      Tech Tips


      • *1: If the Electrical Load Signal display changes from OFF to ON, or the "Electric Load Feedback Val" increases, it probably is a malfunction due to a change in electrical load. Check the generator and the continuity and connections between the generator and ECM.

      • The normal value for the ISC compensation amount is engine displacement (liters) x 0.9.

      • Even if the results are normal, the electrical load signal system may have been malfunctioning. If there are no problems with other parts, inspect the electrical load system.


    A
    B
  71. READ FREEZE FRAME DATA


    1. Connect the intelligent tester to the DLC3.

    2. Turn the ignition switch to ON.

    3. Using the tester, confirm the vehicle conditions recorded in the freeze frame data which were present when the DTC was stored Click here.

      Result
      Freeze Frame Data Item Result Suspected Area Proceed to
      Throttle Sensor Position, Calculate Load Calculate Load decreases while Throttle Sensor Position increases Mass air flow meter A
      Calculate Load does not decrease while Throttle Sensor Position increases - B

    B
    A
  72. INSPECT MASS AIR FLOW METER


    1. Remove the mass air flow meter.

    2. Check for foreign matter in the airflow passage of the mass air flow meter.

      Result
      Result Proceed to
      Visible foreign matter is not present A
      Visible foreign matter is present B
    3. Install the mass air flow meter.


    B
    A
  73. CHECK HARNESS AND CONNECTOR (MASS AIR FLOW METER - ECM)


    1. Disconnect the mass air flow meter connector.

    2. Disconnect the ECM connector.

    3. Measure the resistance according to the value(s) in the table below.

      Standard Resistance (Check for Open)
      Tester Connection Condition Specified Condition
      B2-5 (VG) - B39-69 (VG) Always Below 1 Ω
      B2-4 (E2G) - B39-92 (E2G) Always Below 1 Ω
      Standard Resistance (Check for Short)
      Tester Connection Condition Specified Condition
      B2-5 (VG) or B39-69 (VG) - Body ground Always 10 kΩ or higher

      Tech Tips


      • Jiggle the wire harness and connector to increase the likelihood of detecting malfunctions that do not always occur.

      • Make sure there is not an excessive amount of force applied to the wire harness.

    4. Reconnect the mass air flow meter connector.

    5. Reconnect the ECM connector.


    NG
    OK
  74. PERFORM DRIVE TEST


    1. Connect the intelligent tester to the DLC3.

    2. Turn the ignition switch to ON.

    3. Turn the tester on.

    4. Start the engine and warm it up until the engine coolant temperature stabilizes.

      Tech Tips

      The A/C switch and all accessory switches should be off.

    5. Idle the engine.

    6. Enter the following menus: Powertrain / Engine and ECT / Data List / Calculate Load.

    7. Read the values displayed on the tester.

      Standard
      Data List Specified Condition
      Calculate Load 90 to 110% of the current value of the vehicle

    NG
    OK
  75. CHECK TERMINAL VOLTAGE (#10, #20, #30 AND #40)


    1. A0054ASE03
      Text in Illustration
      *a

      Front view of wire harness connector

      (to ECM)

      Disconnect the ECM connector.

    2. Turn the ignition switch to ON.

    3. Measure the voltage according to the value(s) in the table below.

      Standard Voltage
      Tester Connection Switch Condition Specified Condition
      B39-86 (#10) - B39-46 (E01) Ignition switch ON 11 to 14 V
      B39-85 (#20) - B39-46 (E01) Ignition switch ON 11 to 14 V
      B39-84 (#30) - B39-46 (E01) Ignition switch ON 11 to 14 V
      B39-83 (#40) - B39-46 (E01) Ignition switch ON 11 to 14 V

      Tech Tips


      • Jiggle the wire harness and connector to increase the likelihood of detecting malfunctions that do not always occur.

      • Make sure there is not an excessive amount of force applied to the wire harness.

      • A rapid decrease in engine speed may have been caused by a malfunction in all or multiple cylinders. (There may be an electrical malfunction in the wiring shared by all the cylinders.)

    4. Reconnect the ECM connector.


    NG
    OK
  76. CHECK IGNITION SYSTEM


    1. Perform ignition system On-vehicle Inspection Click here.


    NG
    OK
  77. PERFORM ACTIVE TEST USING INTELLIGENT TESTER (CONTROL THE FUEL PUMP / SPEED)


    1. Connect the intelligent tester to the DLC3.

    2. Turn the ignition switch to ON.

    3. Enter the following menus: Powertrain / Engine and ECT / Active Test / Control the Fuel Pump / Speed.

    4. When performing the Active Test, check for an operating sound from the fuel pump.

      OK
      Control the Fuel Pump / Speed Specified Condition
      ON Operating sound heard
      OFF Operating sound not heard
      Result
      Result Proceed to
      Abnormal A
      Normal B

      Tech Tips


      • Jiggle the wire harness and connector to increase the likelihood of detecting malfunctions that do not always occur.

      • While performing the Active Test, make sure that there is no fuel leakage from the pipes, no signs that fuel has leaked, and no fuel smell.

      • If the fuel pump operating noise is abnormal, proceed to step 78.


    B
    A
  78. INSPECT FUEL PUMP


    1. Inspect the fuel pump Click here.


    OK
    NG
  79. CHECK FUEL SYSTEM


    1. Check the fuel system.


      • Check the fuel pump operation.

      • Check the fuel leaks.

      • Check the fuel pressure.

      Tech Tips

      For the fuel system On-vehicle Inspection, refer to the following procedures Click here.

      Result
      Result Proceed to
      Abnormal A
      Normal B

    B
    A
  80. CHECK FUEL SYSTEM


    1. Check for foreign matter such as iron particles around the fuel pump (fuel pump, fuel pump filter and inside the fuel tank), and for signs that the fuel pump was stuck.

      Result
      Result Proceed to
      There is no foreign matter and no signs that fuel pump was stuck A
      There is foreign matter or signs that fuel pump was stuck B

    B
    A
  81. CHECK FUEL SYSTEM


    1. Check the fuel system.


      • Check the fuel pump operation.

      • Check the fuel leaks.

      • Check the fuel pressure.

      Tech Tips

      For the fuel system On-vehicle Inspection, refer to the following procedures Click here.


    OK
    NG
  82. CLEAR DTC


    1. Connect the intelligent tester to the DLC3.

    2. Turn the ignition switch to ON.

    3. Turn the tester on.

    4. Clear DTCs Click here.


    NEXT