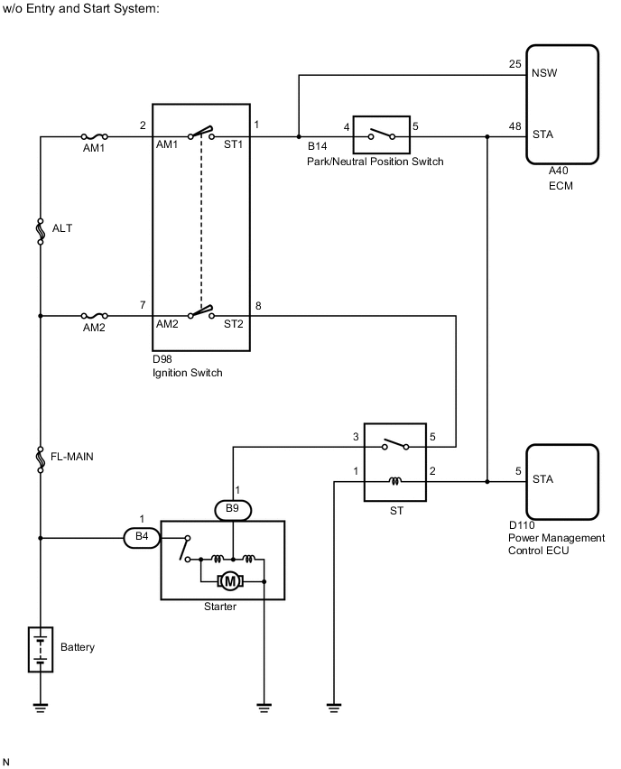
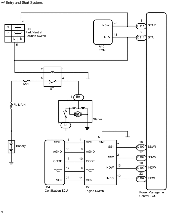
STARTING SYSTEM SYSTEM DIAGRAM

A0059HDE04
A00547QE02