СИСТЕМА ECD Starter Signal Circuit

DESCRIPTION

When the engine is cranked, the intake air flow becomes slow so fuel vaporization is poor. A rich mixture is therefore necessary in order to achieve good startability. While the engine is being cranked, the battery voltage is applied to terminal STA of the ECM. The starter signal is mainly used to increase the fuel injection volume for starting and after-start injection control.

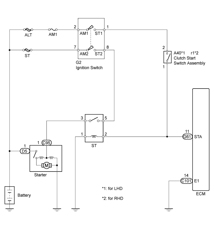
WIRING DIAGRAM

A01DNBGE05

INSPECTION PROCEDURE

When using intelligent tester:

PROCEDURE


  1. READ VALUE USING INTELLIGENT TESTER


    1. Connect the intelligent tester to the DLC3.

    2. Turn the ignition switch to ON and turn the tester on.

    3. Enter the following menus: Powertrain / Engine and ECT / Data List / Starter Signal.

    4. Read the STA signal on the intelligent tester while the starter operates.

      OK
      Ignition Switch Position Starter SIG
      LOCK, ACC, ON OFF
      START ON

    NG
    OK
  2. CHECK HARNESS AND CONNECTOR (CLUTCH START SWITCH - ECM)


    1. Disconnect the clutch start switch connector.

    2. Disconnect the ECM connector.

    3. Measure the resistance according to the value(s) in the table below.

      Standard Resistance (Check for Open)
      for LHD
      Tester Connection Condition Specified Condition
      A40-1 - G61-11 (STA) Always Below 1 Ω
      for RHD
      Tester Connection Condition Specified Condition
      r1-1 - G61-11 (STA) Always Below 1 Ω
      Standard Resistance (Check for Short)
      for LHD
      Tester Connection Condition Specified Condition
      A40-1 or G61-11 (STA) - Body ground Always 10 kΩ higher
      for RHD
      Tester Connection Condition Specified Condition
      r1-1 or G61-11 (STA) - Body ground Always 10 kΩ higher
    4. Reconnect the clutch start switch connector.

    5. Reconnect the ECM connector.


    NG
    OK