Click here

EMISSION CONTROL SYSTEM (w/o DPF) SYSTEM DIAGRAM

Click here
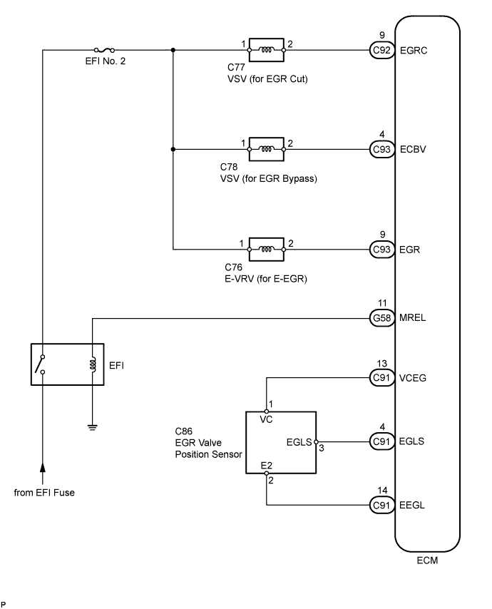
A01DSELE01
A01DUVGE01
Click here Click here
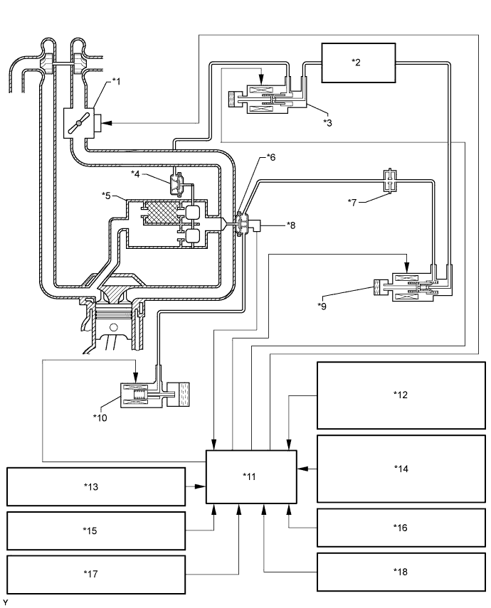
Table 1. Text in Illustration (w/ EGR System without EGR Cooler) *1 Diesel Throttle Body *2 Vacuum Pump *3 Vacuum Damper *4 Electric EGR Control Valve *5 EGR Valve Position Sensor *6 Electric Vacuum Regulating Valve (for EGR) *7 Vacuum Switching Valve (for EGR Cut) *8 ECM *9 Engine Coolant Temperature Sensor *10 Atmospheric Pressure *11 Manifold Absolute Pressure Sensor *12 Accelerator Pedal Position Sensor *13 Mass Air Flow Meter *14 Intake Air Temperature Sensor *15 Crankshaft Position Sensor - -
Table 2. Text in Illustration (w/ EGR System with EGR Cooler)
*1 Diesel Throttle Body *2 Vacuum Pump
*3 Vacuum Switching Valve (for EGR Bypass Valve) *4 EGR Bypass Valve
*5 EGR Cooler *6 Electric EGR Control Valve
*7 Vacuum Damper *8 EGR Valve Position Sensor
*9 Electric Vacuum Regulating Valve (for EGR) *10 Vacuum Switching Valve (for EGR Cut)
*11 ECM *12 Engine Coolant Temperature Sensor
*13 Atmospheric Pressure *14 Manifold Absolute Pressure Sensor
*15 Accelerator Pedal Position Sensor *16 Mass Air Flow Meter
*17 Intake Air Temperature Sensor *18 Crankshaft Position Sensor