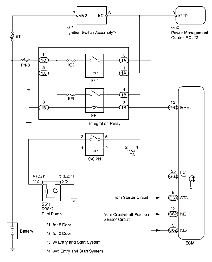
SFI SYSTEM Fuel Pump Control Circuit

DESCRIPTION

When the engine is cranked, current flows from terminal ST1 of the ignition switch to the starter relay coil and current also flows to terminal STA of the ECM (STA signal).

When the STA signal and NE signal are input to the ECM, Tr is turned on, current flows to the coil of the circuit opening relay, the relay switches on, power is supplied to the fuel pump and the fuel pump operates.

While the NE signal is generated (engine running), the ECM keeps Tr on (circuit opening relay on) and the fuel pump continues operating.

WIRING DIAGRAM

A01DQH0E01

INSPECTION PROCEDURE

Note

Inspect the fuses for circuits related to this system before performing the following inspection procedure.

PROCEDURE


  1. PERFORM ACTIVE TEST USING INTELLIGENT TESTER (OPERATE C/OPN RELAY)


    1. Connect the intelligent tester to the DLC3.

    2. Turn the ignition switch to ON.

    3. Turn the tester on.

    4. Enter the following menus: Powertrain / Engine and ECT / Active Test / Control the Fuel Pump / Speed.

    5. Check whether the fuel pump operation sound occurs when performing the Active Test on the tester.

      OK
      Fuel pump operating sound occurs.

    NG
    OK
  2. INSPECT CIRCUIT OPENING RELAY (C/OPN)


    1. Inspect the circuit opening relay (C/OPN) Click here.


    NG
    OK
  3. CHECK HARNESS AND CONNECTOR (C/OPN RELAY - ECM)


    1. Disconnect the ECM connector.

    2. Remove the C/OPN relay from the engine room relay block.

    3. Measure the resistance according to the value(s) in the table below.

      Standard Resistance (Check for Open)
      Tester Connection Condition Specified Condition
      C/OPN relay holder (1) - G60-25 (FC) Always Below 1 Ω
      Standard Resistance (Check for Short)
      Tester Connection Condition Specified Condition
      C/OPN relay holder (1) or G60-25 (FC) - Body ground Always 10 kΩ or higher
    4. Reconnect the ECM connector.

    5. Reinstall the C/OPN relay.


    NG
    OK
  4. CHECK HARNESS AND CONNECTOR (C/OPN RELAY - INTEGRATION RELAY [EFI MAIN RELAY, IG2 RELAY])


    1. Remove the integration relay from the engine room relay block.

    2. Remove the C/OPN relay from the engine room relay block.

    3. Measure the resistance according to the value(s) in the table below.

      Standard Resistance (Check for Open)
      Tester Connection Condition Specified Condition
      C/OPN relay holder (5) - 1B-4 Always Below 1 Ω
      C/OPN relay holder (2) - 1A-5 Always Below 1 Ω
      Standard Resistance (Check for Short)
      Tester Connection Condition Specified Condition
      C/OPN relay holder (5) or 1B-4 - Body ground Always 10 kΩ or higher
      C/OPN relay holder (2) or 1A-5 - Body ground Always 10 kΩ or higher
    4. Reinstall the C/OPN relay.

    5. Reinstall the integration relay.


    NG
    OK
  5. CHECK HARNESS AND CONNECTOR (C/OPN RELAY - FUEL PUMP)


    1. Disconnect the fuel pump connector.

    2. Remove the C/OPN relay from the engine room relay block.

    3. Measure the resistance according to the value(s) in the table below.

      Standard Resistance (Check for Open)
      for 5 Door
      Tester Connection Condition Specified Condition
      C/OPN relay holder (3) - S5-4 (B2) Always Below 1 Ω
      for 3 Door
      Tester Connection Condition Specified Condition
      C/OPN relay holder (3) - R38-1 Always Below 1 Ω
      Standard Resistance (Check for Short)
      for 5 Door
      Tester Connection Condition Specified Condition
      C/OPN relay holder (3) or S5-4 (B2) - Body ground Always 10 kΩ or higher
      for 3 Door
      Tester Connection Condition Specified Condition
      C/OPN relay holder (3) or R38-1 - Body ground Always 10 kΩ or higher
    4. Reinstall the C/OPN relay.

    5. Reconnect the fuel pump connector.


    NG
    OK
  6. CHECK HARNESS AND CONNECTOR (FUEL PUMP - BODY GROUND)


    1. Disconnect the fuel pump connector.

    2. Measure the resistance according to the value(s) in the table below.

      Standard Resistance
      for 5 Door
      Tester Connection Condition Specified Condition
      S5-5 (E2) - Body ground Always Below 1 Ω
      for 3 Door
      Tester Connection Condition Specified Condition
      R38-2 - Body ground Always Below 1 Ω
    3. Reconnect the fuel pump connector.


    NG
    OK
  7. INSPECT FUEL PUMP


    1. Inspect the fuel pump (for 5 Door) Click here.

    2. Inspect the fuel pump (for 3 Door) Click here.

      Result
      Result Proceed to
      OK A
      NG (for 5 Door) B
      NG (for 3 Door) C

    B
    C
    A
  8. CHECK ECM POWER SOURCE CIRCUIT


    1. Check the ECM power source circuit Click here.


    NG
    OK