SFI SYSTEM ECM Power Source Circuit

DESCRIPTION

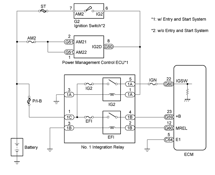
When the ignition switch is turned to ON, battery voltage is applied to terminal IGSW of the ECM. The output signal from the MREL terminal of the ECM causes current to flow to the coil, closing the contacts of the integration relay (EFI relay) and supplying power to terminal +B of the ECM.

WIRING DIAGRAM

A01DSEJE01

INSPECTION PROCEDURE

Note

Inspect the fuses for circuits related to this system before performing the following inspection procedure.

PROCEDURE


  1. CHECK HARNESS AND CONNECTOR (ECM - BODY GROUND)


    1. Disconnect the ECM connector.

    2. Measure the resistance according to the value(s) in the table below.

      Standard Resistance
      Tester Connection Condition Specified Condition
      C64-5 (E1) - Body ground Always Below 1 Ω
    3. Reconnect the ECM connector.


    NG
    OK
  2. INSPECT ECM (IGSW VOLTAGE)

    A01DU49E27
    Text in Illustration
    *a

    Component with harness connected

    (ECM)


    1. Measure the voltage according to the value(s) in the table below.

      Standard Voltage
      Tester Connection Switch Condition Specified Condition
      G60-22 (IGSW) - Body ground Ignition switch ON 11 to 14 V

    NG
    OK
  3. INSPECT INTEGRATION RELAY (EFI RELAY)


    1. Inspect the integration relay (EFI relay) Click here.


    NG
    OK
  4. CHECK HARNESS AND CONNECTOR (INTEGRATION RELAY [EFI RELAY] - ECM)


    1. Remove the integration relay (EFI relay) from the engine room relay block.

    2. Disconnect the ECM connector.

    3. Measure the resistance according to the value(s) in the table below.

      Standard Resistance (Check for Open)
      Tester Connection Condition Specified Condition
      1B-4 - G59-23 (+B) Always Below 1 Ω
      Standard Resistance (Check for Short)
      Tester Connection Condition Specified Condition
      1B-4 or G59-23 (+B) - Body ground Always 10 kΩ or higher
    4. Reconnect the ECM connector.

    5. Reinstall the integration relay.


    NG
    OK
  5. CHECK HARNESS AND CONNECTOR (INTEGRATION RELAY [EFI RELAY] - BATTERY)


    1. Remove the integration relay (EFI relay) from the engine room relay block.

    2. Disconnect the cable from the negative (-) battery terminal.

    3. Disconnect the cable from the positive (+) battery terminal.

    4. Measure the resistance according to the value(s) in the table below.

      Standard Resistance (Check for Open)
      Tester Connection Condition Specified Condition
      1C-1 - Positive battery terminal Always Below 1 Ω
      Standard Resistance (Check for Short)
      Tester Connection Condition Specified Condition
      1C-1 or Positive battery terminal - Body ground Always 10 kΩ or higher
    5. Reinstall the integration relay.

    6. Reconnect the cable to the positive (+) battery terminal.

    7. Reconnect the cable to the negative (-) battery terminal.


    NG
    OK
  6. CHECK HARNESS AND CONNECTOR (INTEGRATION RELAY [EFI RELAY] - BODY GROUND)


    1. Remove the integration relay (EFI relay) from the engine room relay block.

    2. Measure the resistance according to the value(s) in the table below.

      Standard Resistance
      Tester Connection Condition Specified Condition
      1B-3 - Body ground Always Below 1 Ω
    3. Reinstall the integration relay.


    NG
    OK
  7. CHECK HARNESS AND CONNECTOR (INTEGRATION RELAY [EFI RELAY] - ECM)


    1. Disconnect the ECM connector.

    2. Remove the integration relay (EFI relay) from the engine room relay block.

    3. Measure the resistance according to the value(s) in the table below.

      Standard Resistance (Check for Open)
      Tester Connection Condition Specified Condition
      1B-2 - G60-12 (MREL) Always Below 1 Ω
      Standard Resistance (Check for Short)
      Tester Connection Condition Specified Condition
      1B-2 or G60-12 (MREL) - Body ground Always 10 kΩ or higher
    4. Reconnect the ECM connector.

    5. Reinstall the integration relay.


    NG
    OK
  8. INSPECT INTEGRATION RELAY (IG2 RELAY)


    1. Inspect the integration relay (IG2 relay) Click here.


    NG
    OK
  9. CHECK HARNESS AND CONNECTOR (INTEGRATION RELAY [IG2 RELAY] - ECM)


    1. Disconnect the ECM connector.

    2. Remove the integration relay (IG2 relay) from the engine room relay block.

    3. Measure the resistance according to the value(s) in the table below.

      Standard Resistance (Check for Open)
      Tester Connection Condition Specified Condition
      1A-5 - G60-22 (IGSW) Always Below 1 Ω
      Standard Resistance (Check for Short)
      Tester Connection Condition Specified Condition
      1A-5 or G60-22 (IGSW) - Body ground Always 10 kΩ or higher
    4. Reconnect the ECM connector.

    5. Reinstall the integration relay.


    NG
    OK
  10. CHECK HARNESS AND CONNECTOR (INTEGRATION RELAY [IG2 RELAY] - BATTERY)


    1. Remove the integration relay (IG2 relay) from the engine room relay block.

    2. Disconnect the cable from the negative (-) battery terminal.

    3. Disconnect the cable from the positive (+) battery terminal.

    4. Measure the resistance according to the value(s) in the table below.

      Standard Resistance (Check for Open)
      Tester Connection Condition Specified Condition
      1C-1 - Positive battery terminal Always Below 1 Ω
      Standard Resistance (Check for Short)
      Tester Connection Condition Specified Condition
      1C-1 or Positive battery terminal - Body ground Always 10 kΩ or higher
    5. Reinstall the integration relay.

    6. Reconnect the cable to the positive (+) battery terminal.

    7. Reconnect the cable to the negative (-) battery terminal.


    NG
    OK
  11. CHECK HARNESS AND CONNECTOR (INTEGRATION RELAY [IG2 RELAY] - BODY GROUND)


    1. Remove the integration relay (IG2 relay) from the engine room relay block.

    2. Measure the resistance according to the value(s) in the table below.

      Standard Resistance
      Tester Connection Condition Specified Condition
      1A-3 - Body ground Always Below 1 Ω
    3. Reinstall the integration relay.


    NG
    OK
  12. CHECK IF VEHICLE IS EQUIPPED WITH ENTRY AND START SYSTEM


    1. Confirm the entry and start system.

      Result
      Result Proceed to
      w/ Entry and Start System A
      w/o Entry and Start System B

    B
    A
  13. CHECK HARNESS AND CONNECTOR (POWER MANAGEMENT CONTROL ECU - NO. 1 INTEGRATION RELAY)


    1. Remove the No. 1 integration relay from the engine room relay block.

    2. Disconnect the power management control ECU connector.

    3. Measure the resistance according to the value(s) in the table below.

      Standard Resistance (Check for Open)
      Tester Connection Condition Specified Condition
      G50-8 (IG2D) - 1A-1 Always Below 1 Ω
      Standard Resistance (Check for Short)
      Tester Connection Condition Specified Condition
      G50-8 (IG2D) or 1A-1 - Body ground Always 10 kΩ or higher
    4. Reinstall the No. 1 integration relay.

    5. Reconnect the power management control ECU connector.


    NG
    OK
  14. CHECK HARNESS AND CONNECTOR (INTEGRATION RELAY [IG2 RELAY] - IGNITION SWITCH)


    1. Disconnect the ignition switch connector.

    2. Remove the integration relay (IG2 relay) from the engine room relay block.

    3. Measure the resistance according to the value(s) in the table below.

      Standard Resistance (Check for Open)
      Tester Connection Condition Specified Condition
      1A-1 - G2-6 (IG2) Always Below 1 Ω
      Standard Resistance (Check for Short)
      Tester Connection Condition Specified Condition
      1A-1 or G2-6 (IG2) - Body ground Always 10 kΩ or higher
    4. Reconnect the ignition switch connector.

    5. Reinstall the integration relay.


    NG
    OK
  15. INSPECT IGNITION SWITCH ASSEMBLY


    1. Inspect the ignition switch assembly Click here.


    NG
    OK