SFI SYSTEM, Diagnostic DTC:P0412

DTC Code DTC Name
P0412 Secondary Air Injection System Switching Valve "A" Circuit

DESCRIPTION

The secondary air injection system injects air into the exhaust port of the cylinder head using an electric air pump, starting when the engine is started cold and operating until the catalyst warms up, in order to promote combustion of unburned fuel and decrease the amount of hydrocarbons (HC) and carbon monoxide (CO) in the exhaust gas.

A01DTI0E01
DTC No. DTC Detection Condition Trouble Area
P0412
  • All conditions are met for 3 seconds or more while idling immediately after the engine is started (1 trip detection logic):


    1. Secondary Air Injection system is not operating (the air pump assembly and emission control valve set are off).

    2. Diagnostic signal from the Air Injection Control Driver 40%.

    3. Battery voltage is 8 V or higher


  • Open in emission control valve set drive circuit (for bank 1)

  • Air injection control driver

  • Emission control valve set


  • All conditions are met for 3 seconds or more while idling immediately after the engine is started (1 trip detection logic):


    1. Secondary Air Injection system is operating (the air pump assembly and Emission Control Valve Set are on).

    2. Diagnostic signal from the Air Injection Control Driver 40%.

    3. Battery voltage is 8 V or higher.


  • Short between emission control valve set drive circuit and body ground (for bank 1)

  • Air injection control driver

  • Emission control valve set

MONITOR DESCRIPTION

This DTC indicates an open or short circuit in the circuit containing the emission control valve set of the secondary air injection system. The air injection control driver performs diagnosis of the air pump assembly, air switching valve (bank 1) and itself and sends the results of this diagnosis to the ECM as a duty signal. When the ECM receives a signal indicating a malfunction in the air pump assembly, emission control valve set or air injection control driver, it illuminates the MIL and stores a DTC.

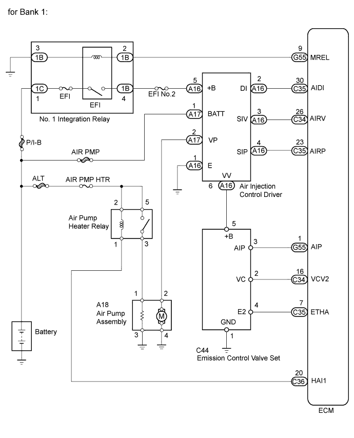
WIRING DIAGRAM

A01DMZXE04

INSPECTION PROCEDURE

Note

Inspect the fuses of circuits related to this system before performing the following inspection procedure.

Tech Tips


  • By using the intelligent tester to perform the Secondary Air Injection Check operation in the system check, the air-fuel ratio and the pressure in the secondary air injection system passage can be checked while the secondary air injection system is operating. This helps technicians to troubleshoot the system when it malfunctions.

  • Read freeze frame data using the intelligent tester. Freeze frame data records the engine condition when malfunctions are detected. When troubleshooting, freeze frame data can help determine if the vehicle was moving or stationary, if the engine was warmed up or not, if the air-fuel ratio was lean or rich, and other data from the time the malfunction occurred.

PROCEDURE


  1. INSPECT EMISSION CONTROL VALVE SET


    1. A01DQ40E11
      Text in Illustration
      *a

      Component without harness connected

      (Emission Control Valve Set)

      Disconnect the emission control valve set connector.

    2. Measure the resistance according to the value(s) in the table below.

      Standard Resistance
      Tester Connection Condition Specified Condition
      5 (+B) - 1 (GND) 20°C (68°F) 4.5 to 5.5 Ω
    3. Reconnect the emission control valve set connector.


    NG
    OK
  2. CHECK HARNESS AND CONNECTOR (EMISSION CONTROL VALVE SET - BODY GROUND)


    1. Disconnect the emission control valve set connector.

    2. Measure the resistance according to the value(s) in the table below.

      Standard Resistance
      Tester Connection Condition Specified Condition
      C44-1 (GND) - Body ground Always Below 1 Ω
    3. Reconnect the emission control valve set connector.


    NG
    OK
  3. CHECK HARNESS AND CONNECTOR (EMISSION CONTROL VALVE SET - AIR INJECTION CONTROL DRIVER)


    1. Disconnect the emission control valve set connector.

    2. Disconnect the air injection control driver connector.

    3. Measure the resistance according to the value(s) in the table below.

      Standard Resistance (Check for Open)
      Tester Connection Condition Specified Condition
      C44-5 (+B) - A16-6 (VV) Always Below 1 Ω
      Standard Resistance (Check for Short)
      Tester Connection Condition Specified Condition
      C44-5 (+B) or A16-6 (VV) - Body ground Always 10 kΩ or higher
    4. Reconnect the emission control valve set connector.

    5. Reconnect the air injection control driver connector.


    NG
    OK