ECD SYSTEM, Diagnostic DTC:14 (4)

DTC Code DTC Name
14 (4) Timing Control System Malfunction

DESCRIPTION

The ECM controls the injection timing by actuating the timing control valve. The timing control valve is mounted on the injection pump and controls the internal fuel pressure of the pump through duty control.

The ECM detects the injection advance angle based on TDC and NE signals.

DTC No. DTC Detection Condition Trouble Area
14 (4) During and after warming up the engine, the actual injection timing is different from the target value that the ECM calculated for several seconds.
  • Open or short in timing control valve circuit

  • Timing control valve

  • Fuel filter element assembly (clogging)

  • Fuel (frozen, air present)

  • Injection pump assembly (internal pressure and timing control valve)

  • ECM

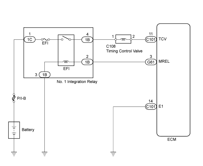
WIRING DIAGRAM

A01DSWDE02

INSPECTION PROCEDURE

PROCEDURE


  1. INSPECT TIMING CONTROL VALVE


    1. Inspect the timing control valve Click here.


    NG
    OK
  2. CHECK ECM (TCV VOLTAGE)


    1. A01DOVOE12
      Text in Illustration
      *a

      Rear view of wire harness connector

      (to ECM)

      Disconnect the ECM connector.

    2. Turn the ignition switch to ON.

    3. Measure the voltage according to the value(s) in the table below.

      Standard Voltage
      Tester Connection Switch Condition Specified Condition
      C101-11 (TCV) - Body ground Ignition switch ON 11 to 14 V
    4. Reconnect the ECM connector.


    NG
    OK
  3. CHECK ECM (TCV VOLTAGE, SIGNAL)


    1. A01DS62E06
      Text in Illustration
      *a

      Component with harness connected

      (ECM)

      *b TCV Signal Waveform

      Turn the ignition switch to ON.

    2. Measure the voltage according to the value(s) in the table below.

      Standard Voltage
      Tester Connection Switch Condition Specified Condition
      C101-11 (TCV) - C101-14 (E1) Ignition switch ON 11 to 14 V
    3. While idling, check the waveform according to the value(s) in the table below.

      OK
      Tester Connection Condition Specified Condition
      C101-11 (TCV) - C101-14 (E1) Idling Correct waveform is as shown

    NG
    OK
  4. CHECK LEVEL WARNING SWITCH


    1. Check the level warning switch Click here.


    NG
    OK
  5. CHECK FOR FUEL LEAK


    1. Visually check the injection pump, each injector and the fuel line for fuel leaks.

      OK
      No leakage.

    NG
    OK
  6. CHECK TIMING CONTROL VALVE (POWER SOURCE)


    1. A01DN55E04
      Text in Illustration
      *a

      Front view of wire harness connector

      (to Timing control valve)

      Disconnect the timing control valve connector.

    2. Turn the ignition switch to ON.

    3. Measure the voltage according to the value(s) in the table below.

      Standard Voltage
      Tester Connection Switch Condition Specified Condition
      C108-1 - Body ground Ignition switch ON 11 to 14 V
    4. Reconnect the timing control valve connector.


    NG
    OK
  7. CHECK HARNESS AND CONNECTOR (TIMING CONTROL VALVE - NO. 1 INTEGRATION RELAY (EFI))


    1. Disconnect the timing control valve connector.

    2. Disconnect the No. 1 integration relay (EFI) connector from the engine room junction block.

    3. Measure the resistance according to the value(s) in the table below.

      Standard Resistance (Check for Open)
      Tester Connection Condition Specified Condition
      C108-1 - 1B-4 Always Below 1 Ω
      Standard Resistance (Check for Short)
      Tester Connection Condition Specified Condition
      C108-1 or 1B-4 - Body ground Always 10 kΩ or higher
    4. Reconnect the timing control valve connector.

    5. Reconnect the No. 1 integration relay (EFI) connector.


    NG
    OK