ECD SYSTEM (w/o DPF) ECM Power Source Circuit

DESCRIPTION

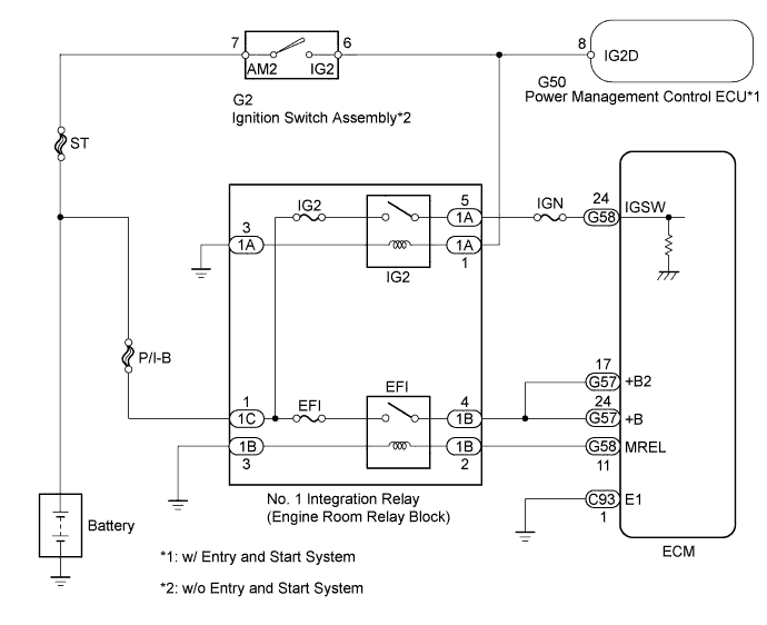
When the ignition switch is turned to ON, the battery voltage is applied to terminal IGSW of the ECM. The ECM "MREL" output signal causes a current to flow to the coil, closing the contacts of the EFI relay and supplying power to terminal +B of the ECM.

WIRING DIAGRAM

A01DS7OE01

INSPECTION PROCEDURE

Note


  • Inspect the fuses of circuits related to this system before performing the following inspection procedure.

  • After replacing the ECM, the new ECM needs registration Click here and initialization Click here.

PROCEDURE


  1. INSPECT NO. 1 INTEGRATION RELAY (NO. 1 INTEGRATION RELAY - BODY GROUND)


    1. A01DQZZE02
      *1 Engine Room Relay Block
      *a

      Front view of wire harness connector

      (to No. 1 integration Relay)

      Remove the No. 1 integration relay from the engine room relay block.

    2. Measure the voltage according to the value(s) in the table below.

      Standard Voltage
      Tester Connection Condition Specified Condition
      1C-1 - Body ground Always 11 to 14 V
    3. Reinstall the integration relay.


    NG
    OK
  2. INSPECT NO. 1 INTEGRATION RELAY (EFI , IG2)


    1. Inspect the No. 1 integration relay (EFI) Click here.

    2. Inspect the No. 1 integration relay (IG2) Click here.


    NG
    OK
  3. INSPECT ECM (IGSW VOLTAGE)


    1. A01DU49E24
      Text in Illustration
      *a

      Component with harness connected

      (to ECM)

      Turn the ignition switch to ON.

    2. Measure the resistance according to the value(s) in the table below.

      Standard Voltage
      Tester Connection Switch Condition Specified Condition
      G58-24 (IGSW) - C93-1 (E1) Ignition switch ON 11 to 14 V
      Result
      Result Proceed to
      OK A
      NG (w/ Entry and Start System) B
      NG (w/o Entry and Start System) C

    B
    C
    A
  4. CHECK WIRE HARNESS (NO. 1 INTEGRATION RELAY - ECM)


    1. Check the wire harness between the ECM and No. 1 integration relay.

    2. Disconnect the ECM connector.

    3. Remove the No. 1 integration relay from the engine room relay block.

    4. Measure the resistance according to the value(s) in the table below.

      Standard Resistance (Check for Open)
      Tester Connection Condition Specified Condition
      G58-11 (MREL) - 1B-2 Always Below 1 Ω
      G57-24 (+B) - 1B-4 Always Below 1 Ω
      G57-17 (+B2) - 1B-4 Always Below 1 Ω
      G58-24 (IGSW) - 1A-5 Always Below 1 Ω
      Standard Resistance (Check for Short)
      Tester Connection Condition Specified Condition
      G58-11 (MREL) or 1B-2 - Body ground Always 10 kΩ or higher
      G57-24 (+B) or 1B-4 - Body ground Always 10 kΩ or higher
      G57-17 (+B2) or 1B-4 - Body ground Always 10 kΩ or higher
      G58-24 (IGSW) or 1A-5 - Body ground Always 10 kΩ or higher
    5. Reconnect the ECM connector.

    6. Reinstall the No. 1 integration relay.


    NG
    OK
  5. CHECK WIRE HARNESS (POWER MANAGEMENT CONTROL ECU - NO. 1 INTEGRATION RELAY)


    1. Remove the power management control ECU.

    2. Remove the No. 1 integration relay from the engine room relay block.

    3. Measure the resistance according to the value(s) in the table below.

      Standard Resistance (Check for Open)
      Tester Connection Condition Specified Condition
      G50-8 (IG2D) - 1A-1 Always Below 1 Ω
      Standard Resistance (Check for Short)
      Tester Connection Condition Specified Condition
      G50-8 (IG2D) or 1A-1 - Body ground Always 10 kΩ or higher
    4. Reinstall the power management control ECU.

    5. Reinstall the No. 1 integration relay.


    NG
    OK
  6. CHECK WIRE HARNESS (IGNITION SWITCH ASSEMBLY - NO. 1 INTEGRATION RELAY)


    1. Disconnect the ignition switch assembly connector.

    2. Remove the No. 1 integration relay from the engine room relay block.

    3. Measure the resistance according to the value(s) in the table below.

      Standard Resistance (Check for Open)
      Tester Connection Condition Specified Condition
      G2-6 (IG2) - 1A-1 Always Below 1 Ω
      Standard Resistance (Check for Short)
      Tester Connection Condition Specified Condition
      G2-6 (IG2) or 1A-1 - Body ground Always 10 kΩ or higher
    4. Reconnect the ignition switch assembly connector.

    5. Reinstall the No. 1 integration relay.


    NG
    OK
  7. INSPECT IGNITION SWITCH ASSEMBLY


    1. Inspect the ignition switch assembly Click here.


    NG
    OK