DESCRIPTION
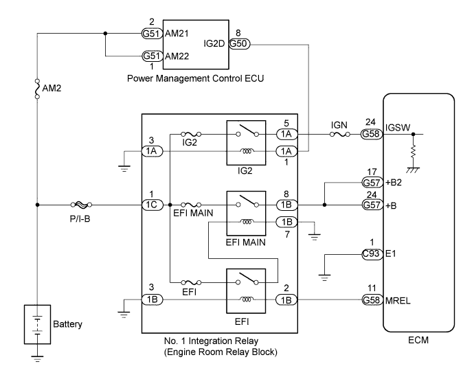
When the engine switch is turned on (IG), the battery voltage is applied to terminal IGSW of the ECM. The ECM "MREL" output signal causes a current to flow to the coil, closing the contacts of the EFI relay and supplying power to terminal +B of the ECM.
WIRING DIAGRAM
INSPECTION PROCEDURE
Note
Inspect the fuses of circuits related to this system before performing the following inspection procedure.
After replacing the ECM, the new ECM needs registration Click here and initialization Click here.
After replacing the fuel supply pump assembly, the ECM needs initialization Click here.
After replacing an injector assembly, the ECM needs registration Click here.
PROCEDURE
INSPECT NO. 1 INTEGRATION RELAY (NO. 1 INTEGRATION RELAY - BODY GROUND)
| *1 | Engine Room Relay Block |
| *a | Front view of wire harness connector (to No. 1 Integration Relay) |
Remove the No. 1 integration relay from the engine room relay block.
Measure the voltage according to the value(s) in the table below.
| Standard Voltage | ||||||
|---|---|---|---|---|---|---|
|
Reinstall the integration relay.
| NG |
|
REPAIR OR REPLACE HARNESS OR CONNECTOR |
| OK |
|
INSPECT NO. 1 INTEGRATION RELAY (EFI, EFI MAIN, IG2)
Inspect the No. 1 integration relay (EFI) Click here.
Inspect the No. 1 integration relay (EFI MAIN) Click here.
Inspect the No. 1 integration relay (IG2) Click here.
| NG |
|
REPLACE NO. 1 INTEGRATION RELAY |
| OK |
|
INSPECT ECM (IGSW VOLTAGE)
| *a | Component with harness connected (ECM) |
Turn the engine switch on (IG).
Measure the resistance according to the value(s) in the table below.
| Standard Voltage | ||||||
|---|---|---|---|---|---|---|
|
| NG |
|
CHECK WIRE HARNESS (POWER MANAGEMENT CONTROL ECU - NO. 1 INTEGRATION RELAY) Click here |
| OK |
|
CHECK WIRE HARNESS (NO. 1 INTEGRATION RELAY - ECM)
Check the wire harness between the ECM and No. 1 integration relay.
Disconnect the ECM connector.
Remove the No. 1 integration relay from the engine room relay block.
Measure the resistance according to the value(s) in the table below.
| Standard Resistance (Check for Open) | |||||||||||||||
|---|---|---|---|---|---|---|---|---|---|---|---|---|---|---|---|
|
| Standard Resistance (Check for Short) | |||||||||||||||
|---|---|---|---|---|---|---|---|---|---|---|---|---|---|---|---|
|
Reconnect the ECM connector.
Reinstall the No. 1 integration relay.
| NG |
|
REPAIR OR REPLACE HARNESS OR CONNECTOR |
| OK |
|
REPLACE ECM Click here
CHECK WIRE HARNESS (POWER MANAGEMENT CONTROL ECU - NO. 1 INTEGRATION RELAY)
Remove the power management control ECU.
Remove the No. 1 integration relay from the engine room relay block.
Measure the resistance according to the value(s) in the table below.
| Standard Resistance (Check for Open) | ||||||
|---|---|---|---|---|---|---|
|
| Standard Resistance (Check for Short) | ||||||
|---|---|---|---|---|---|---|
|
Reinstall the power management control ECU.
Reinstall the No. 1 integration relay.
| NG |
|
REPAIR OR REPLACE HARNESS OR CONNECTOR |
| OK |
|
CHECK ENTRY AND START SYSTEM Click here