АУДИОВИЗУАЛЬНАЯ СИСТЕМА (для моделей без системы навигации) Цепь питания радиоприемника

ОПИСАНИЕ

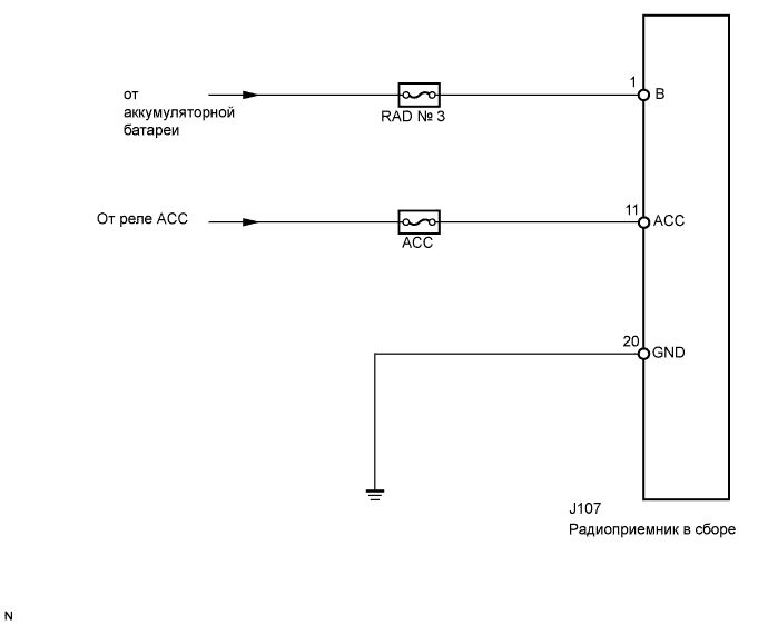
Данная цепь обеспечивает питание для радиоприемника.

СХЕМА СОЕДИНЕНИЙ

A0161H7E21

ПОСЛЕДОВАТЕЛЬНОСТЬ ПРОВЕРКИ

Note

Перед выполнением следующей процедуры проверки проверьте предохранители цепей, относящихся к данной системе.

ПОРЯДОК ВЫПОЛНЕНИЯ


  1. ПРОВЕРЬТЕ РАДИОПРИЕМНИК В СБОРЕ


    1. A015ZK7E49
      Обозначения на рисунке
      *1

      Вид спереди разъема со стороны жгута проводов:

      (к радиоприемнику в сборе)

      Отсоедините разъем радиоприемника.

    2. Измерьте сопротивление в соответствии со значениями, приведенными в таблице ниже.

      Номинальное сопротивление
      Контакты для подключения диагностического прибора Условие Заданные условия
      J107-20 (GND) - масса Всегда Менее 1 Ом
    3. Измерьте напряжение в соответствии со значениями, приведенными в таблице.

      Номинальное напряжение
      Контакты для подключения диагностического прибора Условие Заданные условия
      J107-1 (B) - J107-20 (GND) Всегда 11 – 14 В
      J107-11 (ACC) - J107-20 (GND) Выключатель зажигания в положении ACC 11 – 14 В

    NG
    OK