СИСТЕМА SFI, Diagnostic DTC:P0443

Код DTC Наименование DTC
P0443 Цепь клапана управления продувкой системы улавливания паров топлива

ОПИСАНИЕ

Чтобы снизить выбросы углеводородов, пары топлива из топливного бака направляются через угольный адсорбер во впускной коллектор для последующего сжигания в цилиндрах.

ECM изменяет сигналы включения электровакуумного клапана продувки таким образом, чтобы количество выбросов углеводородов после прогрева двигателя соответствовало режиму движения (нагрузке на двигатель, скорости движения автомобиля, частоте вращения коленчатого вала и т.д.)

№ DTC Условие обнаружения DTC Неисправный участок
P0443

Надлежащий отклик на команду ЕСМ отсутствует

(логика диагностирования за 1 поездку)


  • Обрыв или короткое замыкание в цепи электровакуумного клапана продувки

  • Электровакуумный клапан продувки

  • ECM

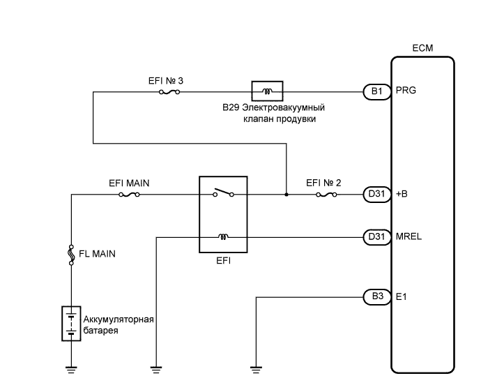
СХЕМА СОЕДИНЕНИЙ

A017EU1E01

ПОСЛЕДОВАТЕЛЬНОСТЬ ПРОВЕРКИ

Tech Tips

С помощью портативного диагностического прибора считайте фиксированные параметры. В этих параметрах отражается состояние двигателя на момент обнаружения неисправности. При поиске неисправностей данные фиксированного набора параметров позволяют определить, двигался ли автомобиль в момент возникновения неисправности или нет, был ли прогрет двигатель, каким было соотношение воздух-топливо (обедненным или обогащенным) и пр.

ПОРЯДОК ВЫПОЛНЕНИЯ


  1. ВЫПОЛНИТЕ АКТИВНУЮ ДИАГНОСТИКУ С ПОМОЩЬЮ ПОРТАТИВНОГО ДИАГНОСТИЧЕСКОГО ПРИБОРА (ЭЛЕКТРОВАКУУМНЫЙ КЛАПАН ПРОДУВКИ)


    1. A017B3EE01

      Отсоедините вакуумный шланг от электровакуумного клапана продувки.

    2. Подсоедините портативный диагностический прибор к DLC3.

    3. Запустите двигатель и включите портативный диагностический прибор.

    4. Войдите в следующие меню: Power train / Engine / Active Test / Activate the VSV for EVAP Control. Нажмите правую или левую кнопку.

    5. Убедитесь, что воздух всасывается в отверстие при управлении электровакуумным клапаном продувки с помощью портативного диагностического прибора.

      OK
      Режим работы прибора Заданные условия
      Электровакуумный клапан включен Воздух засасывается
      Электровакуумный клапан выключен Воздух не засасывается

    NG
    OK
  2. ПРОВЕРЬТЕ НАПРЯЖЕНИЕ НА КОНТАКТЕ (РАЗЪЕМ ЭЛЕКТРОВАКУУМНОГО КЛАПАНА ПРОДУВКИ)


    1. A017DJIE02

      Отсоедините разъем электровакуумного клапана продувки (VSV).

    2. Включите зажигание (IG).

    3. Измерьте напряжение в соответствии со значениями, приведенными в таблице.

      Номинальное напряжение
      Контакты для подключения диагностического прибора Положение переключателя Заданные условия
      1 - масса Зажигание включено (IG) 9-14 В
    4. Подсоедините разъем электровакуумного клапана продувки.


    NG
    OK
  3. ПРОВЕРЬТЕ РАБОТУ ЭЛЕКТРОВАКУУМНОГО КЛАПАНА ПРОДУВКИ


    1. Проверьте работу электровакуумного клапана продувки (см. стр. Click here).


    NG
    OK
  4. ПРОВЕРЬТЕ ЖГУТ И РАЗЪЕМ (ECM – VSV ДЛЯ EVAP)


    1. A017G4TE03

      Отсоедините разъем электровакуумного клапана продувки (VSV).

    2. Отсоедините разъем ЭБУ.

    3. Измерьте сопротивление в соответствии со значениями, приведенными в таблице ниже.

      Номинальное сопротивление (проверьте на обрыв)
      Контакты для подключения диагностического прибора Заданные условия
      B29-2 (электровакуумный клапан продувки) - B1-34 (PRG) Менее 1 Ом
      Номинальное сопротивление (проверьте на короткое замыкание)
      Контакты для подключения диагностического прибора Заданные условия
      B29-2 (электровакуумный клапан продувки) или B1-34 (PRG) - масса 10 кОм или более
    4. Подсоедините разъем ECM.

    5. Подсоедините разъем электровакуумного клапана продувки.


    NG
    OK