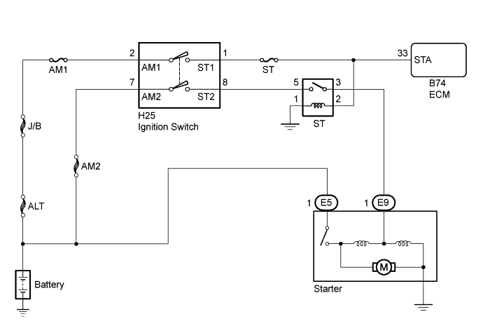
СИСТЕМА ЗАПУСКА (для 2,7 кВт) СХЕМА СИСТЕМЫ

A01BBRFE02