СИСТЕМА SFI, Diagnostic DTC:P0412

DTC Code DTC Name
P0412 Secondary Air Injection System Switching Valve "A" Circuit

DESCRIPTION

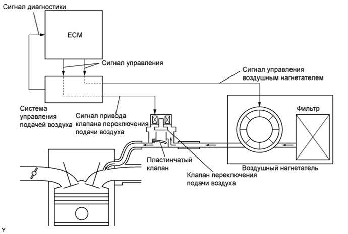
The secondary air injection system injects air into the exhaust port of the cylinder head using an electric air pump, starting when the engine is started cold and operating until the catalyst warms up, in order to promote combustion of unburned fuel and decrease the amount of hydrocarbons (HC) and carbon monoxide (CO) in the exhaust gas.

A01BH34E01
DTC No. DTC Detection Condition Trouble Area
P0412
  • After cold engine starts, all of following conditions met (1 trip detection logic):


    1. Secondary air injection system not operating (air pump OFF, air switching valve OFF)

    2. Diagnostic signal from air injection control driver 40%

    3. Battery voltage 8 V or more


  • Open in air switching valve drive circuit

  • Short between air switching valve drive circuit and +B circuit

  • Air injection control driver

  • Air switching valve assembly

  • ECM

P0412
  • After cold engine starts, all of following conditions met (1 trip detection logic):


    1. Secondary air injection system operating (air pump ON, air switching valve ON)

    2. Diagnostic signal from air injection control driver 40%

    3. Battery voltage 8 V or more


  • Short between air switching valve drive circuit and body ground

  • Air injection control driver

  • Air switching valve assembly

  • ECM

MONITOR DESCRIPTION

The Air Injection Control Driver (AID) detects open and short circuits according to the voltages of the air pump terminal (VP) and the Air Switching Valve (ASV) terminal (W), and transmits diagnostic information as a signal to the ECM.

For a short time after cold engine starts, the ECM transmits command signals to the AID to drive the air pump and ASV.

The AID transmits an ASV malfunction signal to the ECM if either of the following conditions is met:


The ECM sets the DTC based on diagnostic signals from the AID.

MONITOR STRATEGY

Required Sensors/Components (Main) Air injection control driver
Required Sensors/Components (Related) Air switching valve assembly
Frequency of Operation Once per drive cycle

CONFIRMATION DRIVING PATTERN

Note


  • This Secondary Air Injection Check only allows technicians to operate the secondary air injection system for a maximum of 5 seconds.

    Furthermore, the check can only be performed up to 4 times per trip. If the test is repeated, intervals of at least 30 seconds are required between checks.

    While secondary air injection system operation using the intelligent tester is prohibited, the intelligent tester display indicates the prohibition (WAIT or ERROR).

    If ERROR is displayed on the intelligent tester during the test, stop the engine for 10 minutes, and then try again.

  • Performing the Secondary Air Injection Check repeatedly may cause damage to the secondary air injection system. If necessary, leave an interval of several minutes between System Check operations to prevent the system from overheating.

  • When performing the Secondary Air Injection Check operation after the battery cable has been reconnected, wait for 7 minutes with the ignition switch turned to ON or the engine running.

  • Turn the ignition switch off when the Secondary Air Injection Check operation finishes.


  1. Start the engine and warm it up.

  2. Turn the ignition switch off.

  3. Connect the intelligent tester to the DLC3.

  4. Turn the ignition switch to ON.

  5. Turn the intelligent tester on.

  6. Clear DTCs (even if no DTCs are stored, perform the clear DTC operation).

  7. Turn the ignition switch off and wait for at least 30 seconds.

  8. Turn the ignition switch to ON and turn the intelligent tester on.

  9. Enter the following menus: Powertrain / Engine and ECT / Utility / Secondary Air Injection Check / Automatic Mode.

  10. Start the engine after the intelligent tester initialization is finished.

  11. Perform the System Check operation by pressing ENTER (Next).

  12. Perform the following to confirm the secondary air injection system pending codes: Press the ENTER (Exit).

  13. Check for pending DTCs.

    OK
    No pending DTC is output.
  14. After the "Secondary Air Injection Check" is completed, check for All Readiness by entering the following menus: Powertrain / Engine and ECT / Utility / All Readiness.

  15. Input the DTC: P0412.

  16. Check the DTC judgment result.

    Intelligent Tester Display Description
    NORMAL
    • DTC judgment completed

    • System normal

    ABNORMAL
    • DTC judgment completed

    • System abnormal

    INCOMPLETE
    • DTC judgment not completed

    • Perform driving pattern after confirming DTC enabling conditions

    N/A
    • Unable to perform DTC judgment

    • Number of DTCs which do not fulfill DTC preconditions has reached ECU memory limit

    Tech Tips


    • If the judgment result shows NORMAL, the system is normal.

    • If the judgment result shows ABNORMAL, the system has a malfunction.

  17. Turn the ignition switch off.

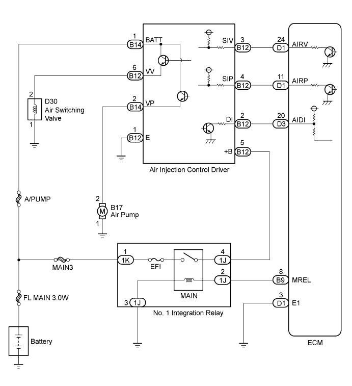
WIRING DIAGRAM

A01BBNPE01

INSPECTION PROCEDURE

Tech Tips

Read freeze frame data using the intelligent tester. Freeze frame data records the engine condition when malfunctions are detected. When troubleshooting, freeze frame data can help determine if the vehicle was moving or stationary, if the engine was warmed up or not, if the air-fuel ratio was lean or rich, and other data from the time the malfunction occurred.

PROCEDURE


  1. INSPECT AIR SWITCHING VALVE ASSEMBLY


    1. Inspect the air switching valve assembly Click here.


    NG
    OK
  2. CHECK HARNESS AND CONNECTOR (AIR SWITCHING VALVE - BODY GROUND)


    1. Disconnect the air switching valve connector.

    2. Measure the resistance according to the value(s) in the table below.

      Standard Resistance
      Tester Connection Condition Specified Condition
      D30-1 - Body ground Always Below 1 Ω

    NG
    OK
  3. CHECK HARNESS AND CONNECTOR (AIR SWITCHING VALVE - AIR INJECTION CONTROL DRIVER)


    1. Disconnect the air switching valve connector.

    2. Disconnect the air injection control driver connector.

    3. Measure the resistance according to the value(s) in the table below.

      Standard Resistance
      Tester Connection Condition Specified Condition
      D30-2 - B12-6 (VV) Always Below 1 Ω
      D30-2 or B12-6 (VV) - Body ground Always 10 kΩ or higher

    NG
    OK