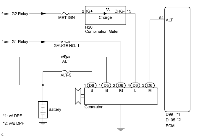
CHARGING SYSTEM SYSTEM DIAGRAM

A01BH2TE02