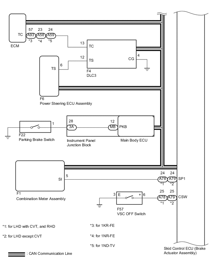
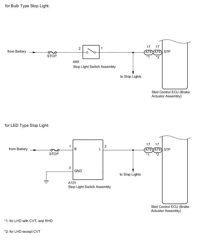
VEHICLE STABILITY CONTROL SYSTEM(for TMMF Made) SYSTEM DIAGRAM

A01VJNNE01
A01VL0KE01
A01VL6WE02
A01VG7IE02