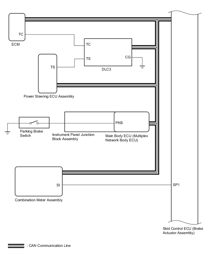
ANTI-LOCK BRAKE SYSTEM SYSTEM DIAGRAM

A00488UE01
A0049NAE01
A0047RSE02
A00474UE01
A0047Q5E01