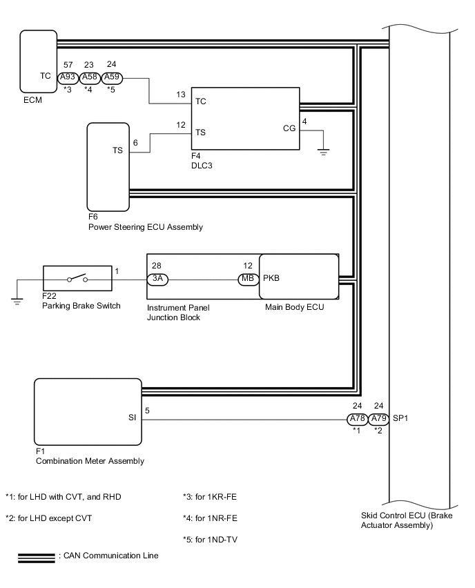
ANTI-LOCK BRAKE SYSTEM SYSTEM DIAGRAM

A01VIQIE04
A01VG8YE01
A01VFM3E02
A01VG7IE02