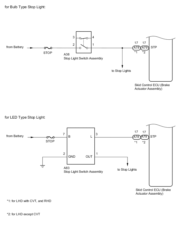
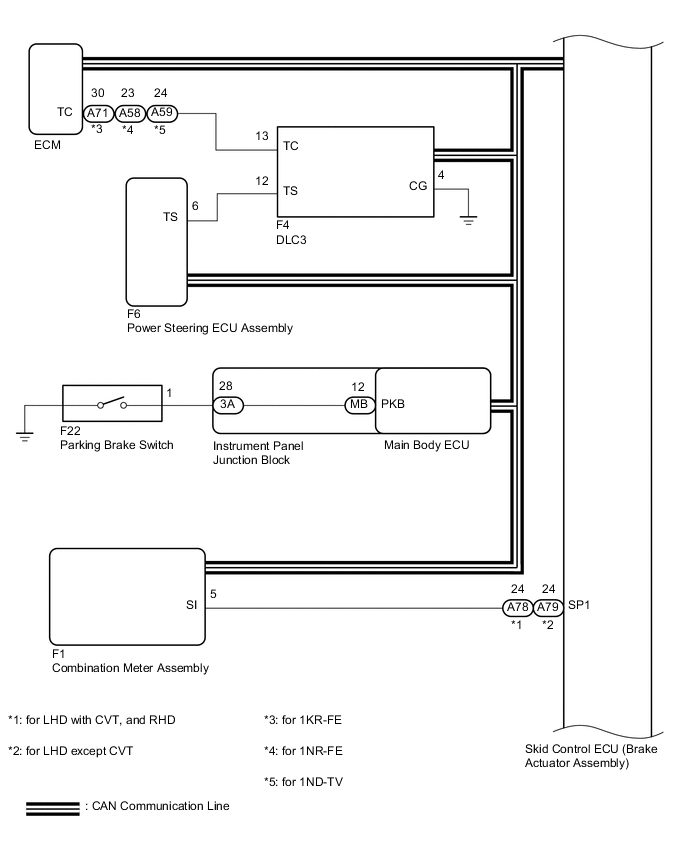
ANTI-LOCK BRAKE SYSTEM SYSTEM DIAGRAM

A01VIQIE02
A01VE3QE03
A01VFM3E02
A01VLB5E02