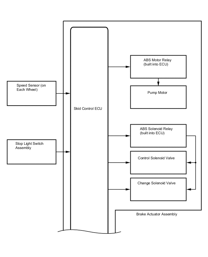
ANTI-LOCK BRAKE SYSTEM SYSTEM DIAGRAM

A01VEW6E01
A01VFG0E01
Transmitting ECU (Transmitter) Receiving ECU Signal Communication Method
Skid control ECU ECM
  • Wheel speed signal

  • Request engine torque

CAN communication
ECM Skid control ECU
  • Shift position signal

  • Engine speed signal

  • Engine torque request signal

  • Accelerator pedal position signal

CAN communication
Main body ECU Skid control ECU Parking brake switch signal CAN communication
Skid control ECU Combination meter assembly
  • ABS warning light signal

  • Brake warning light signal

CAN communication
Wheel speed signal Serial communication