SUB BATTERY SYSTEM, Diagnostic DTC:B22D1

DTC Code DTC Name
B22D1 Sub Battery Module Temperature Sensor Circuit

DESCRIPTION

DTC No. Detection Item DTC Detection Condition Trouble Area Warning Indicate Memory
B22D1 Sub Battery Module Temperature Sensor Circuit

This DTC is stored when a malfunction is detected in the sub-battery temperature sensor.

(1 trip detection logic)

Sub-battery module assembly Comes on DTC stored

Tech Tips

The details of a DTC can be checked by using the DTC Sub Code of the freeze frame data that was recorded when the DTC was output.

DTC Sub Code Detail
"0F" Sub Battery Module Temperature is continuously 120°C (248°F) or less for 1 second
"10" Sub Battery Module Temperature is continuously -40°C (-40°F) or less and protection relay FET temperature is continuously 0°C (32°F) or more for 10 seconds

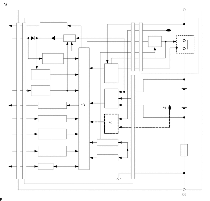
WIRING DIAGRAM

B004UJRC02
*a Sub-battery Module Assembly - -
*1 Sub-battery temperature sensor *2 Temperature detection circuit
*3 CPU - -

CAUTION / NOTICE / HINT

Tech Tips

Read freeze frame data using the GTS. Freeze frame data records the sub-battery module assembly condition when malfunctions are detected.

PROCEDURE


  1. REPLACE SUB-BATTERY MODULE ASSEMBLY


    1. Replace the sub-battery module assembly.

      Click here

      Result
      Proceed to
      NEXT

    NEXT