SUB BATTERY SYSTEM, Diagnostic DTC:B22D4

DTC Code DTC Name
B22D4 Sub Battery Module Protection Relay Temperature Sensor Circuit

DESCRIPTION

DTC No. Detection Item DTC Detection Condition Trouble Area Warning Indicate Memory
B22D4 Sub Battery Module Protection Relay Temperature Sensor Circuit

This DTC is stored when a malfunction is detected in the protection relay temperature sensor.

(1 trip detection logic)

Sub-battery module assembly Comes on DTC stored

Tech Tips

The details of a DTC can be checked by using the DTC Sub Code of the freeze frame data that was recorded when the DTC was output.

DTC Sub Code Detail
"11" Protection Relay FET Temperature1 is continuously 120°C (248°F) or less for 1 second
"12" Protection Relay FET Temperature1 is continuously -40°C (-40°F) or less and Protection Relay FET Temperature2 is continuously 0°C (32°F) or more for 60 seconds
"13" Protection Relay FET Temperature2 is continuously 120°C (248°F) or more for 1 second
"14" Protection Relay FET Temperature2 is continuously -40°C (-40°F) or less and Protection Relay FET Temperature1 is continuously 0°C (32°F) or more for 60 seconds
"15" Difference between Protection Relay FET Temperature1 and Protection Relay FET Temperature2 continuously exceeds the threshold for 1 second

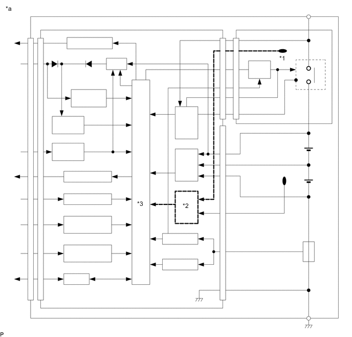
WIRING DIAGRAM

B004UKHC02
*a Sub-battery Module Assembly - -
*1 Protection relay temperature sensor *2 Temperature detection circuit
*3 CPU - -

CAUTION / NOTICE / HINT

Tech Tips

Read freeze frame data using the GTS. Freeze frame data records the sub-battery module assembly condition when malfunctions are detected.

PROCEDURE


  1. REPLACE SUB-BATTERY MODULE ASSEMBLY


    1. Replace the sub-battery module assembly.

      Click here

      Result
      Proceed to
      NEXT

    NEXT