| DTC Code | DTC Name |
|---|---|
| B22D8 | Sub Battery Module Power Supply Circuit Malfunction |
DESCRIPTION
| DTC No. | Detection Item | DTC Detection Condition | Trouble Area | Warning Indicate | Memory |
|---|---|---|---|---|---|
| B22D8 | Sub Battery Module Power Supply Circuit Malfunction | This DTC is stored when a malfunction is detected in the sub-battery power supply circuit. (1 trip detection logic) |
Sub-battery module assembly | Comes on | DTC stored |
Tech Tips
The details of a DTC can be checked by using the DTC Sub Code of the freeze frame data that was recorded when the DTC was output.
| DTC Sub Code | Detail |
|---|---|
| "18" | Power source control circuit open |
| "19" | Power source control circuit short |
| "1A" | Power source voltage increase malfunction |
| "1B" | Power source voltage drop malfunction |
| "1C" | +B backup power source circuit open |
| "1D" | +B backup power source circuit short |
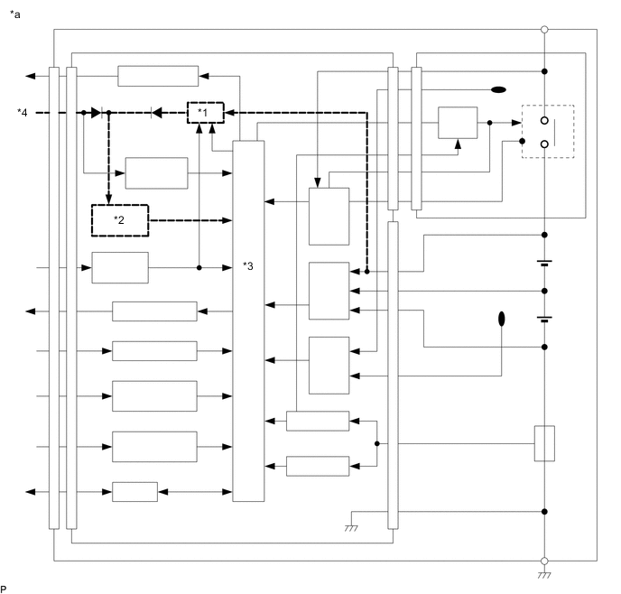
WIRING DIAGRAM
| *a | Sub-battery Module Assembly | - | - |
| *1 | +B backup power source circuit | *2 | Power supply circuit |
| *3 | CPU | *4 | B (+B) terminal |
CAUTION / NOTICE / HINT
Tech Tips
Read freeze frame data using the GTS. Freeze frame data records the sub-battery module assembly condition when malfunctions are detected.
PROCEDURE
REPLACE SUB-BATTERY MODULE ASSEMBLY
Replace the sub-battery module assembly.
| Result | ||
|---|---|---|
|
| NEXT |
|
END |