| DTC Code | DTC Name |
|---|---|
| B22DC | Sub Battery Module Protection Relay High Temperature Malfunction |
DESCRIPTION
| DTC No. | Detection Item | DTC Detection Condition | Trouble Area | Warning Indicate | Memory |
|---|---|---|---|---|---|
| B22DC | Sub Battery Module Protection Relay High Temperature Malfunction | Protection relay temperature is continuously high for 10 seconds. (1 trip detection logic) |
Sub-battery module assembly | Comes on | DTC stored |
Tech Tips
The details of a DTC can be checked by using the DTC Sub Code of the freeze frame data that was recorded when the DTC was output.
| DTC Sub Code | Detail |
|---|---|
| "2F" | Protection Relay FET Temperature1 or Protection Relay FET Temperature2 is 105°C (221°F) or more |
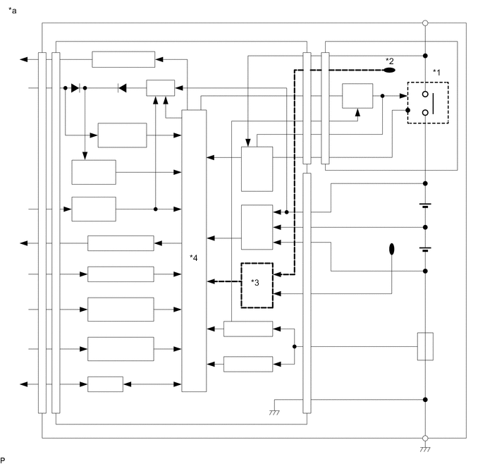
WIRING DIAGRAM
| *a | Sub-battery Module Assembly | - | - |
| *1 | Protection relay | *2 | Protection relay temperature sensor |
| *3 | Temperature detection circuit | *4 | CPU |
CAUTION / NOTICE / HINT
Tech Tips
Read freeze frame data using the GTS. Freeze frame data records the sub-battery module assembly condition when malfunctions are detected.
PROCEDURE
REPLACE SUB-BATTERY MODULE ASSEMBLY
Replace the sub-battery module assembly.
| Result | ||
|---|---|---|
|
| NEXT |
|
END |