AUDIO AND VISUAL SYSTEM OPERATION CHECK


  1. REMOTE TOUCH SELF CHECK

    Note


    • Before entering self-diagnostic mode, make sure there are no obstacles which may interfere with operation of the remote touch screen, and that the touch screen is not dirty.

    • Do not touch the touch screen except when required.

    • Since the remote touch screen may recognize a pinch in/out or flick operation if operated with 2 fingers, always use 1 finger to operate the remote touch in self-diagnostic mode.

    Tech Tips

    The following checks can be done via the self check:


    • DTC check for the remote touch

    • Switch illumination check

    • Touch screen operation position recognition condition check

    • Switch operation check

    • Vibration feedback generation condition check


    1. B000XGPC01
      *a "MAP" or "HOME" Switch
      *b "BACK" Switch
      *c "Sub-function" Switch

      Activate Self Check Mode


      1. Set the light control switch to TAIL.

      2. The "MAP" or "HOME" switch, "BACK" switch and "Sub-function" switch pressed, turn the engine switch on (ACC) to enter self-diagnostic mode.

        Note

        Self diagnostic mode will not start if any switches other than "MAP" or "HOME" switch, "BACK" switch and "Sub-function" switch are pressed.

    2. Switch Illumination Check and DTC Check


      1. B000V6IC01
        *a Switch Illumination

        Check that the switch illumination turns on.

        Tech Tips

        When DTCs are stored as present DTCs during the self check, the switch illumination blinks at 0.5-second intervals. The illumination will continue to blink until the self check is completed.

    3. B000XGFC01
      *a Lateral Axis
      *b Longitudinal Axis

      Touch screen operation position recognition condition check


      1. Operate the touch screen laterally and longitudinally and check that the brightness of the switch illumination changes.

        Tech Tips


        • If the brightness of the switch illumination changes according to the touch screen operation, the touch screen operation position is correctly recognized.

        • The brightness of the switch illumination changes between 0% and 100% according to the touch screen position coordinates.

        • The touch screen position coordinates change between 0 and 255 on the lateral axis and longitudinal axis.

        • When the touch screen operation position coordinates are Lateral Axis: 0 and Longitudinal Axis: 0, the brightness of the switch illumination is 0% (off). When the coordinates are Lateral Axis: 255 and Longitudinal Axis: 255, the brightness of the switch illumination is 100% (illuminated).

    4. Switch Operation Check


      1. Check that the switch illumination turns on at 100% when each switch is pressed with the touch screen operated at the upper left position.

        Tech Tips

        If the switch illumination turns on at 100% brightness when a switch is pressed, the switch being pressed is operating normally.

    5. Vibration feedback generation condition check


      1. B000Z9SC03
        *a Default Feedback Force Image
        *b Button

        Operate the remote touch screen to move the pointer displayed on the multi-display screen and check that the touch screen generates vibration feedback according to the display screen and pointer display position.

        Note

        On the multi-display customize setting screen, when the remote touch screen vibration feedback reaction force setting is set to "NO VIBRATION", no vibration feedback is generated.

        Tech Tips


        • If the remote touch generates vibration feedback according to the display screen and pointer display position, the remote touch is correctly receiving the reaction force setting signal sent by the radio receiver assembly.

        • If the remote touch cannot receive the reaction force setting signal sent by the radio receiver assembly, use the default feedback force image stored in the remote touch to generate vibration feedback on the touch screen.

    6. End Self-diagnostic Mode


      1. Wait 30 seconds without performing any operations or turn the engine switch off to end self diagnostic mode.

  2. STORAGE CHECK (DCU STORAGE CHECK)

    Tech Tips


    • Check the storage installed in the radio receiver assembly.

    • Illustrations may differ from the actual vehicle screen depending on the device settings and options. Therefore, some detailed areas may not be shown exactly the same as on the actual vehicle screen.


    1. Enter diagnostic mode.

    2. B000Y9E

      Select "Failure Diagnosis" from the "Service Menu" screen.

    3. B000TRZ

      Select "Storage Check" from the "Failure Diagnosis" screen.

    4. B000WU1C01
      *a Result

      Storage Check


      1. Select "Storage Check" to start the DCU storage check.

      2. Check the result displayed when the DCU storage check is complete.

        Screen Description
        Display (Result) Description
        Checking Check is in progress
        OK Radio receiver assembly storage is normal
        NG Radio receiver assembly storage is malfunctioning

        Tech Tips


        • After selecting "DCU Storage Check", it may take a while until the result is displayed.

        • If the cabin temperature is -20°C (-4°F) or lower, or 65°C (149°F) or higher, the storage may not operate normally, and "NG" may be shown on the display. Make sure to perform the inspection with the cabin at an appropriate temperature.

        • If "NG" is displayed even when the cabin temperature is appropriate, replace the radio receiver assembly with a new one.

  3. STORAGE CHECK (MEU STORAGE CHECK)

    Tech Tips


    • Check the storage installed in the navigation ECU.

    • Illustrations may differ from the actual vehicle screen depending on the device settings and options. Therefore, some detailed areas may not be shown exactly the same as on the actual vehicle screen.


    1. Enter diagnostic mode.

    2. B000Y9E

      Select "Failure Diagnosis" from the "Service Menu" screen.

    3. B000WJC

      Select "MEU Check" from the "Failure Diagnosis" screen.

    4. B000TVI

      Select "Storage Check" from the "MEU Diagnosis" screen.

    5. B000VWTC01
      *a Result

      Storage Check


      1. Select "Storage Check" to start the MEU storage check.

      2. Check the result displayed when the MEU storage check is complete.

        Screen Description
        Display (Result) Description
        Checking Check is in progress
        OK Navigation ECU storage is normal
        NG Navigation ECU storage is malfunctioning

        Tech Tips


        • After selecting "MEU Storage Check", it may take a while until the result is displayed.

        • If the cabin temperature is -20°C (-4°F) or lower, or 65°C (149°F) or higher, the storage may not operate normally, and "NG" may be shown on the display. Make sure to perform the inspection with the cabin at an appropriate temperature.

        • If "NG" is displayed even when the cabin temperature is appropriate, replace the navigation ECU with a new one.

  4. CHECK PANEL & STEERING SWITCH

    Tech Tips


    • The switch and volume assembly panel switches, Remote operation controller assembly (remote touch) panel switches and steering switches are checked in the following procedure.

    • Illustrations may differ from the actual vehicle screen depending on the device settings and options. Therefore, some detailed areas may not be shown exactly the same as on the actual vehicle screen.


    1. Enter diagnostic mode.

      Click here

    2. B000WDZ

      Select "Function Check/Setting" from the "Service Menu" screen.

    3. B000WTA

      Select "Panel & Steering Switch" from the "Function Check/Setting I" screen.

    4. B000YHJN04

      Panel & Steering Switch Check Mode

      Screen Description
      Display Content
      *a: Switch condition "Pushed" is displayed when any switch is pushed
      *b: Number of switches pushed
      • Number of switches pushed at once is displayed

      • If 3 switches are pushed at once, "3" is displayed.

      • If 4 or more switches are pushed at once, "More than 3" is displayed

      *c: Rotary switch direction Direction of rotary switch is displayed

      1. Operate each switch and check that the switch conditions are correctly displayed.

        Note

        Do not push any switch for 3 seconds or more as doing so may cancel diagnostic mode.

  5. CHECK MICROPHONE (INPUT TO RADIO RECEIVER ASSEMBLY)

    Tech Tips


    • The radio receiver assembly microphone and microphone input signal can be checked using the following procedures.

    • Illustrations may differ from the actual vehicle screen depending on the device settings and options. Therefore, some detailed areas may not be shown exactly the same as on the actual vehicle screen.


    1. Enter diagnostic mode.

      Click here

    2. B000WDZ

      Select "Function Check/Setting" from the "Service Menu" screen.

    3. B000YPV

      Select "Microphone Check" from the "Function Check/Setting I" screen.

    4. Microphone Check


      1. B000VI8N01

        w/ Recording Function:

        Screen Description
        Display Content
        *a: Microphone input level meter Monitors the microphone input level every 0.1 seconds and displays the results in 8 different levels.
        *b: Recording switch Starts recording.
        *c: Stop switch Stops recording and playing.
        *d: Play switch Plays the recorded voice.
        *e: Recording indicator Comes on while recording.

        1. When speaking into the microphone, check that the microphone input level meter changes according to the input level.

          Tech Tips

          The microphone is active at all times when this screen is displayed.

        2. Push the recording switch and perform voice recording.

          Tech Tips


          • Select the recording switch with the blower motor of the air conditioning system stopped. If an outlet of the air conditioning system is facing the microphone, noise may be recorded.

          • While recording or playing, the switches other than the stop switch cannot be pushed.

          • When no recording is present, the play switch cannot be pushed.

          • Recording will stop after 5 seconds or when the stop switch is pushed.

        3. Check that the recording indicator remains on while recording and that the recording can be played normally.

      2. B000X0QN01

        w/o Recording Function:

        Screen Description
        Display Content
        *a: Microphone input level meter Monitors the microphone input level every 0.1 seconds and displays the results in 8 different levels.

        1. When speaking into the microphone, check that the microphone input level meter changes according to the input level.

          Tech Tips

          The microphone is active at all times when this screen is displayed.

  6. CHECK MICROPHONE (INPUT TO NAVIGATION ECU)

    Tech Tips


    • The navigation ECU microphone and microphone input signal can be checked using the following procedures.

    • Illustrations may differ from the actual vehicle screen depending on the device settings and options. Therefore, some detailed areas may not be shown exactly the same as on the actual vehicle screen.


    1. Enter diagnostic mode.

      Click here

    2. B000WDZ

      Select "Function Check/Setting" from the "Service Menu" screen.

    3. B000Z27

      Select "Next page" from the "Function Check/Setting I" screen.

    4. B000VEJ

      Select "MEU Inspection" from the "Function Check/Setting II" screen.

    5. B000YM8

      Select "Microphone Check" from the "MEU Inspection" screen.

    6. Microphone Check


      1. B000VI8N01

        w/ Recording Function:

        Screen Description
        Display Content
        *a: Microphone input level meter Monitors the microphone input level every 0.1 seconds and displays the results in 8 different levels.
        *b: Recording switch Starts recording.
        *c: Stop switch Stops recording and playing.
        *d: Play switch Plays the recorded voice.
        *e: Recording indicator Comes on while recording.

        1. When speaking into the microphone, check that the microphone input level meter changes according to the input level.

          Tech Tips

          The microphone is active at all times when this screen is displayed.

        2. Push the recording switch and perform voice recording.

          Tech Tips


          • Select the recording switch with the blower motor of the air conditioning system stopped. If an outlet of the air conditioning system is facing the microphone, noise may be recorded.

          • While recording or playing, the switches other than the stop switch cannot be pushed.

          • When no recording is present, the play switch cannot be pushed.

          • Recording will stop after 5 seconds or when the stop switch is pushed.

        3. Check that the recording indicator remains on while recording and that the recording can be played normally.

      2. B000X0QN01

        w/o Recording Function:

        Screen Description
        Display Content
        *a: Microphone input level meter Monitors the microphone input level every 0.1 seconds and displays the results in 8 different levels.

        1. When speaking into the microphone, check that the microphone input level meter changes according to the input level.

          Tech Tips

          The microphone is active at all times when this screen is displayed.

  7. CHECK GPS & VEHICLE SENSORS

    Tech Tips


    • GPS information, vehicle signals and sensor signals are checked in the following procedure.

    • Illustrations may differ from the actual vehicle screen depending on the device settings and options. Therefore, some detailed areas may not be shown exactly the same as on the actual vehicle screen.


    1. Enter diagnostic mode.

      Click here

    2. B000WDZ

      Select "Function Check/Setting" from the "Service Menu" screen.

    3. B000Z27

      Select "Next page" from the "Function Check/Setting I" screen.

    4. B000VEJ

      Select "MEU Inspection" from the "Function Check/Setting II" screen.

    5. B000YJE

      Select "System Sensors Check" from the "MEU Inspection" screen.

    6. B000UYPN01

      System Sensors Check

      *a: GPS
      Display Content
      Reception number Displays reception condition of the satellites used to determine vehicle position Blue: P (In use) System is using GPS signal for location.
      Yellow: T (Receiving) System is tracking GPS signal for location.
      No color: Not in use System cannot receive GPS signal. (Searching for GPS signal)
      Status Displays reception status of the satellites used to determine vehicle position OK (3D) 3-dimensional location method is being used.
      OK (2D) 2-dimensional location method is being used.
      NG Location data cannot be used.
      error Reception error has occurred.
      - Any other state.
      Measurement ratio Displays the ratio of satellites performing measurements 3D The ratio of satellites performing 3D positioning is displayed.
      2D The ratio of satellites performing 2D positioning is displayed.
      NG The ratio of satellites not performing measurement is displayed.
      Date Date/time information obtained from GPS signals is displayed in Greenwich Mean Time (GMT).
      Position Latitude and longitude information on current position is displayed.
      *b: SPD
      Display Content
      Pulse Count Displays the accumulated number of input pulses beginning when this screen is displayed
      Speed Displays vehicle speed
      *c: Sensor Signal
      Display Content Note
      Gyro Voltage Displays the output voltage of the gyro sensor -
      0 point Voltage Displays the zero-point voltage of the gyro sensor -
      Relative bearing Displays the output angle of the gyro sensor The amount of change in bearing angle (degrees) after the system sensor check screen is displayed (clockwise: "+", counterclockwise: "-").
      *d: Reset
      Display Content
      Reset When this switch is pressed and held for 3 seconds or more, the values for the display items of SPD signal and gyro sensor signal are reset and display "0".
      *e: Gyro/Distance correction study situation
      Display Content
      Gyro/Distance correction study situation Displays learning status of Gyro/Distance correction

      1. When the "System Sensors Check" screen is displayed, check all the sensor signals.

        Tech Tips

        This screen is updated once per second.

    7. B000VIDN02

      GPS Time Setting (w/ GPS Time Setting Function)

      Screen Description
      Display Content
      *a: Time display Displays the date and time in the device.
      *b: Time setting screen Setting is possible only when GPS signals are not being received.
      *c: Cursor movement switch Moves the cursor on the date and time setting screen to the right and left.
      *d: Adjustment switch Adjusts values of items selected by the cursor.
      *e: OK switch Selecting this switch after setting the date and time updates the date and time in the device (only when GPS signals are not received).

      1. When GPS signals are not being received, the data and time in the device can be adjusted.

        Tech Tips

        Time setting is possible only when GPS signals are not being received. When the audio and visual system is receiving GPS signals, priority is given to displaying the time and date received via GPS.

  8. CHECK VEHICLE SIGNAL

    Tech Tips


    • Vehicle signals received by the radio receiver assembly are checked in the following procedure.

    • Illustrations may differ from the actual vehicle screen depending on the device settings and options. Therefore, some detailed areas may not be shown exactly the same as on the actual vehicle screen.


    1. Enter diagnostic mode.

      Click here

    2. B000WDZ

      Select "Function Check/Setting" from the "Service Menu" screen.

    3. B000XFH

      Select "Vehicle Signal" from the "Function Check/Setting I" screen.

    4. B000Y6U

      Vehicle Signal Check Mode

      Screen Description
      Display Content
      Battery Battery voltage is displayed.
      IG Engine switch ON/OFF state is displayed.
      PKB Parking brake ON/OFF state is displayed.
      REV Reverse signal ON/OFF state is displayed.
      SPEED Vehicle speed is displayed in km/h.
      TAIL Tail signal (light control switch) ON/OFF state is displayed.
      ADIM/TCAN Brightness state DIM (with) / BRIGHT (without) is displayed.

      Tech Tips


      • Only conditions that have inputs are displayed.

      • This screen displays vehicle signals input to the radio receiver assembly.


      1. When the "Vehicle Signal Check Mode" screen is displayed, check all the vehicle signal conditions.

  9. CHECK HANDS-FREE VOICE QUALITY AND VOLUME SETTING

    Note


    • Adjustment of the settings is required for each registered cellular phone.

    • If no cellular phone has been registered, all switches cannot be selected.

    Tech Tips


    • The hands-free volume of a "Bluetooth" compatible phone can be adjusted using the following procedure.

    • Illustrations may differ from the actual vehicle screen depending on the device settings and options. Therefore, some detailed areas may not be shown exactly the same as on the actual vehicle screen.


    1. Enter diagnostic mode.

      Click here

    2. B000WDZ

      Select "Function Check/Setting" from the "Service Menu" screen.

    3. B000XMI

      Select "HF Voice Quality Setting" from the "Function Check/Setting I" screen.

    4. B000Y9DC03
      *a Numeric Keypad
      *b Setting Button
      *c Reset Button

      Hands-Free Voice Quality Setting (Voice Quality Type adjustment)


      1. If necessary, refer to the table below to adjust the voice quality type with the numeric keypad.

      2. When adjusting the settings, use the numeric keypad on the screen to input the voice quality type according to the table.

        Settings
        Parameter Target Phenomenon Voice Quality Type Positive Effect of Changing Voice Quality Negative Effect of Changing Voice Quality

        A

        (Noise)

        The other party hears background noise when listening to your voice. 1000 The amount of background noise the other party hears when listening to your voice is reduced. The volume of voice the other party hears when listening to your voice may temporarily drop.

        B

        (Noise)

        The other party hears a lot of background noise when listening to your voice. 2000 The amount of background noise the other party hears when listening to your voice is sharply reduced. The volume of voice the other party hears when listening to your voice may temporarily drop.

        C

        (Echo)

        The other party hears weak echoes. 0100 The amount of echo is reduced (low level). Sound quality of the other party deteriorates (low level).

        D

        (Echo)

        The other party hears strong echoes. 0200 The amount of echo is reduced (high level). Sound quality of the other party deteriorates (high level).
        Settings (When Multiple Phenomena Occurred)
        Parameter Target Phenomenon Voice Quality Type Positive Effect of Changing Voice Quality Negative Effect of Changing Voice Quality
        A+C The other party hears background noise and weak echoes when listening to your voice. 1100
        • The amount of background noise the other party hears when listening to your voice is reduced.

        • The amount of echo is reduced (low level).


        • The volume of voice may drop temporarily.

        • Sound quality of the other party deteriorates (low level).

        A+D The other party hears background noise and strong echoes when listening to your voice. 1200
        • The amount of background noise the other party hears when listening to your voice is reduced.

        • The amount of echo is reduced (high level).


        • The volume of voice may drop temporarily.

        • Sound quality of the other party deteriorates (high level).

        B+C The other party hears a lot of background noise and weak echoes when listening to your voice. 2100
        • The amount of background noise the other party hears when listening to your voice is sharply reduced.

        • The amount of echo is reduced (low level).


        • The volume of voice may drop temporarily.

        • Sound quality of the other party deteriorates (low level).

        B+D The other party hears a lot of background noise and strong echoes when listening to your voice. 2200
        • The amount of background noise the other party hears when listening to your voice is sharply reduced.

        • The amount of echo is reduced (high level).


        • The volume of voice may drop temporarily.

        • Sound quality of the other party deteriorates (high level).

        Tech Tips


        • The default value is "0000".

        • Settings will be applied when the setting button is selected.

        • If voice quality type values that are not in the table are input, the setting will not be applied and a positive effect may not be gained.

        • If the quality of phone calls decreases due to the changed settings, return the settings to "0000" by pressing the "INIT" switch.

  10. CHECK DAB RECEPTION (w/ DAB Function)

    Tech Tips


    • The reception condition of Digital Audio Broadcast (DAB) can be checked.

    • Illustrations may differ from the actual vehicle screen depending on the device settings and options. Therefore, some detailed areas may not be shown exactly the same as on the actual vehicle screen.


    1. Enter diagnostic mode.

      Click here

    2. B000YHA

      Select "Function Check/Setting" from the "Service Menu" screen.

    3. B000Z27

      Select "Next Page" from the "Function Check/Setting I" screen.

    4. B000W7L

      Select "DAB Reception Check" from the "Function Check/Setting II" screen.

    5. B000WNZN01

      DAB Reception Check

      Screen Description
      Display Content
      *a: Up or down switch Enables the channel to be changed to the one to be checked.
      *b: Check/STOP switch
      • Check: Starts checking

      • STOP: Stops checking

      *c: DAB tuner reception level check result description (main)

        Displays DAB antenna (main) reception levels as follows:

      • 111 or more: Font color is black (good reception).

      • 110 or less: Font color is red (poor reception).

      • -: Not equipped with DAB antenna (main).

      *d: DAB tuner reception level check result description (sub)

        Displays DAB antenna (sub) reception levels as follows:

      • 111 or more: Font color is black (good reception).

      • 110 or less: Font color is red (poor reception).

      • -: Not equipped with DAB antenna (sub).

      *e: Antenna connection check (main)

        Displays DAB antenna (main) reception levels as follows:

      • OK: Connected properly

      • NG: Not connected properly

      • -: Not equipped with DAB antenna (main).

      *f: Antenna connection check (sub)

        Displays DAB antenna (sub) reception levels as follows:

      • OK: Connected properly

      • NG: Not connected properly

      • -: Not equipped with DAB antenna (sub).


      1. Select the "Check" button to start the DAB reception check.

      2. Check that the results are displayed when the DAB reception check is performed.

  11. CLEAR PASSWORD OF EXPORT/IMPORT MEMORY POINT FUNCTION

    Tech Tips


    • This function allows the initialization of a password which was set on the navigation ECU when exporting/importing memory points.

    • Illustrations may differ from the actual vehicle screen depending on the device settings and options. Therefore, some detailed areas may not be shown exactly the same as on the actual vehicle screen.


    1. Enter diagnostic mode.

      Click here

    2. B000U7D

      Select "Service Information" from the "Service Menu" screen.

    3. B000TSZ

      Select "MEU Information" from the "Service Information" screen.

    4. B000TWR

      Select "MEU Information" from the "Service Information" screen.

    5. B000TSF

      Clear backup password

      Tech Tips

      Depending on the manufacturer, some component names and versions will be displayed differently.


      1. Select "Clear backup password" from the "Memory point backup" screen.

  12. CHECK SPEAKER

    Tech Tips


    • This function is used when checking the speaker wiring and whether the speakers are functioning properly.

    • Illustrations may differ from the actual vehicle screen depending on the device settings and options. Therefore, some detailed areas may not be shown exactly the same as on the actual vehicle screen.


    1. Turn audio mode on and play any audio source.

      Tech Tips


      • This audio source will be used for the speaker check.

      • The "SPCheck On" button is grayed out and cannot be pressed when the audio source is off.

    2. Enter diagnostic mode.

      Click here

    3. B000XR9

      Select "Failure Diagnosis" from the "Service Menu" screen.

    4. B000XS0

      Select "System Check" from the "Failure Diagnosis" screen.

    5. B000YX0

      Select "SPCheck ON" from the "System Check Mode" screen.

    6. Check the speaker wiring and check that the speakers are functioning properly.

      Tech Tips


      • Check that each speaker outputs sound from the selected audio source properly.

      • "SPCheck OFF" is displayed during the speaker check.

      • Sound can be heard from the speakers around the vehicle in order beginning from the speaker on the driver side.

      • The sounding order during SPCheck cannot be adjusted.

      • More than one speaker may sound simultaneously depending on the speaker wiring.

    7. Sound stops when any of the following conditions are met.


      1. The "SPCheck OFF" switch is pressed.

      2. The engine switch is turned off.

      3. Diagnostic mode is turned off.

      4. The screen is changed to another screen.

      5. Audio mode is turned off.

  13. CHECK "Bluetooth" CONNECTION HISTORY

    Tech Tips

    This function is used to check the connection history when the connection between the radio receiver assembly and a "Bluetooth" device is unstable.


    1. Check "Bluetooth" Connection History.

      Tech Tips


      • "Bluetooth" Connection History displays data stored in the internal memory of the ECU, such as the date a "Bluetooth" connection was attempted and the progress of a "Bluetooth" connection.

      • By checking "Bluetooth" Connection History, the date, cause, etc. of a "Bluetooth" device failing to register or connect can be analyzed.

      • "Bluetooth" connection history indicates the estimated cause of a malfunction, but does not determine it. Therefore, checking "Bluetooth" Connection History may not improve the problem.

      • Performing inspection using the GTS before recording the "Bluetooth" Connection History may clear the operation history.


      1. Connect the USB memory device to the No. 1 stereo jack adapter assembly

      2. Enter diagnostic mode.

        Click here

      3. B000XR9

        Select "Failure Diagnosis" from the "Service Menu" screen.

      4. B000UKK

        Select "Diagnosis Recorder" from the "Failure Diagnosis" screen.

      5. B000V5CC01
        *a Green Indicator

        Select "Recording ON/OFF" on the Diagnosis Recorder screen to turns off the green "Recording ON/OFF" indicator.

        Tech Tips

        When the green "Recording ON/OFF" indicator is illuminated, the "BT Communication Trace output" is grayed out and cannot be selected.

      6. B000ZA5

        Press and hold (3 sec) "BT Communication Trace output" from the "Diagnosis Recorder" screen.

      7. According to the screen, save the "Bluetooth" connection history data to a USB memory device.

      8. Select "Recording ON/OFF" on the Diagnosis Recorder screen to illuminate the green "Recording ON/OFF" indicator.

        Tech Tips

        Make sure that the green "Recording ON/OFF" indicator returns to illuminated state, after performing the above procedure.

      9. Connect the USB memory device with the saved "Bluetooth" connection history data to the GTS.

      10. Turn the GTS on.

      11. Enter the following menus: Advanced Function / Bluetooth Connection History.

      12. According to the GTS screen, select the saved "Bluetooth" connection history file to display the "Bluetooth" connection history.

      13. When an item is stored for "Bluetooth" Connection History, record it before proceeding with troubleshooting.

        "Bluetooth" Connection History Screen Description
        Item Content
        Occurrence Start Date/Time Date and time of "Bluetooth" connection are displayed.
        Occurrence End Date/Time Date and time of "Bluetooth" disconnection are displayed.
        History Type Type of "Bluetooth" Connection History is displayed.
        Result "Bluetooth" connection result is displayed.
        Contents "Bluetooth" connection status is displayed.
        "Bluetooth" Address "Bluetooth" device address is displayed.
        Continuance Time The number of retries when "Bluetooth" connection was performed is displayed.
        History Type: ACC ON
        Result Contents Detail Areas to be Checked
        - - Engine switch on (ACC) -
        History Type: Registration
        Result Contents Detail Areas to be Checked
        Success (HFP) No Error "Bluetooth" device was registered as a hands-free device properly. -
        Success (AVP) No Error "Bluetooth" device was registered as a "Bluetooth" audio device properly. -
        Failure Time Out Could not perform "Bluetooth" connection properly.
        • Check that the "Bluetooth" device is in the cabin.

        • Check that the "Bluetooth" device is not connected to another device using the "Bluetooth" connection.

        • Restart the "Bluetooth" device and operate it again.

        Authentication Error Wrong PIN code was input for PIN code verification. Perform "Bluetooth" device registration again. (Input PIN code correctly.)
        Did not select the confirmation button even though a passkey was displayed. Perform "Bluetooth" device registration again. (When a passkey is displayed, select the confirmation button.)
        A verification error occurred between the radio receiver assembly and "Bluetooth" device. Restart the radio receiver assembly and "Bluetooth" device, and operate them again.
        ACL Link Disconnection "Bluetooth" connection was disconnected by operating the "Bluetooth" device. Perform "Bluetooth" device registration again.
        "Bluetooth" connection could not be established due to wave interference around the vehicle. Check for wave interference and perform "Bluetooth" device registration again.
        "Bluetooth" device was outside the communication area. Bring the "Bluetooth" device near the radio receiver assembly and perform "Bluetooth" device registration again.
        "Bluetooth" setting on the "Bluetooth" device was off. Change the "Bluetooth" setting to on and perform "Bluetooth" device registration again.
        "Bluetooth" device was off. Turn the "Bluetooth" device on and perform "Bluetooth" device registration again.
        A malfunction occurred in the "Bluetooth" device. Restart the "Bluetooth" device and operate it again.
        Memory Write Failure "Bluetooth" device information could not be stored in the radio receiver assembly. Perform "Bluetooth" device registration again.
        Other Error An error other than above occurred. After turning the engine switch off and back on (IG) again, perform "Bluetooth" device registration again.
        Cancel No Error Registration was suspended by operating the radio receiver assembly or "Bluetooth" device. -
        History Type: Connection
        Result Contents Detail Areas to be Checked

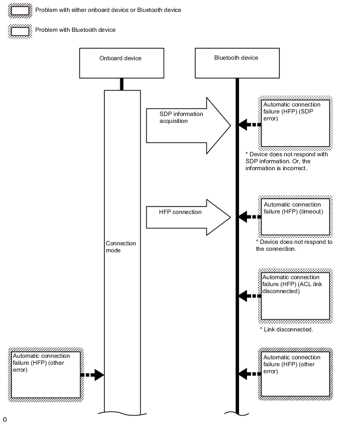
        • Auto Connect Success (HFP)

        • Manual Connect Success (HFP)

        No Error "Bluetooth" device was connected as a hands-free device properly. -

        • Auto Connect Success (AVP)

        • Manual Connect Success (AVP)

        No Error "Bluetooth" device was connected as a "Bluetooth" audio device properly. -

        • Auto Connect Failure (HFP)

        • Manual Connect Failure (HFP)

        Time Out Could not perform "Bluetooth" connection properly.
        • Check that the "Bluetooth" device is in the cabin.

        • Check that the "Bluetooth" device is not connected to another device using the "Bluetooth" connection.

        • Restart the "Bluetooth" device and operate it again.

        Authentication Error Verification of authentication key between the radio receiver assembly and "Bluetooth" device failed. If "Bluetooth" connection failed again even though the "Bluetooth" connection was performed, perform registration again.
        A verification error occurred between the radio receiver assembly and "Bluetooth" device. Restart the radio receiver assembly and "Bluetooth" device, and operate them again.
        Page Time Out Could not find a "Bluetooth" device near the radio receiver assembly. Bring the "Bluetooth" device near the radio receiver assembly and perform "Bluetooth" connection again.
        "Bluetooth" connection could not be established due to wave interference around the vehicle. Check for wave interference and perform "Bluetooth" connection again.
        "Bluetooth" device was outside the communication area. Bring the "Bluetooth" device near the radio receiver assembly and perform "Bluetooth" connection again.
        "Bluetooth" setting on the "Bluetooth" device was off. Change the "Bluetooth" setting to on and perform "Bluetooth" connection again.
        "Bluetooth" device was off. Turn the "Bluetooth" device on and perform "Bluetooth" connection again.
        A malfunction occurred in the "Bluetooth" device. Restart the "Bluetooth" device and operate it again.

        • Auto Connect Failure (HFP)

        • Manual Connect Failure (HFP)

        ACL Link Disconnection "Bluetooth" connection was disconnected by operating the "Bluetooth" device. Perform "Bluetooth" connection again.
        "Bluetooth" connection could not be established due to wave interference around the vehicle. Check for wave interference and perform "Bluetooth" connection again.
        "Bluetooth" device was outside the communication area. Bring the "Bluetooth" device near the radio receiver assembly and perform "Bluetooth" connection again.
        "Bluetooth" setting on the "Bluetooth" device was off. Change the "Bluetooth" setting to on and perform "Bluetooth" connection again.
        "Bluetooth" device was off. Turn the "Bluetooth" device on and perform "Bluetooth" connection again.
        A malfunction occurred in the "Bluetooth" device. Restart the "Bluetooth" device and operate it again.
        SDP Error HFP was disabled on the "Bluetooth" device. Enable HFP on the "Bluetooth" device and perform "Bluetooth" connection again.
        "Bluetooth" device which operation had not been confirmed was used.

        Check that the "Bluetooth" device is hands-free compatible and its operation has been confirmed.

        Click here

        Other Error An error other than above occurred. After turning the engine switch off and back on (IG) again, perform "Bluetooth" device registration again.

        • Auto Connect Failure (AVP)

        • Manual Connect Failure (AVP)

        Time Out Could not perform "Bluetooth" connection properly.
        • Check that the "Bluetooth" device is in the cabin.

        • Check that the "Bluetooth" device is not connected to another device using the "Bluetooth" connection.

        • Restart the "Bluetooth" device and operate it again.

        Authentication Error Verification of authentication key between the radio receiver assembly and "Bluetooth" device failed. If "Bluetooth" connection failed again even though the "Bluetooth" connection was performed, perform registration again.
        A verification error occurred between the radio receiver assembly and "Bluetooth" device. Restart the radio receiver assembly and "Bluetooth" device, and operate them again.
        Page Time Out Could not find a "Bluetooth" device near the radio receiver assembly. Bring the "Bluetooth" device near the radio receiver assembly and perform "Bluetooth" connection again.
        "Bluetooth" connection could not be established due to wave interference around the vehicle. Check for wave interference and perform "Bluetooth" connection again.
        "Bluetooth" device was outside the communication area. Bring the "Bluetooth" device near the radio receiver assembly and perform "Bluetooth" connection again.
        "Bluetooth" setting on the "Bluetooth" device was off. Change the "Bluetooth" setting to on and perform "Bluetooth" connection again.
        "Bluetooth" device was off. Turn the "Bluetooth" device on and perform "Bluetooth" connection again.
        A malfunction occurred in the "Bluetooth" device. Restart the "Bluetooth" device and operate it again.
        ACL Link Disconnection "Bluetooth" connection was disconnected by operating the "Bluetooth" device. Perform "Bluetooth" connection again.
        "Bluetooth" connection could not be established due to wave interference around the vehicle. Check for wave interference and perform "Bluetooth" connection again.
        "Bluetooth" device was outside the communication area. Bring the "Bluetooth" device near the radio receiver assembly and perform "Bluetooth" connection again.
        "Bluetooth" setting on the "Bluetooth" device was off. Change the "Bluetooth" setting to on and perform "Bluetooth" connection again.
        "Bluetooth" device was off. Turn the "Bluetooth" device on and perform "Bluetooth" connection again.
        A malfunction occurred in the "Bluetooth" device. Restart the "Bluetooth" device and operate it again.
        SDP Error AVP was disabled on the "Bluetooth" device. Enable AVP on the "Bluetooth" device and perform "Bluetooth" connection again.
        "Bluetooth" device which operation had not been confirmed was used. Check that the "Bluetooth" device is "Bluetooth" audio compatible and its operation has been confirmed.
        Other Error After turning the engine switch off and back on (IG) again, perform "Bluetooth" device registration again.

        After turning the engine switch off and back on (IG) again, perform "Bluetooth" device registration again.

        Click here

        Manual Connect Cancel (HFP) No Error Connection was interrupted by operating the radio receiver assembly or "Bluetooth" device. -
        Manual Connect Cancel (AVP) No Error Connection was interrupted by operating the radio receiver assembly or "Bluetooth" device. -
        History Type: Disconnection
        Result Contents Detail Areas to be Checked
        Disconnection Complete (HFP) Link Loss The "Bluetooth" device was moved outside of the communication area. Move the "Bluetooth" device into the communication area.
        "Bluetooth" connection was disconnected due to wave interference around the vehicle. Check for wave interference and perform "Bluetooth" connection again.
        A malfunction occurred in the "Bluetooth" device. Restart the "Bluetooth" device and operate it again.
        Disconnection from Partner "Bluetooth" connection was disconnected by operating the "Bluetooth" device. -
        Disconnection from Self "Bluetooth" connection was disconnected by operating the radio receiver assembly. -
        Other Error An error other than above occurred. After turning the engine switch off and back on (IG) again, perform "Bluetooth" device registration again.
        Disconnection Complete (AVP) Link Loss The "Bluetooth" device was moved outside of the communication area. Move the "Bluetooth" device into the communication area.
        "Bluetooth" connection was disconnected due to wave interference around the vehicle. Check for wave interference and perform "Bluetooth" connection again.
        A malfunction occurred in the "Bluetooth" device. Restart the "Bluetooth" device and operate it again.
        Disconnection from Partner "Bluetooth" connection was disconnected by operating the "Bluetooth" device. -
        Disconnection from Self "Bluetooth" connection was disconnected by operating the radio receiver assembly. -
        Other Error An error other than above occurred. After turning the engine switch off and back on (IG) again, perform "Bluetooth" device registration again.
        History Type: Send
        Result Contents Detail Areas to be Checked
        Success No Error Call was made properly. -
        Failure Out of Service Outside the cellular phone service area. Move the vehicle into a cellular phone service area, check that the "Bluetooth" device is connected to the vehicle and operate the device again.
        Redial Regulation Redial of the "Bluetooth" device was restricted and could not make a hands-free call. Restart the "Bluetooth" device and operate it again.
        Other Error Could not make a hands-free call due to a "Bluetooth" device malfunction. Restart the "Bluetooth" device and operate it again.
        Could not make a hands-free call due to a radio receiver assembly malfunction. After turning the engine switch off and back on (IG) again, perform "Bluetooth" device registration again.
        Could not make a hands-free call from the radio receiver assembly because the call status of the "Bluetooth" device was not transmitted to the radio receiver assembly. Restart the "Bluetooth" device and operate it again.
    2. Clear "Bluetooth" connection history.


      1. When DTCs are cleared using any of the following operations, "Bluetooth" Connection History will be cleared as well.

        Click here


        • Cleared using the GTS.

        • Cleared using the system check mode screen.

        • Cleared using the unit check mode screen.

  14. Bluetooth Connection Sequence (Registration from onboard device)

    B000UFME02
    B000V5UE07
  15. Bluetooth Connection Sequence (Connection from onboard device after registration)

    B000YDBE02
    B000WO0E02
  16. Bluetooth Connection Sequence (Registration from bluetooth device)

    B000V9SE02
    B000V5UE08
  17. Bluetooth Connection Sequence (Connection from bluetooth device after registration)

    B000WKFE14
    B000VFYE13
  18. Bluetooth Connection Sequence (Automatic Connection)

    B000ZASE12
    B000TPQE07
  19. Bluetooth Connection Sequence (Manual Connection)

    B000WDTE04
    B000XEIE12
  20. Bluetooth Connection Sequence (Disconnection Processing)

    B000X4YE01
    B000YY4E02
    B000U1WE01
  21. Bluetooth Connection Sequence (Phone Call Processing)

    B000WHEE01
    B000YCBE02

    Tech Tips

    Bluetooth Related Terms:

    Marking in Repair Manual Description
    HFP (Hands Free Profile) Profile for making and receiving telephone calls.
    AVP (Audio/Video Profile) Profile for music playback, lyric display and operation.
    ACL (Asynchronous Connection Less) One of the Bluetooth connection methods used for data transfer.
    SDP (Service Discovery Protocol) Protocol used to determine what kind of service is supported by the connected device.
  22. CHECK "Wi-Fi" CONNECTION HISTORY

    Tech Tips

    This function is used to check the connection history when the connection between the radio receiver assembly and a "Wi-Fi" device is unstable.


    1. Check "Wi-Fi" Connection History.

      Tech Tips


      • "Wi-Fi" Connection History displays data stored in the internal memory of the ECU, such as the date a "Wi-Fi" connection was attempted and the progress of a "Wi-Fi" connection.

      • By checking "Wi-Fi" Connection History, the date, cause, etc. of a "Wi-Fi" device failing to register or connect can be analyzed.

      • "Wi-Fi" connection history indicates the estimated cause of a malfunction, but does not determine it. Therefore, checking "Wi-Fi" Connection History may not improve the problem.

      • Performing inspection using the GTS before recording the "Wi-Fi" Connection History may clear the operation history.


      1. Connect the USB memory device to the No. 1 stereo jack adapter assembly

      2. Enter diagnostic mode.

        Click here

      3. B000XR9

        Select "Failure Diagnosis" from the "Service Menu" screen.

      4. B000UKK

        Select "Diagnosis Recorder" from the "Failure Diagnosis" screen.

      5. B000V5CC03
        *a Green indicator

        Select "Recording ON/OFF" on the Diagnosis Recorder screen to turns off the green "Recording ON/OFF" indicator.

        Tech Tips

        When the green "Recording ON/OFF" indicator is illuminated, the "WiFi Communication Trace output" is grayed out and cannot be selected.

      6. B000VXD

        Press and hold (3 sec) "WiFi Communication Trace output" from the "Diagnosis Recorder" screen.

      7. According to the screen, save the "Wi-Fi" connection history data to a USB memory device.

      8. Select "Recording ON/OFF" on the Diagnosis Recorder screen to illuminate the green "Recording ON/OFF" indicator.

        Tech Tips

        Make sure that the green "Recording ON/OFF" indicator returns to illuminated state, after performing the above procedure.

      9. Connect the USB memory device with the saved "Wi-Fi" connection history data to the GTS.

      10. Turn the GTS on.

      11. Enter the following menus: Advanced Function / Wi-Fi Connection History.

      12. According to the GTS screen, select the saved "Wi-Fi" connection history file to display the "Wi-Fi" connection history.

      13. When an item is stored for "Wi-Fi" Connection History, record it before proceeding with troubleshooting.

        "Wi-Fi" Connection History Screen Description
        Item Content
        Occurrence Date/Time Year is displayed in 4 digits and month, date, hour, minute and second are displayed in 2 digits
        Result Connect/Disconnect Success
        Timeout
        Communication Error
        Authentication Failure
        Disconnection Failure
        Other Failure
        Contents No Error
        AP Connection Error
        AP Connection Error (WPS)
        DHCP Connection Error
        DNS Connection Error
        HTTP Connection Error
        Other Error
        Destination MAC Address Displayed in lower case hexadecimal format with "-" inserted every two characters.
        Destination SSID Data is read as ASCII code Data is read as ASCII code
        WLAN Standard 802.11 b
        802.11 g
        802.11 n
        Undetectable
        Received Signal Strength -127 dBm to +127 dBm
        Data Rate 1.0 Mbps
        2.0 Mbps
        5.5 Mbps
        6.0 Mbps
        6.5 Mbps
        9.0 Mbps
        11.0 Mbps
        12.0 Mbps
        13.0 Mbps
        18.0 Mbps
        19.5 Mbps
        24.0 Mbps
        26.0 Mbps
        36.0 Mbps
        39.0 Mbps
        48.0 Mbps
        52.0 Mbps
        54.0 Mbps
        58.5 Mbps
        65.0 Mbps
        Undetectable
        Packet Error Rate Displayed in decimal format with "%"

        Tech Tips

        If there is nothing to display in the "Content" column, "-" or "No Information" is displayed.

    2. Clear "Wi-Fi" connection history.


      1. When DTCs are cleared using any of the following operations, "Wi-Fi" Connection History will be cleared as well.

        Click here


        • Cleared using the GTS.

        • Cleared using the system check mode screen.

        • Cleared using the unit check mode screen.

  23. CHECK SOFTWARE ERROR HISTORY

    Tech Tips


    • This function is used to check the cause when the radio receiver assembly screen is blacked out.

    • Existence of error history can be confirmed, but the malfunction location cannot be determined.


    1. Check software error history.


      1. Connect the GTS to the DLC3.

      2. Turn the engine switch on (IG).

      3. Turn the GTS on.

      4. Enter the following menus: Body Electrical / Navigation System / Utility / Software Error History.


        Body Electrical > Navigation System > Utility
        Tester Display
        Software Error History
      5. When an item is stored for Software Error History, record it before repairing the radio receiver assembly and navigation ECU.

        Software Error History Screen Description
        Error Description Trigger
        Software Reset Navi Microcomputer
        Audio Microcomputer
        CAN Microcomputer
        No Video Signal Front Monitor
        Rear Monitor
        MOST Cold Restart Always

        Tech Tips


        • The trigger detects malfunctions and displays the location where the malfunction information was stored.

        • Software Error History can store up to 5 history data items. If a new software error occurs when 5 data items have already been stored, the oldest data is cleared and the new data is stored.

        • If an error that is unsupported by the GTS occurs, a "-" is displayed for the display items.

    2. Clear software error history.


      1. When DTCs are cleared using any of the following operations, Software Error History will be cleared as well.

        Click here


        • Cleared using the GTS.

        • Cleared using the system check mode screen.

        • Cleared using the unit check mode screen.

  24. CHECK OPTICAL DISC ERROR HISTORY

    Tech Tips

    This function is used to check the cause when an optical disc error occurs.


    1. Check optical disc error history.


      1. Connect the GTS to the DLC3.

      2. Turn the engine switch on (IG).

      3. Turn the GTS on.

      4. Enter the following menus: Body Electrical / Navigation System / Utility / Optical Disc Error History.


        Body Electrical > Navigation System > Utility
        Tester Display
        Optical Disc Error History
      5. When an item is stored for Optical Disc Error History, record it before proceeding with troubleshooting.

        Optical Disc Error History Screen Description
        Display Content
        Error Type Displays the type of error.
        Device Displays the malfunctioning device.
        Date Displays the date and time that the malfunction occurred.
        "Error Type" Screen Description
        Error Type Detection Condition Action
        Read Error When a disc read error occurs.

        Proceed to next suspected area shown in Problem Symptoms Table

        Click here

        Disc damaged/upside down/dirty

        When it is determined that any of the following is the cause of the disc read error:


        • The disc cannot be read.

        • The disc cannot be read because of dirt or scratches.

        • The disc cannot be read because it is inserted upside down.

        Cannot determine disc type An unsuitable disc is inserted.
        DPS error When an error occurs while decoding MP3/WMA/AAC files.
        Some files are corrupt
        • When MP3/WMA/AAC files cannot be played back because they are unsupported.

        • Even though the file extensions are MP3, WMA or AAC, files cannot be played back because the header information cannot be read.

        Some files cannot be found
        • When a disc without music data is played back.

        • When there are no playable MP3/WMA/AAC files.

        Copy protection violation When a file with copyright protection that cannot be played back is played back.
        "Device" Screen Description
        Device Component
        DVD-P Radio receiver assembly
        CD-P Not available
        R-Seat DVD-P Not available

        Tech Tips


        • Optical Disc Error History can store up to 7 history data items. If a new optical disc error occurs when 7 data items have already been stored, the oldest data is cleared and the new data is stored.

        • If an error that is unsupported by the GTS occurs, a "-" or blank is displayed for the display items.

    2. Clear optical disc error history.


      1. When DTCs are cleared using any of the following operations, Optical Disc Error History will be cleared as well.

        Click here


        • Cleared using the GTS.

        • Cleared using the system check mode screen.

        • Cleared using the unit check mode screen.

  25. Tech Tips


    • This function is used to detect disconnection of the video devices.

    • In order to inspect the RSE, a disc should be inserted into the radio receiver assembly.

    CHECK VIDEO DEVICE CONNECTION CHECK


    1. Check Video Device Connection Check.


      1. Connect the GTS to the DLC3.

      2. Turn the engine switch on (IG).

      3. Turn the GTS on.

      4. Enter the following menus: Body Electrical / Navigation System / Utility / Video Device Connection Check.


        Body Electrical > Navigation System > Utility
        Tester Display
        Video Device Connection Check
      5. When an item is stored for Video Device Connection Check, record it before proceeding with troubleshooting.

        Tech Tips


        • DTCs are stored when errors are detected.

        • Depending on the vehicle, some of the items are not displayed on the "Error Detected Image Line (Type)" screen.

        Video Device Connection Check Screen Description
        Error Detected Image Line (Type) Areas to be Checked
        H/U - > Separate Display (GVIF) Digital video signal between the radio receiver assembly and multi-display
        H/U - > Full RSE (GVIF) Not available
        RSE - > Seatback Display RH (GVIF) Not available
        RSE - > Seatback Display LH (GVIF) Not available
        Rear Camera - > H/U (NTSC) Vehicle wire harness
        IPA/BGM/PVM ECU - > Separate Display (GVIF) Not available
        IPA/BGM/PVM ECU - > H/U (NTSC) Not available
        IPA/BGM/PVM ECU - > H/U (GVIF) Not available
    2. Clear video device connection check.


      1. When DTCs are cleared using any of the following operations, Video Device Connection Check will be cleared as well.

        Click here


        • Cleared using the GTS.

        • Cleared using the system check mode screen.

        • Cleared using the unit check mode screen.

  26. Valet Mode Cancel (w/ Valet Mode Function)

    Tech Tips

    This function is used to cancel the valet mode.

    Note

    When Valet Mode cannot be canceled, there is a possibility of that the vehicle may be stolen. Therefore, it is necessary to thoroughly confirm ownership of the vehicle.


    1. Cancel valet mode.


      1. Connect the GTS to the DLC3.

      2. Turn the engine switch on (IG).

      3. Turn the GTS on.

      4. Enter the following menus: Body Electrical / Navigation System / Utility / Valet Mode Cancel.


        Body Electrical > Navigation System > Utility
        Tester Display
        Valet Mode Cancel
      5. Cancel the valet mode.