STARTER REASSEMBLY

CAUTION / NOTICE / HINT

Tech Tips

Use high-temperature grease to lubricate the bearings and gears when assembling the starter assembly.

PROCEDURE


  1. INSTALL STARTER CENTER BEARING CLUTCH SUB-ASSEMBLY


    1. B000WXGC06
      *1 Starter Center Bearing Clutch Sub-assembly
      *2 Pinion Drive Lever
      *3 Rubber Seal
      *4 Starter Drive Housing Assembly
      B000XM7 High-temperature Grease

      Apply high-temperature grease to the pinion drive lever as shown in the illustration.

    2. Install the pinion drive lever and rubber seal to the starter center bearing clutch sub-assembly.

    3. Install the starter center bearing clutch sub-assembly together with the pinion drive lever and rubber seal to the starter drive housing assembly.

    4. B000US9C02
      B000XM7 High-temperature Grease

      Apply high-temperature grease to the 3 planetary gears, 3 planetary gear shafts and starter center bearing clutch sub-assembly.

    5. Install the 3 planetary gears to the starter center bearing clutch sub-assembly.

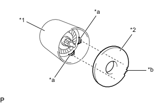
  2. INSTALL STARTER ARMATURE ASSEMBLY


    1. B000YQVC04
      *1 Starter Armature Assembly
      *2 Starter Yoke Assembly

      Install the starter armature assembly to the starter yoke assembly.

      Note

      The magnet of the starter yoke assembly may attract the starter armature assembly when the starter armature assembly is installed, causing the magnet to break.

  3. INSTALL STARTER BRUSH HOLDER ASSEMBLY


    1. B000UWZ

      Hold the brush spring back and set the 4 brushes as shown in the illustration.

    2. B000Z3O

      Install the starter brush holder assembly to the starter armature assembly and push in the 4 brushes as shown in the illustration.

    3. B000UILC09
      *a Grommet
      *b Negative (-) Brush Holder Plate
      *c Positive (+) Motor Lead Wire

      Fit the protrusion of the grommet between the negative (-) brush holder plate and positive (+) motor lead wire.

    4. B000Z04C02
      *a Field Coil Lead Wire Rubber
      *b Cutout

      Install the starter commutator end frame assembly to the starter yoke assembly.

      Note

      Align the field coil lead wire rubber of the starter yoke assembly with the cutout of the starter commutator end frame assembly.

    5. B000V4MC06
      *1 Starter Commutator End Frame Assembly
      *2 Starter Yoke Assembly

      Install the 2 screws.

      Torque:
      1.5 N*m  { 15 kgf*cm, 13 in.*lbf }
    6. B000UHVC08
      *1 Starter Yoke Assembly
      *2 Starter Armature Plate
      *a Stopper
      *b Protrusion

      Align the starter armature plate so that the protrusion fits between the stoppers of the starter yoke assembly, and install the starter armature plate.

      Note

      Make sure the protrusion of the starter armature plate is inserted between the stoppers of the starter yoke assembly.

  4. INSTALL STARTER YOKE ASSEMBLY


    1. B000Y8FC07
      *a Protrusion
      *b Cutout

      Align the protrusion of the starter yoke assembly with the cutout of the starter drive housing assembly.

    2. B000U4EC05
      *1 Starter Yoke Assembly
      *2 Starter Commutator End Frame Assembly

      Using a T30 "TORX" socket wrench, install the starter yoke assembly together with the starter commutator end frame assembly with the 2 through bolts.

      Torque:
      6.0 N*m  { 61 kgf*cm, 53 in.*lbf }
  5. INSTALL MAGNET STARTER SWITCH ASSEMBLY


    1. B000UIKC03
      B000XM7 High-temperature Grease

      Apply high-temperature grease to the plunger as shown in the illustration.

    2. Hang the hook of the magnet starter switch assembly on the pinion drive lever.

    3. B000Y9O

      Install the magnet starter switch assembly with the 2 nuts.

      Torque:
      7.5 N*m  { 76 kgf*cm, 66 in.*lbf }
    4. B000Z94

      Connect the field coil lead wire to the terminal C with the nut.

      Torque:
      10 N*m  { 102 kgf*cm, 7 ft.*lbf }