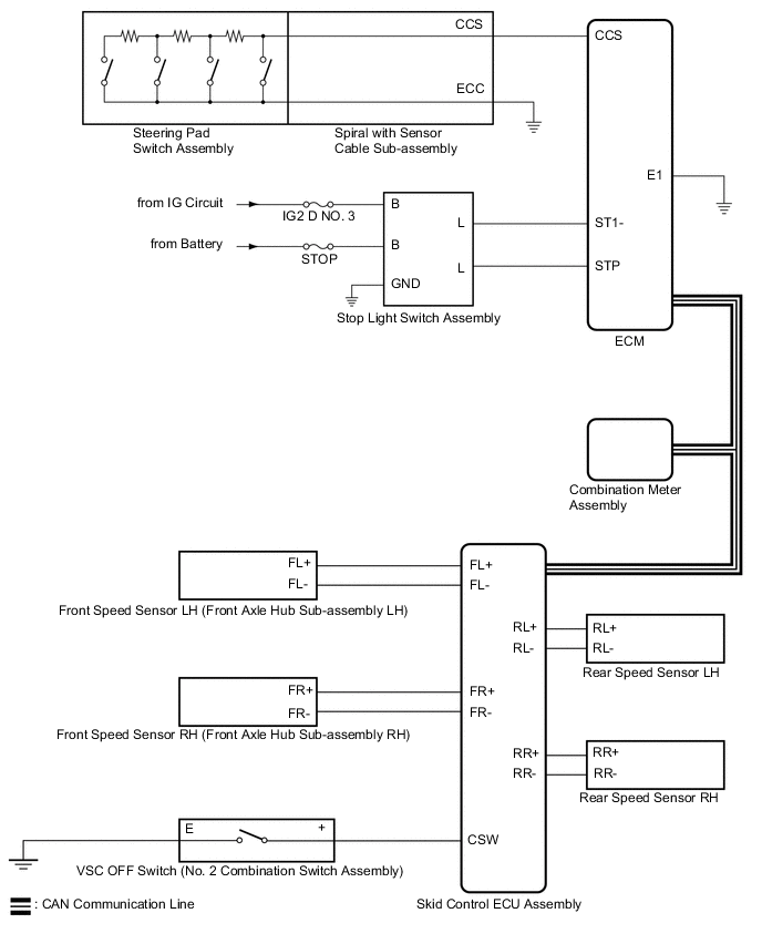
CRUISE CONTROL SYSTEM SYSTEM DIAGRAM

B000TU9E02
Communication Table
Transmitting ECU (Transmitter) Receiving ECU Signal Communication Method
ECM Combination Meter Assembly
  • Cruise control indicator and cruise control SET indicator operation signal

  • Control vehicle speed signal

CAN
Skid Control ECU Assembly ECM
  • Wheel speed signal

  • Speed sensor condition signal

  • Cruise control cancel request signal

  • Under VSC control signal

  • Under TRC control signal

CAN