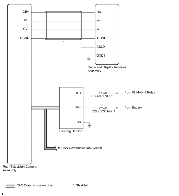
PARKING ASSIST MONITOR SYSTEM SYSTEM DIAGRAM

B004NRUE02
B004LPFE01
Communication Table
Sender Receiver Signal Line
Radio and Display Receiver Assembly Rear Television Camera Assembly Setting information signal CAN
Steering Sensor Rear Television Camera Assembly Steering angle signal CAN
ECM Rear Television Camera Assembly
  • Vehicle information signal

  • Reverse signal

CAN
Main Body ECU (Multiplex Network Body ECU) Rear Television Camera Assembly
  • Luggage compartment door courtesy switch signal

  • Vehicle information signal

CAN
Blind Spot Monitor Sensor* Rear Television Camera Assembly RCTA information signal CAN
Clearance Warning ECU Assembly Rear Television Camera Assembly Sonar information signal CAN