NAVIGATION SYSTEM OPERATION CHECK


  1. CHECK NAVIGATION SYSTEM NORMAL CONDITION


    1. If the cause of a symptom is any of the following, the corresponding symptom is normal; it is not due to a malfunction.

      Symptom Answer
      A longer route than expected is chosen. Depending on the road conditions, the navigation ECU may determine that a longer route is quicker.
      Even when distance priority is high, the shortest route is not shown. Some routes may not be advised due to safety concerns.
      When the vehicle is put into motion immediately after the engine starts, the navigation system deviates from the correct position. If the vehicle starts before the navigation system activates, the system may not react.
      When driving on certain types of roads, especially new roads, the vehicle position deviates from the correct position. When the vehicle is driving on new roads not available on the internal memory, the system attempts to match it to another nearby road, causing the position mark to deviate.
    2. B0070X8

      The following symptoms are not malfunctions, but are caused by errors inherent in the GPS, gyro sensor or navigation ECU.


      1. The current position mark may be displayed on a nearby parallel road.

      2. B0070BM

        Immediately after a fork in the road, the current vehicle position mark may be displayed on the wrong road.

      3. B006WT5

        When the vehicle turns right or left at an intersection, the current vehicle position mark may be displayed on a nearby parallel road.

      4. B006ZN9

        When the vehicle is carried, such as on a ferry, and the vehicle itself is not driving, the current vehicle position mark may be displayed in the position where the vehicle was until a measurement can be performed by the GPS.

      5. B006Z6U

        When the vehicle travels on a steep hill, the current vehicle position mark may deviate from the correct position.

      6. B0071DV

        When the vehicle makes a continuous turn (e.g. 360, 720, 1080 degrees), the current vehicle position mark may deviate from the correct position.

      7. B007061

        When the vehicle moves erratically, such as constant lane changes, the current vehicle position mark may deviate from the correct position.

      8. B006WZH

        When the ignition switch is turned to ACC or ON and the vehicle is turned on a turntable before parking, the current vehicle position mark may not indicate the correct direction. The same will occur when the vehicle comes out of the parking garage.

      9. B006XK8

        When the vehicle travels on a snowy road or a mountain path with tire chains installed or using a spare tire, the current vehicle position mark may deviate from the correct position.

      10. B006XXL

        When the tires are changed, the current vehicle position mark may deviate from the correct position.

        Tech Tips


        • A change in tire diameter may cause a speed sensor error.

        • Performing "tire change" in calibration mode will allow the system to correct the current vehicle position faster.

  2. STORAGE CHECK (DCU STORAGE CHECK)

    Note

    When replacing the radio and display receiver assembly, always replace it with a new one. If a radio and display receiver assembly which was installed to another vehicle is used, the following may occur:


    • A communication malfunction DTC may be stored.

    • The radio and display receiver assembly may not operate normally.

    Tech Tips


    • Check the storage with it installed to the radio and display receiver assembly.

    • Illustrations may differ from the actual vehicle screen depending on the device settings and options. Therefore, some detailed areas may not be shown exactly the same as on the actual vehicle screen.


    1. Enter diagnostic mode.

      Click here

    2. B006XVS

      Select "Failure Diagnosis" from the "Service Menu" screen.

    3. B0070JO

      Select "Storage Check" from the "Failure Diagnosis" screen.

    4. B006YT9C01
      *a Result

      Storage Check


      1. Select "DCU Storage Check" to start the DCU storage check.

      2. Check the result displayed when the DCU storage check is complete.

        Screen Description
        Display (Result) Description
        Checking Check is in progress
        OK Radio and display receiver assembly storage is normal
        NG Radio and display receiver assembly storage is malfunctioning

        Tech Tips


        • After selecting "DCU Storage Check", it may take a while until the result is displayed.

        • If the cabin temperature is -20°C (-4°F) or lower, or 65°C (149°F) or higher, the storage may not operate normally, and "NG" may be shown on the display. Make sure to perform troubleshooting with the cabin at an appropriate temperature.

        • If "NG" is displayed even when the cabin temperature is appropriate, replace the radio and display receiver assembly with a new one.

  3. STORAGE CHECK (MEU STORAGE CHECK)

    Note

    When replacing the navigation ECU, always replace it with a new one. If a navigation ECU which was installed to another vehicle is used, the following may occur:


    • A communication malfunction DTC may be stored.

    • The navigation ECU may not operate normally.

    Tech Tips


    • Check the storage with it installed to the navigation ECU.

    • Illustrations may differ from the actual vehicle screen depending on the device settings and options. Therefore, some detailed areas may not be shown exactly the same as on the actual vehicle screen.


    1. Enter diagnostic mode.

      Click here

    2. B006XVS

      Select "Failure Diagnosis" from the "Service Menu" screen.

    3. B0070YT

      Select "MEU Check" from the "Failure Diagnosis" screen.

    4. B006XWJ

      Select "Storage Check" from the "MEU Diagnosis" screen.

    5. B006ZCZC01
      *a Result

      Storage Check


      1. Select "MEU Storage Check" to start the MEU storage check.

      2. Check the result displayed when the MEU storage check is complete.

        Screen Description
        Display (Result) Description
        Checking Check is in progress
        OK Navigation ECU storage is normal
        NG Navigation ECU storage is malfunctioning

        Tech Tips


        • After selecting "MEU Storage Check", it may take a while until the result is displayed.

        • If the cabin temperature is -20°C (-4°F) or lower, or 65°C (149°F) or higher, the storage may not operate normally, and "NG" may be shown on the display. Make sure to perform troubleshooting with the cabin at an appropriate temperature.

        • If "NG" is displayed even when the cabin temperature is appropriate, replace the navigation ECU with a new one.

  4. CHECK PANEL & STEERING SWITCH

    Tech Tips


    • The radio and display receiver assembly panel switches and steering switches are checked in the following procedure.

    • Illustrations may differ from the actual vehicle screen depending on the device settings and options. Therefore, some detailed areas may not be shown exactly the same as on the actual vehicle screen.


    1. Enter diagnostic mode.

      Click here

    2. B006XTQ

      Select "Function Check/Setting" from the "Service Menu" screen.

    3. B007011

      Select "Panel & Steering Switch" from the "Function Check/Setting I" screen.

    4. B006YKUN04

      Panel & Steering Switch Check Mode

      Screen Description
      Display Content
      *a: Switch condition "Pushed" is displayed when any switch is pushed.
      *b: Number of switches pushed
      • Number of switches pushed at once is displayed.

      • If 3 switches are pushed at once, "3" is displayed.

      • If 4 or more switches are pushed at once, "More than 3" is displayed.

      *c: Rotary switch direction Direction of rotary switch is displayed.

      1. Operate each switch and check that the switch conditions are correctly displayed.

        Note

        Do not push any switch for 3 seconds or more as doing so may cancel diagnostic mode.

  5. CHECK TOUCH SWITCH

    Tech Tips


    • The touch switches on the screen are checked in the following procedure.

    • Illustrations may differ from the actual vehicle screen depending on the device settings and options. Therefore, some detailed areas may not be shown exactly the same as on the actual vehicle screen.


    1. Enter diagnostic mode.

      Click here

    2. B006Y26

      Select "Function Check/Setting" from the "Service Menu" screen.

    3. B006Y75

      Select "Touch Switch" from the "Function Check/Setting I" screen.

    4. B0070UB

      Touch Switch Check


      1. Touch the display anywhere in the open area to perform the check when the "Touch Switch Check" screen is displayed.

        Tech Tips


        • A "+" mark is displayed where the display is touched.

        • The "+" mark remains on the display even after your finger is removed.

  6. CHECK MICROPHONE (INPUT TO RADIO AND DISPLAY RECEIVER ASSEMBLY)

    Tech Tips


    • The radio and display receiver assembly microphone and microphone input signal can be checked using the following procedures.

    • Illustrations may differ from the actual vehicle screen depending on the device settings and options. Therefore, some detailed areas may not be shown exactly the same as on the actual vehicle screen.


    1. Enter diagnostic mode.

      Click here

    2. B006XTQ

      Select "Function Check/Setting" from the "Service Menu" screen.

    3. B0070TF

      Select "Microphone Check" from the "Function Check/Setting I" screen.

    4. B006ZSCN01

      Microphone Check

      Screen Description
      Display Content
      *a: Microphone input level meter Monitors the microphone input level every 0.1 seconds and displays the results in 8 different levels.
      *b: Recording switch Starts recording.
      *c: Stop switch Stops recording and playing.
      *d: Play switch Plays the recorded voice.
      *e: Recording indicator* Comes on while recording.

      *: w/ Recording Function


      1. When speaking into the microphone, check that the microphone input level meter changes according to the input level.

        Tech Tips

        The microphone is active at all times when this screen is displayed.

      2. Push the recording switch and perform voice recording.

        Tech Tips


        • Select the recording switch with the blower motor of the air conditioning system stopped. If an outlet of the air conditioning system is facing the microphone, noise may be recorded.

        • While recording or playing, the switches other than the stop switch cannot be pushed.

        • When no recording is present, the play switch cannot be pushed.

        • Recording will stop after 5 seconds or when the stop switch is pushed.

      3. Check that the recording indicator remains on while recording and that the recording can be played normally.

  7. CHECK MICROPHONE (INPUT TO NAVIGATION ECU)

    Tech Tips


    • The navigation ECU microphone and microphone input signal can be checked using the following procedures.

    • Illustrations may differ from the actual vehicle screen depending on the device settings and options. Therefore, some detailed areas may not be shown exactly the same as on the actual vehicle screen.


    1. Enter diagnostic mode.

      Click here

    2. B006XTQ

      Select "Function Check/Setting" from the "Service Menu" screen.

    3. B0070AI

      Select "Next page" from the "Function Check/Setting I" screen.

    4. B0070LA

      Select "MEU Inspection" from the "Function Check/Setting II" screen.

    5. B006Z8U

      Select "Microphone Check" from the "MEU Inspection" screen.

    6. B006ZSCN01

      Microphone Check

      Screen Description
      Display Content
      *a: Microphone input level meter Monitors the microphone input level every 0.1 seconds and displays the results in 8 different levels.
      *b: Recording switch Starts recording.
      *c: Stop switch Stops recording and playing.
      *d: Play switch Plays the recorded voice.
      *e: Recording indicator* Comes on while recording.

      *: w/ Recording Function


      1. When speaking into the microphone, check that the microphone input level meter changes according to the input level.

        Tech Tips

        The microphone is active at all times when this screen is displayed.

      2. Push the recording switch and perform voice recording.

        Tech Tips


        • Select the recording switch with the blower motor of the air conditioning system stopped. If an outlet of the air conditioning system is facing the microphone, noise may be recorded.

        • While recording or playing, the switches other than the stop switch cannot be pushed.

        • When no recording is present, the play switch cannot be pushed.

        • Recording will stop after 5 seconds or when the stop switch is pushed.

      3. Check that the recording indicator remains on while recording and that the recording can be played normally.

  8. CHECK GPS & VEHICLE SENSORS

    Tech Tips


    • GPS information, vehicle signals and sensor signals are checked in the following procedure.

    • Illustrations may differ from the actual vehicle screen depending on the device settings and options. Therefore, some detailed areas may not be shown exactly the same as on the actual vehicle screen.


    1. Enter diagnostic mode.

      Click here

    2. B006XTQ

      Select "Function Check/Setting" from the "Service Menu" screen.

    3. B0070AI

      Select "Next page" from the "Function Check/Setting I" screen.

    4. B0070ST

      Select "MEU Inspection" from the "Function Check/Setting II" screen.

    5. B006Z9T

      Select "System Sensors Check" from the "MEU Inspection" screen.

    6. B0071JVN01

      System Sensors Check

      *a: GPS
      Display Content
      Reception number Displays reception condition of the satellites used to determine vehicle position Blue: P (In use) System is using GPS signal for location.
      Yellow: T (Receiving) System is tracking GPS signal for location.
      No color: Not in use System cannot receive GPS signal. (Searching for GPS signal)
      Status Displays reception status of the satellites used to determine vehicle position OK (3D) 3-dimensional location method is being used.
      OK (2D) 2-dimensional location method is being used.
      NG Location data cannot be used.
      error Reception error has occurred.
      - Any other state.
      Measurement ratio Displays the ratio of satellites performing measurements 3D The ratio of satellites performing 3D positioning is displayed.
      2D The ratio of satellites performing 2D positioning is displayed.
      NG The ratio of satellites not performing measurement is displayed.
      Date Date/time information obtained from GPS signals is displayed in Greenwich Mean Time (GMT).
      Position Latitude and longitude information on current position is displayed.
      *b: SPD
      Display Content
      Pulse Count Displays the accumulated number of input pulses beginning when this screen is displayed
      Speed Displays vehicle speed
      *c: Sensor Signal
      Display Content Note
      Gyro Voltage Displays the output voltage of the gyro sensor -
      0 point Voltage Displays the zero-point voltage of the gyro sensor -
      Relative bearing Displays the output angle of the gyro sensor The amount of change in bearing angle (degrees) after the system sensor check screen is displayed (clockwise: "+", counterclockwise: "-").
      *d: Reset
      Display Content
      Reset When this switch is pressed and held for 3 seconds or more, the values for the display items of SPD signal and gyro sensor signal are reset and display "0".
      *e: Gyro/Distance correction study situation
      Display Content
      Gyro/Distance correction study situation Displays learning status of Gyro/Distance correction

      1. When the "System Sensors Check" screen is displayed, check all the sensor signals.

        Tech Tips

        This screen is updated once per second.

    7. B0070IGN02

      GPS Time Setting

      Screen Description
      Display Content
      *a: Time display Displays the date and time in the device.
      *b: Date and time setting screen Setting is possible only when GPS signals are not being received.
      *c: Cursor movement switch Moves the cursor on the date and time setting screen to the right and left.
      *d: Adjustment switch Adjusts values of items selected by the cursor.
      *e: OK switch Selecting this switch after setting the date and time updates the date and time in the device (only when GPS signals are not received).

      1. When GPS signals are not being received, the data and time in the device can be adjusted.

        Tech Tips

        Time setting is possible only when GPS signals are not being received. When the navigation system is receiving GPS signals, priority is given to displaying the time and date received via GPS.

  9. CHECK VEHICLE SIGNAL

    Tech Tips


    • Vehicle signals received by the radio and display receiver assembly are checked in the following procedure.

    • Illustrations may differ from the actual vehicle screen depending on the device settings and options. Therefore, some detailed areas may not be shown exactly the same as on the actual vehicle screen.


    1. Enter diagnostic mode.

      Click here

    2. B006XTQ

      Select "Function Check/Setting" from the "Service Menu" screen.

    3. B006YWO

      Select "Vehicle Signal" from the "Function Check/Setting I" screen.

    4. B006Z4W

      Vehicle Signal Check Mode

      Screen Description
      Display Content
      Battery Battery voltage is displayed.
      IG Ignition switch ON/OFF state is displayed.
      PKB Parking brake ON/OFF state is displayed.
      REV Reverse signal ON/OFF state is displayed.
      SPEED Vehicle speed is displayed in km/h.
      TAIL Tail signal (light control switch) ON/OFF state is displayed.
      ADIM/TCAN Brightness state DIM (with) / BRIGHT (without) is displayed.

      Tech Tips


      • Only conditions that have inputs are displayed.

      • This screen displays vehicle signals input to the radio and display receiver assembly.


      1. When the "Vehicle Signal Check Mode" screen is displayed, check all the vehicle signal conditions.

  10. CHECK HANDS-FREE VOICE QUALITY AND VOLUME SETTING

    Note


    • These settings are adjusted separately for each registered cellular phone.

    • If a cellular phone has not been registered, the settings cannot be adjusted.

    Tech Tips


    • The hands-free volume of a "Bluetooth" compatible phone can be adjusted using the following procedure.

    • Illustrations may differ from the actual vehicle screen depending on the device settings and options. Therefore, some detailed areas may not be shown exactly the same as on the actual vehicle screen.


    1. Enter diagnostic mode.

      Click here

    2. B006XTQ

      Select "Function Check/Setting" from the "Service Menu" screen.

    3. B006XZ8

      Select "HF Voice Quality Setting" from the "Function Check/Setting I" screen.

    4. B006Y5CC01
      *a Numeric Keypad
      *b Setting Button
      *c Reset Button

      Hands-Free Voice Quality Setting (Voice Quality Type adjustment)


      1. If necessary, refer to the table below to adjust the voice quality type with the numeric keypad.

      2. When adjusting the settings, use the numeric keypad on the screen to input the voice quality type according to the table.

        Settings
        Parameter Target Phenomenon Voice Quality Type Positive Effect of Changing Voice Quality Negative Effect of Changing Voice Quality

        A

        (Noise)

        The other party hears background noise when listening to your voice. 1000 The amount of background noise the other party hears when listening to your voice is reduced. The volume of voice the other party hears when listening to your voice may temporarily drop.

        B

        (Noise)

        The other party hears a lot of background noise when listening to your voice. 2000 The amount of background noise the other party hears when listening to your voice is sharply reduced. The volume of voice the other party hears when listening to your voice may temporarily drop.

        C

        (Echo)

        The other party hears weak echoes. 0100 The amount of echo is reduced (low level). Sound quality of the other party deteriorates (low level).

        D

        (Echo)

        The other party hears strong echoes. 0200 The amount of echo is reduced (high level). Sound quality of the other party deteriorates (high level).
        Settings (When Multiple Phenomena Occurred)
        Parameter Target Phenomenon Voice Quality Type Positive Effect of Changing Voice Quality Negative Effect of Changing Voice Quality
        A+C The other party hears background noise and weak echoes when listening to your voice. 1100
        • The amount of background noise the other party hears when listening to your voice is reduced.

        • The amount of echo is reduced (low level).


        • The volume of voice may drop temporarily.

        • Sound quality of the other party deteriorates (low level).

        A+D The other party hears background noise and strong echoes when listening to your voice. 1200
        • The amount of background noise the other party hears when listening to your voice is reduced.

        • The amount of echo is reduced (high level).


        • The volume of voice may drop temporarily.

        • Sound quality of the other party deteriorates (high level).

        B+C The other party hears a lot of background noise and weak echoes when listening to your voice. 2100
        • The amount of background noise the other party hears when listening to your voice is sharply reduced.

        • The amount of echo is reduced (low level).


        • The volume of voice may drop temporarily.

        • Sound quality of the other party deteriorates (low level).

        B+D The other party hears a lot of background noise and strong echoes when listening to your voice. 2200
        • The amount of background noise the other party hears when listening to your voice is sharply reduced.

        • The amount of echo is reduced (high level).


        • The volume of voice may drop temporarily.

        • Sound quality of the other party deteriorates (high level).

        Tech Tips


        • The default value is "0000".

        • Settings will be applied when the setting button is selected.

        • If voice quality type values that are not in the table are input, the setting will not be applied and a positive effect may not be gained.

        • If the quality of phone calls decreases due to the changed settings, return the settings to "0000" by selecting "INIT".

  11. CHECK DIGITAL TV RECEPTION (w/ Digital TV Function)

    Tech Tips


    • The reception condition of Digital TV (DTV) can be checked.

    • Illustrations may differ from the actual vehicle screen depending on the device settings and options. Therefore, some detailed areas may not be shown exactly the same as on the actual vehicle screen.


    1. Enter diagnostic mode.

      Click here

    2. B006Y26

      Select "Function Check/Setting" from the "Service Menu" screen.

    3. B006X88

      Select "DTV reception check" from the "Function Check/Setting I" screen.

    4. B006YS2N01

      DTV reception check

      Screen Description
      Display Content
      *a: Up or down switch Enables the channel to be changed to the one to be checked.
      *b: Recheck/Stop switch
      • Recheck: Starts checking

      • Stop: Stops checking

      *c: Digital TV tuner reception level check result

        Displays digital TV antenna reception level as follows:

      • 111 or more: Font color is black (good reception)

      • 110 or less: Font color is red (poor reception)

      • -: Not equipped with digital TV antenna

      *d: Antenna connection check

        Displays digital TV antenna connection status as follows:

      • OK: Connected properly

      • NG: Not connected properly

      • -: Not equipped with digital TV antenna

      Tech Tips


      • As digital TV is a terrestrial broadcast, the digital TV antenna cannot receive the signal in places where the signal may not reach the vehicle, such as mountains or tunnels.

      • Even in areas where digital TV broadcasts for households can be received, the in-vehicle digital TV may not be able to receive the broadcast.


      1. Select "Recheck" to start the DTV reception check.

      2. Check the result displayed when the DTV reception check is complete.

        Tech Tips


        • Do not depend solely on the reception level as a reference value as it may vary depending on signal conditions such as wave interference.

        • If the result changes after turning the vehicle around, it is not due to a malfunction, but is caused by a local weak electric field.

        • If the reception level is abnormal, the antenna system or radio and display receiver assembly is malfunctioning.

  12. CHECK DAB RECEPTION (w/ DAB Function)

    Tech Tips


    • The reception condition of Digital Audio Broadcast (DAB) can be checked.

    • Illustrations may differ from the actual vehicle screen depending on the device settings and options. Therefore, some detailed areas may not be shown exactly the same as on the actual vehicle screen.


    1. Enter diagnostic mode.

      Click here

    2. B006Y26

      Select "Function Check/Setting" from the "Service Menu" screen.

    3. B0070AI

      Select "Next Page" from the "Function Check/Setting I" screen.

    4. B0070Y3

      Select "DAB Reception Check" from the "Function Check/Setting II" screen.

    5. B006YOFN01

      DAB Reception Check

      *a: Channel Change Switch Description
      Display Content
      Up or down button Enables the channel to be changed to the one to be checked.
      *b: Check Switch Description
      Display Condition Content
      Check Before/after check Starts checking
      STOP During check Stops checking
      *c: Antenna Connection Check Result Description
      Display Content
      OK Connected properly
      NG Not connected properly
      - Not equipped with DAB antenna
      *d: DAB Tuner Reception Level Check Result Description
      Display Content
      Black Good reception
      Red Poor reception
      - Not equipped with DAB antenna

      1. Select "Check" to start the DAB reception check.

      2. Check the results displayed when the DAB reception check is completed.

  13. CLEAR PASSWORD OF EXPORT/IMPORT MEMORY POINT FUNCTION

    Tech Tips


    • This function allows the initialization of a password which was set on the navigation ECU when exporting/importing memory points.

    • Illustrations may differ from the actual vehicle screen depending on the device settings and options. Therefore, some detailed areas may not be shown exactly the same as on the actual vehicle screen.


    1. Enter diagnostic mode.

      Click here

    2. B006WVJ

      Select "Service Information" from the "Service Menu" screen.

    3. B006YX3

      Select "MEU Information" from the "Service Information" screen.

    4. B0070ZP

      Select "Memory point backup" from the "MEU Information" screen.

    5. B0071SV

      Clear backup password

      Tech Tips

      Depending on the manufacturer, some component names and versions will be displayed differently.


      1. Select "Clear backup password" from the "Memory point backup" screen.

  14. CHECK SPEAKER

    Tech Tips


    • This function is used when checking the speaker wiring and whether the speakers are functioning properly.

    • Illustrations may differ from the actual vehicle screen depending on the device settings and options. Therefore, some detailed areas may not be shown exactly the same as on the actual vehicle screen.


    1. Turn radio and display receiver assembly on and play any audio source.

      Tech Tips


      • This audio source will be used for the speaker check.

      • The "SPCheck On" button is grayed out and cannot be pressed when the audio source is off.

    2. Enter diagnostic mode.

      Click here

    3. B006Z23

      Select "Failure Diagnosis" from the "Service Menu" screen.

    4. B006YKI

      Select "System Check" from the "Failure Diagnosis" screen.

    5. B0071HC

      Select "SPCheck ON" from the "System Check Mode" screen.

    6. Check the speaker wiring and check that the speakers are functioning properly.

      Tech Tips


      • Check that each speaker outputs sound from the selected audio source properly.

      • "SPCheck OFF" is displayed during the speaker check.

      • Sound can be heard from the speakers around the vehicle in order beginning from the speaker on the front side.

      • More than one speaker may sound simultaneously depending on the speaker wiring.

      • The sounding order during SPCheck cannot be adjusted.

    7. Sound stops when any of the following conditions are met.


      1. "SPCheck OFF" is selected.

      2. The ignition switch is turned off.

      3. Diagnostic mode is turned off.

      4. The screen is changed to another screen.

      5. Audio mode is turned off.

  15. CHECK SOFTWARE ERROR HISTORY

    Tech Tips


    • This function is used to check the cause when the radio and display receiver assembly screen is blacked out.

    • Existence of error history can be confirmed, but the malfunction location cannot be determined.


    1. Check software error history.


      1. Connect the GTS to the DLC3.

      2. Turn the ignition switch to ON.

      3. Turn the GTS on.

      4. Enter the following menus: Body Electrical / Navigation System / Utility / Software Error History.


        Body Electrical > Navigation System > Utility
        Tester Display
        Software Error History
      5. When an item is stored for Software Error History, record it before repairing the performing repairs.

        Software Error History Screen Description
        Error Description Trigger
        Software Reset Navi Microcomputer
        Audio Microcomputer
        CAN Microcomputer
        No Video Signal Front Monitor
        Rear Monitor
        MOST Cold Restart Always

        Tech Tips


        • The trigger detects malfunctions and displays the location where the malfunction information was stored.

        • Software Error History can store up to 5 history data items. If a new software error occurs when 5 data items have already been stored, the oldest data is cleared and the new data is stored.

        • If an error that is unsupported by the GTS occurs, a "-" is displayed for the display items.

    2. Clear software error history.


      1. When DTCs are cleared using any of the following operations, Software Error History will be cleared as well.

        Click here


        • Cleared using the GTS.

        • Cleared using the system check mode screen.

        • Cleared using the unit check mode screen.

  16. CHECK OPTICAL DISC ERROR HISTORY

    Tech Tips

    This function is used to check the cause when an optical disc error occurs.


    1. Check optical disc error history.


      1. Connect the GTS to the DLC3.

      2. Turn the ignition switch to ON.

      3. Turn the GTS on.

      4. Enter the following menus: Body Electrical / Navigation System / Utility / Optical Disc Error History.


        Body Electrical > Navigation System > Utility
        Tester Display
        Optical Disc Error History
      5. When an item is stored for Optical Disc Error History, record it before proceeding with troubleshooting.

        Optical Disc Error History Screen Description
        Display Content
        Error Type Displays the type of error.
        Device Displays the malfunctioning device.
        Date Displays the date and time that the malfunction occurred.
        "Error Type" Screen Description
        Error Type Detection Condition Action
        Read Error When a disc read error occurs.

        Proceed to next suspected area shown in Problem Symptoms Table

        Click here

        Disc damaged/upside down/dirty

        When it is determined that any of the following is the cause of the disc read error:


        • The disc cannot be read.

        • The disc cannot be read because of dirt or scratches.

        • The disc cannot be read because it is inserted upside down.

        Cannot determine disc type An unsuitable disc is inserted.
        DSP error When an error occurs while decoding MP3/WMA/AAC files.
        Some files are corrupt
        • When MP3/WMA/AAC files cannot be played back because they are unsupported.

        • Even though the file extensions are MP3, WMA or AAC, files cannot be played back because the header information cannot be read.

        Some files cannot be found
        • When a disc without music data is played back.

        • When there are no playable MP3/WMA/AAC files.

        Copy protection violation When a file with copyright protection that cannot be played back is played back.
        "Device" Screen Description
        Device Component
        DVD-P Radio and display receiver assembly*1
        CD-P Radio and display receiver assembly*2
        R-Seat DVD-P Not available

        *1: w/ DVD Player

        *2: w/o DVD Player

        Tech Tips


        • Optical Disc Error History can store up to 7 history data items. If a new optical disc error occurs when 7 data items have already been stored, the oldest data is cleared and the new data is stored.

        • If an error that is unsupported by the GTS occurs, a "-" or blank is displayed for the display items.

    2. Clear optical disc error history.


      1. When DTCs are cleared using any of the following operations, Optical Disc Error History will be cleared as well.

        Click here


        • Cleared using the GTS.

        • Cleared using the system check mode screen.

        • Cleared using the unit check mode screen.

  17. Tech Tips


    • This function is used to detect disconnection of the video devices.

    • In order to inspect the RSE, a disc should be inserted into the radio and display receiver assembly.

    CHECK VIDEO DEVICE CONNECTION CHECK


    1. Check Video Device Connection Check.


      1. Connect the GTS to the DLC3.

      2. Turn the ignition switch to ON.

      3. Turn the GTS on.

      4. Enter the following menus: Body Electrical / Navigation System / Utility / Video Device Connection Check.


        Body Electrical > Navigation System > Utility
        Tester Display
        Video Device Connection Check
      5. When an item is stored for Video Device Connection Check, record it before proceeding with troubleshooting.

        Tech Tips


        • DTCs are stored when errors are detected.

        • Depending on the vehicle, some of the items will not be displayed on the "Error Detected Image Line (Type)" screen.

        Video Device Connection Check Screen Description
        Error Detected Image Line (Type) Areas to be Checked
        H/U - > Separate Display (GVIF) Not available
        H/U - > Full RSE (GVIF) Not available
        RSE - > Seatback Display RH (GVIF) Not available
        RSE - > Seatback Display LH (GVIF) Not available
        Rear Camera - > H/U (NTSC) Not available
        IPA/BGM/PVM ECU - > Separate Display (GVIF) Not available
        IPA/BGM/PVM ECU - > H/U (NTSC) Not available
        IPA/BGM/PVM ECU - > H/U (GVIF) Not available
    2. Clear video device connection check.


      1. When DTCs are cleared using any of the following operations, Video Device Connection Check will be cleared as well.

        Click here


        • Cleared using the GTS.

        • Cleared using the system check mode screen.

        • Cleared using the unit check mode screen.

  18. MAP INFORMATION

    Tech Tips

    This function is used to check the map version of the navigation system and the end date of the map update service.


    1. Check map information.


      1. Connect the GTS to the DLC3.

      2. Turn the ignition switch to ON.

      3. Turn the GTS on.

      4. Enter the following menus: Body Electrical / Navigation System / Utility / Map Information.


        Body Electrical > Navigation System > Utility
        Tester Display
        Map Information
      5. Check the map version and the end date of the map update service.

  19. CHECK "Bluetooth" CONNECTION HISTORY

    Tech Tips

    This function is used to check the connection history when the connection between the radio and display receiver assembly and a "Bluetooth" device is unstable.


    1. Check "Bluetooth" Connection History.

      Tech Tips


      • "Bluetooth" Connection History displays data stored in the internal memory of the ECU, such as the date a "Bluetooth" connection was attempted and the state of a "Bluetooth" connection.

      • By checking "Bluetooth" Connection History, the date, cause, etc. of a "Bluetooth" device failing to register or connect can be analyzed.

      • "Bluetooth" connection history indicates the estimated cause of a malfunction, but does not determine it. Therefore, checking "Bluetooth" Connection History may not improve the problem.

      • Performing an inspection using the GTS before recording the "Bluetooth" Connection History may clear the history.


      1. Connect the USB memory device to the No. 1 stereo jack adapter assembly.

      2. Enter diagnostic mode.

        Click here

      3. B006Z23

        Select "Failure Diagnosis" from the "Service Menu" screen.

      4. B0071IH

        Select "Diagnosis Recorder" from the "Failure Diagnosis" screen.

      5. B006XAOC01
        *a Green indicator

        Push the "Recording ON/OFF" switch to enable "BT Communication Trace output" to be selected.

        Tech Tips

        When the green "Recording ON/OFF" indicator is illuminated, the "BT Communication Trace output" is grayed out and cannot be selected.

      6. B006ZBN

        Select "BT Communication Trace output" for 3 seconds.

      7. According to the instructions on the screen, save the "Bluetooth" Connection History data to a USB memory device.

      8. Select "Recording ON/OFF" on the Diagnosis Recorder screen to illuminate the green "Recording ON/OFF" indicator.

        Tech Tips

        Make sure that the green "Recording ON/OFF" indicator returns to illuminated state, after performing the above procedure.

      9. Connect the USB memory device with the saved "Bluetooth" connection history data to the GTS.

      10. Turn the GTS on.

      11. Enter the following menus: Advanced Function / Bluetooth Connection History.

      12. According to the GTS screen, select the saved "Bluetooth" Connection History file.

      13. When an item is stored for "Bluetooth" Connection History, record it before proceeding with troubleshooting.

        "Bluetooth" Connection History Screen Description
        Item Content
        Occurrence Start Date/Time Date and time of "Bluetooth" connection are displayed.
        Occurrence End Date/Time Date and time of "Bluetooth" disconnection are displayed.
        History Type Type of "Bluetooth" Connection History is displayed.
        Result "Bluetooth" connection result is displayed.
        Contents "Bluetooth" connection status is displayed.
        "Bluetooth" Address "Bluetooth" device address is displayed.
        Continuance Time The number of retries when "Bluetooth" connection was performed is displayed.
        History Type: ACC ON
        Result Contents Detail Areas to be Checked
        - - Ignition switch ACC -
        History Type: Registration
        Result Contents Detail Areas to be Checked
        Success (HFP) No Error "Bluetooth" device was registered as a hands-free device properly. -
        Success (AVP) No Error "Bluetooth" device was registered as a "Bluetooth" audio device properly. -
        Failure Time Out "Bluetooth" connection could not be established properly.
        • Check that the "Bluetooth" device is in the cabin.

        • Check that the "Bluetooth" device is not connected to another device using the "Bluetooth" connection.

        • Restart the "Bluetooth" device and operate it again.

        Authentication Error Wrong PIN code was input for PIN code verification. Perform "Bluetooth" device registration again. (Input PIN code correctly.)
        Confirmation button was not selected even though a passkey was displayed. Perform "Bluetooth" device registration again. (When a passkey is displayed, select the confirmation button.)
        A verification error occurred between the radio and display receiver assembly and "Bluetooth" device. Restart the radio and display receiver assembly and "Bluetooth" device, and operate them again.
        ACL Link Disconnection "Bluetooth" connection was disconnected by operating the "Bluetooth" device. Perform "Bluetooth" device registration again.
        "Bluetooth" connection could not be established due to wave interference around the vehicle. Check for wave interference and perform "Bluetooth" device registration again.
        "Bluetooth" device was outside the communication area. Bring the "Bluetooth" device near the radio and display receiver assembly and perform "Bluetooth" device registration again.
        "Bluetooth" setting on the "Bluetooth" device was off. Change the "Bluetooth" setting to on and perform "Bluetooth" device registration again.
        "Bluetooth" device was off. Turn the "Bluetooth" device on and perform "Bluetooth" device registration again.
        Memory Write Failure "Bluetooth" device information could not be stored in the radio and display receiver assembly. Perform "Bluetooth" device registration again.
        Other Error An error other than above occurred. After turning the ignition switch off and back to ON again, perform "Bluetooth" device registration again.
        Cancel No Error Registration was suspended by operating the radio and display receiver assembly or "Bluetooth" device. -
        History Type: Connection
        Result Contents Detail Areas to be Checked

        • Auto Connect Success (HFP)

        • Manual Connect Success (HFP)

        No Error "Bluetooth" device was connected as a hands-free device properly. -

        • Auto Connect Failure (HFP)

        • Manual Connect Failure (HFP)

        Time Out "Bluetooth" connection could not be established properly.
        • Check that the "Bluetooth" device is in the cabin.

        • Check that the "Bluetooth" device is not connected to another device using the "Bluetooth" connection.

        • Restart the "Bluetooth" device and operate it again.

        Authentication Error Verification of authentication key between the radio and display receiver assembly and "Bluetooth" device failed. If "Bluetooth" connection fails multiple times, perform registration again.
        A verification error occurred between the radio and display receiver assembly and "Bluetooth" device. Restart the radio and display receiver assembly and "Bluetooth" device, and operate them again.
        Page Time Out Could not find a "Bluetooth" device near the radio and display receiver assembly. Bring the "Bluetooth" device near the radio and display receiver assembly and perform "Bluetooth" connection again.
        "Bluetooth" connection could not be established due to wave interference around the vehicle. Check for wave interference and perform "Bluetooth" connection again.
        "Bluetooth" device was outside the communication area. Bring the "Bluetooth" device near the radio and display receiver assembly and perform "Bluetooth" connection again.
        "Bluetooth" setting on the "Bluetooth" device was off. Change the "Bluetooth" setting to on and perform "Bluetooth" connection again.
        "Bluetooth" device was off. Turn the "Bluetooth" device on and perform "Bluetooth" connection again.
        A malfunction of the "Bluetooth" device occurred. Restart the "Bluetooth" device and operate it again.
        History Type: Connection
        Result Contents Detail Areas to be Checked

        • Auto Connect Failure (HFP)

        • Manual Connect Failure (HFP)

        ACL Link Disconnection "Bluetooth" connection was disconnected by operating the "Bluetooth" device. Perform "Bluetooth" connection again.
        "Bluetooth" connection could not be established due to wave interference around the vehicle. Check for wave interference and perform "Bluetooth" connection again.
        "Bluetooth" device was outside the communication area. Bring the "Bluetooth" device near the radio and display receiver assembly and perform "Bluetooth" connection again.
        "Bluetooth" setting on the "Bluetooth" device was off. Change the "Bluetooth" setting to on and perform "Bluetooth" connection again.
        "Bluetooth" device was off. Turn the "Bluetooth" device on and perform "Bluetooth" connection again.
        A malfunction of the "Bluetooth" device occurred. Restart the "Bluetooth" device and operate it again.
        SDP Error HFP was disabled on the "Bluetooth" device. Enable HFP on the "Bluetooth" device and perform "Bluetooth" connection again.
        "Bluetooth" device which operation had not been confirmed was used.

        Check that the "Bluetooth" device is hands-free compatible and its operation has been confirmed.

        Click here

        Other Error An error other than above occurred. After turning the ignition switch off and back to ON again, perform "Bluetooth" device registration again.
        Manual Connect Cancel (HFP) No Error Connection was interrupted by operating the radio and display receiver assembly or "Bluetooth" device. -
        History Type: Connection
        Result Contents Detail Areas to be Checked

        • Auto Connect Success (AVP)

        • Manual Connect Success (AVP)

        No Error "Bluetooth" device was connected as a "Bluetooth" audio device properly. -

        • Auto Connect Failure (AVP)

        • Manual Connect Failure (AVP)

        Time Out "Bluetooth" connection could not be established properly.
        • Check that the "Bluetooth" device is in the cabin.

        • Check that the "Bluetooth" device is not connected to another device using the "Bluetooth" connection.

        • Restart the "Bluetooth" device and operate it again.

        Authentication Error Verification of authentication key between the radio and display receiver assembly and "Bluetooth" device failed. If "Bluetooth" connection fails multiple times, perform registration again.
        A verification error occurred between the radio and display receiver assembly and "Bluetooth" device. Restart the radio and display receiver assembly and "Bluetooth" device, and operate them again.
        Page Time Out Could not find a "Bluetooth" device near the radio and display receiver assembly. Bring the "Bluetooth" device near the radio and display receiver assembly and perform "Bluetooth" connection again.
        "Bluetooth" connection could not be established due to wave interference around the vehicle. Check for wave interference and perform "Bluetooth" connection again.
        "Bluetooth" device was outside the communication area. Bring the "Bluetooth" device near the radio and display receiver assembly and perform "Bluetooth" connection again.
        "Bluetooth" setting on the "Bluetooth" device was off. Change the "Bluetooth" setting to on and perform "Bluetooth" connection again.
        "Bluetooth" device was off. Turn the "Bluetooth" device on and perform "Bluetooth" connection again.
        A malfunction of the "Bluetooth" device occurred. Restart the "Bluetooth" device and operate it again.
        History Type: Connection
        Result Contents Detail Areas to be Checked

        • Auto Connect Failure (AVP)

        • Manual Connect Failure (AVP)

        ACL Link Disconnection "Bluetooth" connection was disconnected by operating the "Bluetooth" device. Perform "Bluetooth" connection again.
        "Bluetooth" connection could not be established due to wave interference around the vehicle. Check for wave interference and perform "Bluetooth" connection again.
        "Bluetooth" device was outside the communication area. Bring the "Bluetooth" device near the radio and display receiver assembly and perform "Bluetooth" connection again.
        "Bluetooth" setting on the "Bluetooth" device was off. Change the "Bluetooth" setting to on and perform "Bluetooth" connection again.
        "Bluetooth" device was off. Turn the "Bluetooth" device on and perform "Bluetooth" connection again.
        A malfunction of the "Bluetooth" device occurred. Restart the "Bluetooth" device and operate it again.
        SDP Error AVP was disabled on the "Bluetooth" device. Enable AVP on the "Bluetooth" device and perform "Bluetooth" connection again.
        "Bluetooth" device which operation had not been confirmed was used.

        Check that the "Bluetooth" device is "Bluetooth" audio compatible and its operation has been confirmed.

        Click here

        Other Error An error other than above occurred. After turning the ignition switch off and back to ON again, perform "Bluetooth" device registration again.
        Manual Connect Cancel (AVP) No Error Connection was interrupted by operating the radio and display receiver assembly or "Bluetooth" device. -
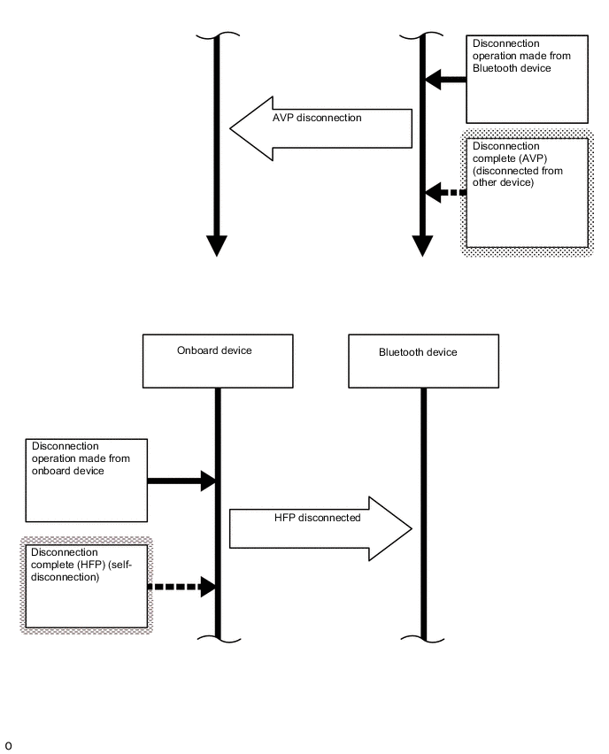
        History Type: Disconnection
        Result Contents Detail Areas to be Checked
        Disconnection Complete (HFP) Link Loss The "Bluetooth" device was moved outside of the communication area. Move the "Bluetooth" device into the communication area.
        "Bluetooth" connection was disconnected due to wave interference around the vehicle. Check for wave interference and perform "Bluetooth" connection again.
        A malfunction of the "Bluetooth" device occurred. Restart the "Bluetooth" device and operate it again.
        Disconnection from Partner "Bluetooth" connection was disconnected by operating the "Bluetooth" device. -
        Disconnection from Self "Bluetooth" connection was disconnected by operating the radio and display receiver assembly. -
        Other Error An error other than above occurred. After turning the ignition switch off and back to ON again, perform "Bluetooth" device registration again.
        Disconnection Complete (AVP) Link Loss The "Bluetooth" device was moved outside of the communication area. Move the "Bluetooth" device into the communication area.
        "Bluetooth" connection was disconnected due to wave interference around the vehicle. Check for wave interference and perform "Bluetooth" connection again.
        A malfunction of the "Bluetooth" device occurred. Restart the "Bluetooth" device and operate it again.
        Disconnection from Partner "Bluetooth" connection was disconnected by operating the "Bluetooth" device. -
        Disconnection from Self "Bluetooth" connection was disconnected by operating the radio and display receiver assembly. -
        Other Error An error other than above occurred. After turning the ignition switch off and back to ON again, perform "Bluetooth" device registration again.
        History Type: Send
        Result Contents Detail Areas to be Checked
        Success No Error Call was made properly. -
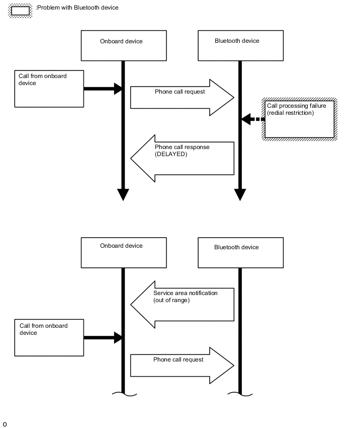
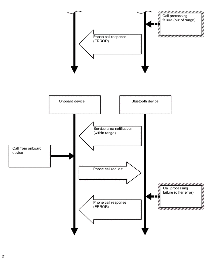
        Failure Out of Service Outside the cellular phone service area. Move the vehicle into a cellular phone service area, check that the "Bluetooth" device is connected to the vehicle and operate the device again.
        Redial Regulation Redial of the "Bluetooth" device was restricted and could not make a hands-free call. Restart the "Bluetooth" device and operate it again.
        Other Error Could not make a hands-free call due to a "Bluetooth" device malfunction. Restart the "Bluetooth" device and operate it again.
        Could not make a hands-free call due to a radio and display receiver assembly malfunction. After turning the ignition switch off and back to ON again, perform "Bluetooth" device registration again.
        Could not make a hands-free call from the radio and display receiver assembly because the call status of the "Bluetooth" device was not transmitted to the radio and display receiver assembly. Restart the "Bluetooth" device and operate it again.

        Tech Tips

        The names of items in the Result and Contents columns of the table may differ from the actual item displayed on the GTS.

    2. Clear "Bluetooth" connection history.


      1. Select "Delete REC DATA" on the Diagnosis Recorder screen.

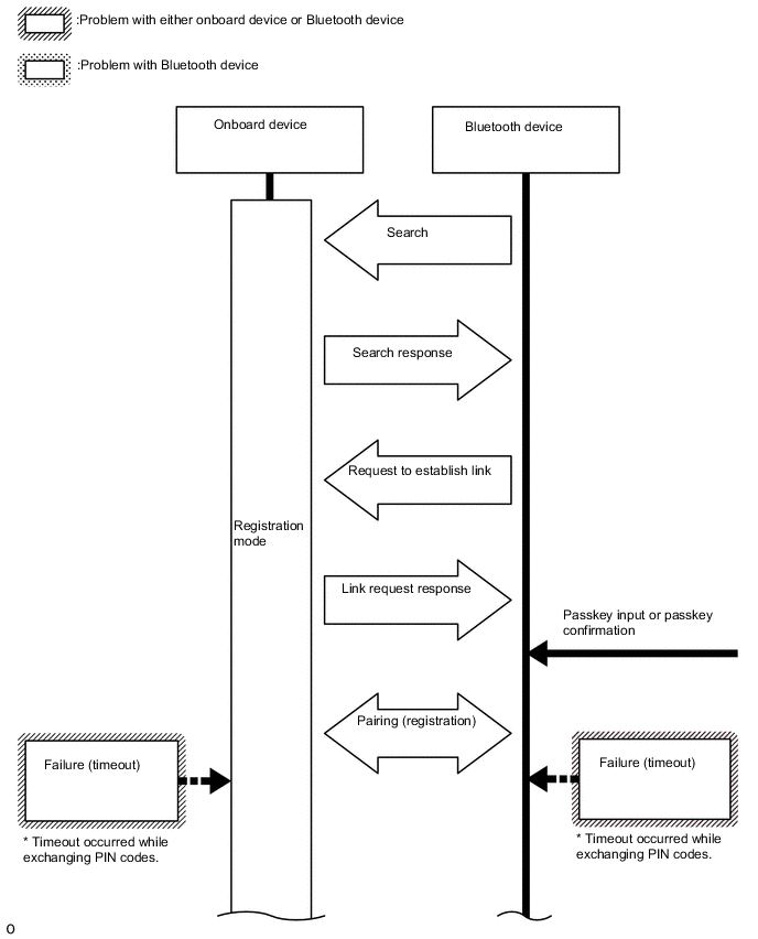
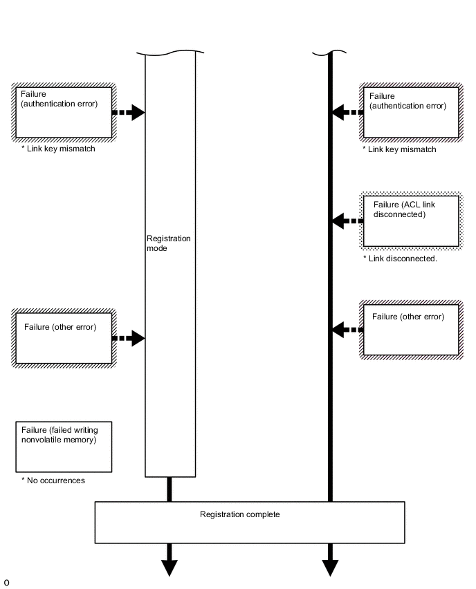
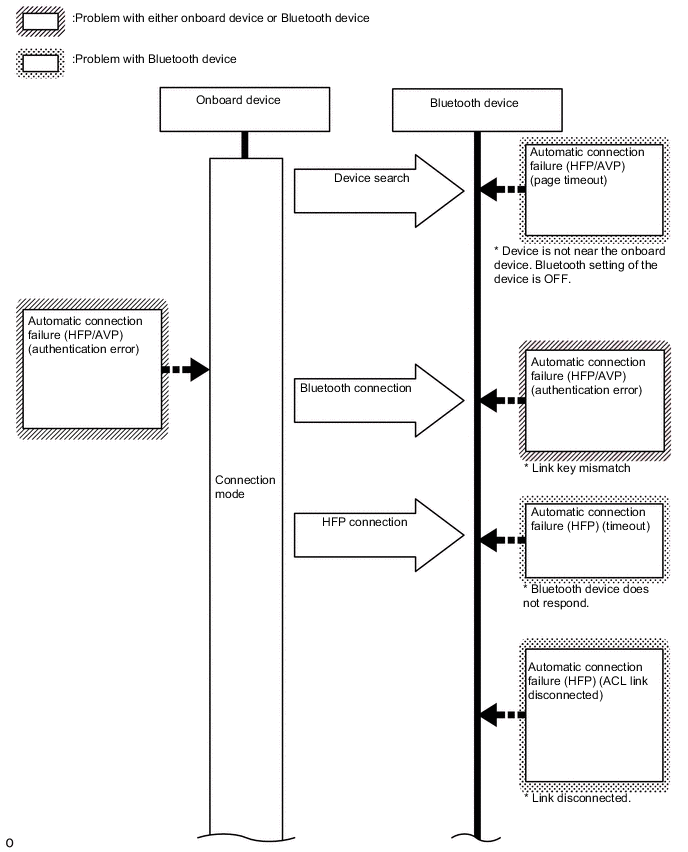
  20. Bluetooth Connection Sequence (Registration from onboard device)

    B0070V2E04
    B0070UME07
  21. Bluetooth Connection Sequence (Connection from onboard device after registration)

    B006X1FE01
    B006Y53E02
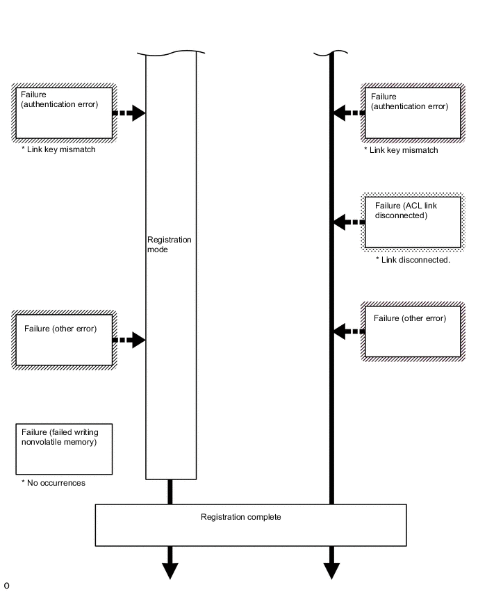
  22. Bluetooth Connection Sequence (Registration from Bluetooth device)

    B006YZBE08
    B0070UME08
  23. Bluetooth Connection Sequence (Connection from Bluetooth device after registration)

    B00708KE14
    B006ZNWE13
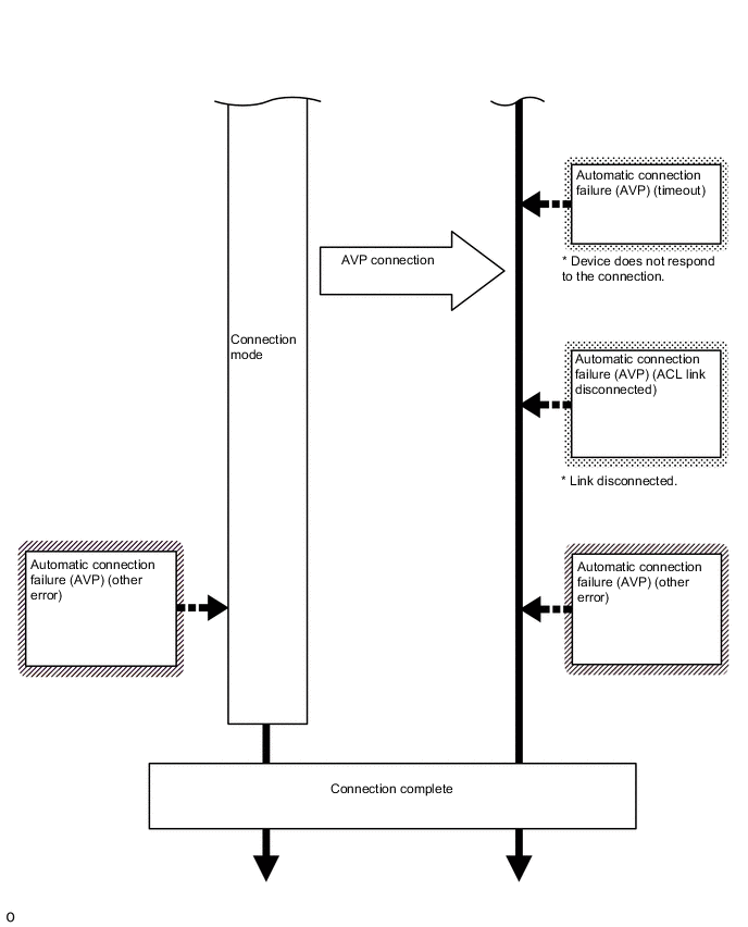
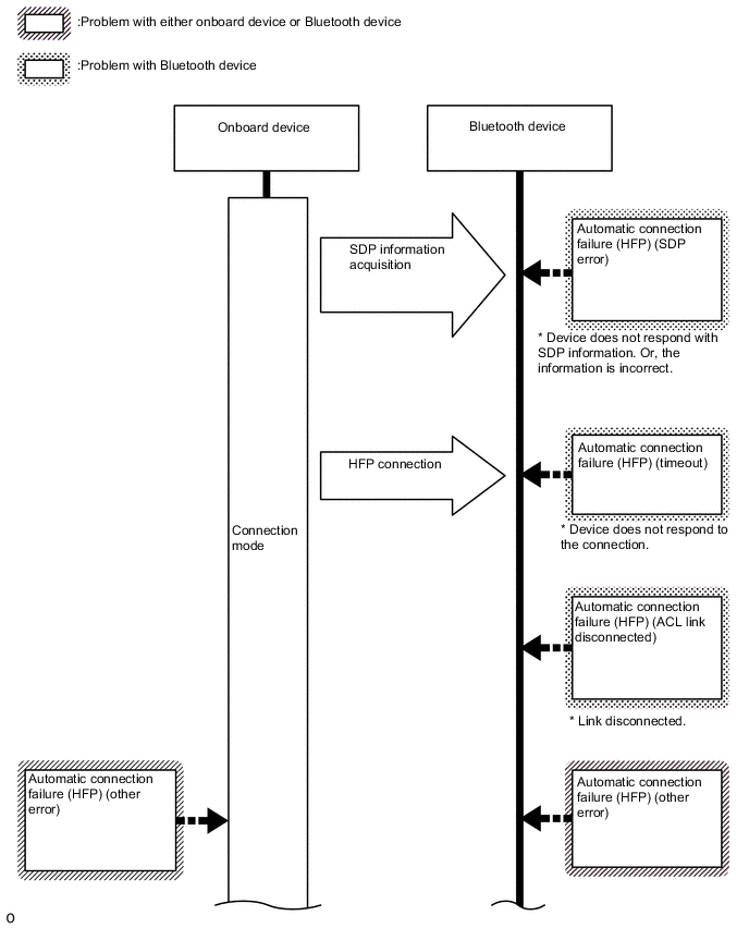
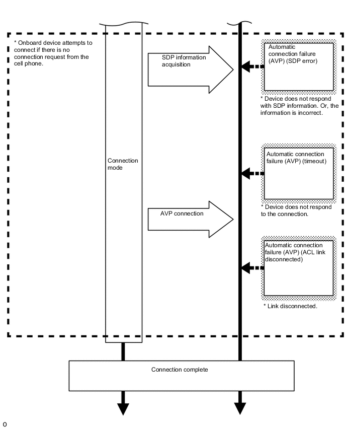
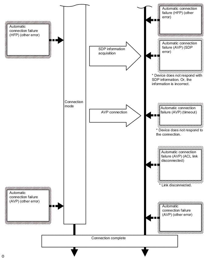
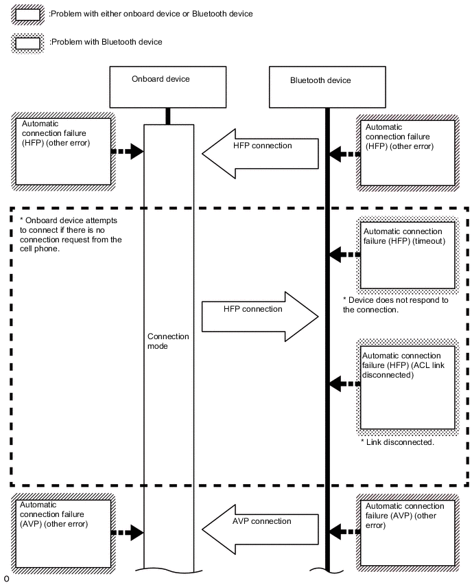
  24. Bluetooth Connection Sequence (Automatic Connection)

    B006XDQE12
    B006Z76E07
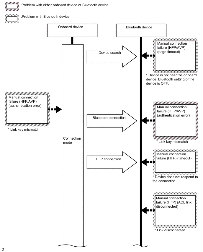
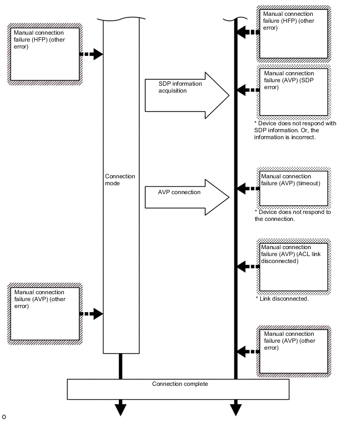
  25. Bluetooth Connection Sequence (Manual Connection)

    B0070LOE04
    B0070C8E12
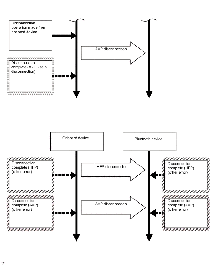
  26. Bluetooth Connection Sequence (Disconnection Processing)

    B006YHRE09
    B006ZYCE02
    B006ZPHE01
  27. Bluetooth Connection Sequence (Phone Call Processing)

    B006ZHGE09
    B006Z59E02

    Tech Tips

    Bluetooth Related Terms:

    Marking in Repair Manual Description
    HFP (Hands Free Profile) Profile for making and receiving telephone calls.
    AVP (Audio/Video Profile) Profile for music playback, lyric display and operation.
    ACL (Asynchronous Connection Less) One of the Bluetooth connection methods used for data transfer.
    SDP (Service Discovery Protocol) Protocol used to determine what kind of service is supported by the connected device.
  28. CHECK "Wi-Fi" CONNECTION HISTORY

    Tech Tips

    This function is used to check the connection history when the connection between the radio and display receiver assembly and a "Wi-Fi" device is unstable.


    1. Check "Wi-Fi" Connection History.

      Tech Tips


      • "Wi-Fi" Connection History displays data stored in the internal memory of the ECU, such as the date a "Wi-Fi" connection was attempted and the state of a "Wi-Fi" connection.

      • By checking "Wi-Fi" Connection History, the date, cause, etc. of a "Wi-Fi" device failing to register or connect can be analyzed.

      • "Wi-Fi" connection history indicates the estimated cause of a malfunction, but does not determine it. Therefore, checking "Wi-Fi" Connection History may not improve the problem.

      • Performing an inspection using the GTS before recording the "Wi-Fi" Connection History may clear the history.


      1. Connect the USB memory device to the No. 1 stereo jack adapter assembly.

      2. Enter diagnostic mode.

        Click here

      3. B006Z23

        Select "Failure Diagnosis" from the "Service Menu" screen.

      4. B0071IH

        Select "Diagnosis Recorder" from the "Failure Diagnosis" screen.

      5. B006X33C03
        *a Green indicator

        Push the "Recording ON/OFF" switch to enable "Wi-Fi" Connection Trace output" to be selected.

        Tech Tips

        When the green "Recording ON/OFF" indicator is illuminated, the "Wi-Fi" Connection Trace output" is grayed out and cannot be selected.

      6. B006XCX

        Select "Wi-Fi Communication Trace output" for 3 seconds.

      7. According to the instructions on the screen, save the "Wi-Fi" connection history data to a USB memory device.

      8. Select "Recording ON/OFF" on the Diagnosis Recorder screen to illuminate the green "Recording ON/OFF" indicator.

        Tech Tips

        Make sure that the green "Recording ON/OFF" indicator returns to illuminated state, after performing the above procedure.

      9. Connect the USB memory device with the saved "Wi-Fi" connection history data to the GTS.

      10. Turn the GTS on.

      11. Enter the following menus: Advanced Function / Wi-Fi Connection History.

      12. According to the GTS screen, select the saved "Wi-Fi" connection history file.

      13. When a value for an item is displayed in "Wi-Fi" Connection History, record it before proceeding with troubleshooting.

        "Wi-Fi" Connection History Screen Description
        Item Content
        Occurrence Date/Time Year is displayed in 4 digits and month, date, hour, minute and second are displayed in 2 digits
        Result Connect/Disconnect Success
        Timeout
        Communication Error
        Authentication Failure
        Disconnection Failure
        Other Failure
        Contents No Error
        AP Connection Error
        AP Connection Error (WPS)
        DHCP Connection Error
        DNS Connection Error
        HTTP Connection Error
        Other Error
        Destination MAC Address Displayed in lower case hexadecimal format with "-" inserted every two characters.
        Destination SSID Data is displayed as ASCII code Data is displayed as ASCII code
        WLAN Standard 802.11 b
        802.11 g
        802.11 n
        Undetectable
        Received Signal Strength -127 dBm to +127 dBm
        Data Rate 1.0 Mbps
        2.0 Mbps
        5.5 Mbps
        6.0 Mbps
        6.5 Mbps
        9.0 Mbps
        11.0 Mbps
        12.0 Mbps
        13.0 Mbps
        18.0 Mbps
        19.5 Mbps
        24.0 Mbps
        26.0 Mbps
        36.0 Mbps
        39.0 Mbps
        48.0 Mbps
        52.0 Mbps
        54.0 Mbps
        58.5 Mbps
        65.0 Mbps
        Undetectable
        Packet Error Rate Displayed in decimal format with "%"

        Tech Tips

        If there is nothing to display in the "Content" column, "-" or "No Information" is displayed.

    2. Clear "Wi-Fi" connection history.


      1. Select "Delete REC DATA" on the Diagnosis Recorder screen.

  29. TOYOTA LINK RESET PROCEDURE (w/ Toyota Link Function)


    1. Duplicate the problem symptom.

    2. Check for DTCs and repair the systems for which any DTCs are output.

      Click here

    3. Check cellular phone compatibility.


      1. Check if the cellular phone/vehicle are compatible (Refer to http://www.toyota.com.au/owners).

      2. If the cellular phone is not compatible, recommend to the customer a compatible cellular phone.

    4. Delete the radio and display receiver assembly information from the cellular phone.


      1. The procedure varies based on phone model. Contact the service provider or cellular phone manufacturer if assistance is required.

        Note

        Only perform this step if the customer is present and approves.

    5. Remove the Toyota Link app from the phone.

      Note

      Only perform this step if the customer is present and approves.


      1. The procedure varies based on phone model. Contact the service provider or cellular phone manufacturer if assistance is required.

    6. Reset the phone.

      Note

      Only perform this step if the customer is present and approves.


      1. Reboot the cellular phone. For instructions on how to reset a cellular device, refer to the appropriate manufacturer's website.

    7. Reinstall the Toyota Link app on the phone. (If removed.)


      1. The procedure varies based on phone model. Contact the service provider or cellular phone manufacturer if assistance is required.

    8. Delete all personal data from the radio and display receiver assembly.


      1. Delete all personal data from the radio and display receiver assembly.

        Note

        Only perform this step if the customer is present and approves.

        Tech Tips

        Re-installation of applications must be completed before applications will appear on the radio and display receiver assembly.

    9. Disconnect the cable from the negative (-) battery terminal.


      1. Delete all personal data from the radio and display receiver assembly.

        Note

        After turning the ignition switch off, waiting time may be required before disconnecting the cable from the negative (-) battery terminal. Therefore, make sure to read the disconnecting the cable from the negative (-) battery terminal notices before proceeding with work.

        Click here

      2. Record all radio station presets.

      3. Disconnect the cable from the negative (-) battery terminal and leave it disconnected for 2 minutes.

    10. Check if the problem symptom disappears