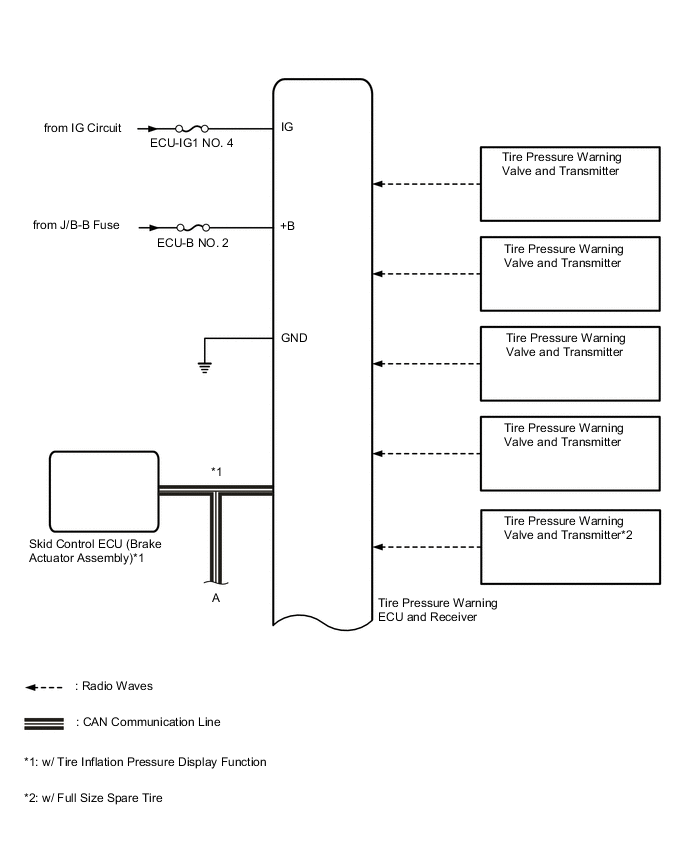
TIRE PRESSURE WARNING SYSTEM SYSTEM DIAGRAM

B006XOCE05
B00711CE02

Tech Tips

Each tire pressure warning valve and transmitter sends its transmitter ID, temperature and tire pressure information to the tire pressure warning ECU and receiver.

Transmitting ECU (Transmitter) Receiving ECU Signal Communication Method
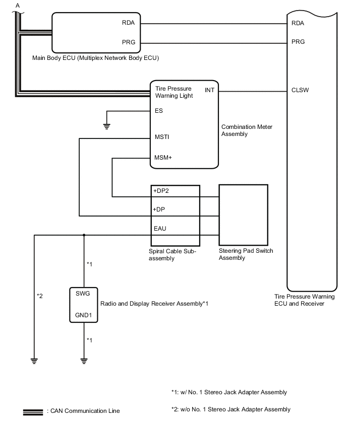
Combination Meter Assembly Main Body ECU (Multiplex Network Body ECU) Vehicle speed signal CAN communication line
Main Body ECU (Multiplex Network Body ECU) Combination Meter Assembly Tire pressure warning light signal CAN communication line
Skid Control ECU (Brake Actuator Assembly) Tire Pressure Warning ECU and Receiver Speed sensor signal* CAN communication line

*: w/ Tire Inflation Pressure Display Function