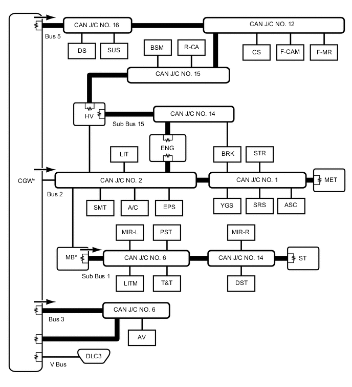
OVERALL CAN BUS DIAGRAM (LHD)
The CAN communication system is composed of 6 buses.
|
CAN Main Bus Line | |
Terminating Resistor |
|
CAN Branch Line | * | Gateway Function Equipped ECU |
|
Bus Monitoring Direction | - | - |
| Connected to | Code | ECU/Sensor Name | CAN DTC Storage | Note |
|---|---|---|---|---|
| - | CGW | Central Gateway ECU (Network Gateway ECU) | - | - |
| V Bus | DLC3 | DLC3 | - | - |
| Bus 2 | ENG | ECM | Available | - |
| MET | Combination Meter Assembly | Available | - | |
| EPS | Power Steering ECU Assembly | Available | - | |
| A/C | Air Conditioning Amplifier Assembly | Available | - | |
| SMT | Certification ECU (Smart Key ECU Assembly) | Available | - | |
| MB | Main Body ECU (Multiplex Network Body ECU) | Available |
|
|
| ASC | Stereo Component Equalizer Assembly | Available | w/ ASC System | |
| BRK | Skid Control ECU Assembly | Available | - | |
| YGS | Yaw Rate Sensor | - | - | |
| SRS | Airbag ECU assembly | Available | - | |
| STR | Steering Sensor | - | - | |
| HV | Hybrid Vehicle Control ECU Assembly | Available | - | |
| LIT | Headlight Leveling ECU Assembly | Available | for Single Beam Headlight | |
| CAN J/C NO. 1 | No. 1 CAN Junction Connector | - | - | |
| CAN J/C NO. 2 | No. 2 CAN Junction Connector | - | - | |
| Bus 3 | AV | Radio Receiver Assembly | Available | - |
| CAN J/C NO. 5 | No. 5 CAN Junction Connector | - | - | |
| Bus 5 | HV | Hybrid Vehicle Control ECU Assembly | Available | - |
| CS | Clearance Warning ECU Assembly | Available | w/ LEXUS Parking Assist-sensor System | |
| SUS | Absorber Control ECU | Available | w/ AVS System | |
| DS | Driving Support ECU Assembly | Available | w/ Lexus Safety System + | |
| F-CAM | Forward Recognition Camera | Available | w/ Lexus Safety System + | |
| F-MR | Millimeter Wave Radar Sensor Assembly | - | w/ Lexus Safety System + | |
| BSM | Blind Spot Monitor Sensor LH | Available | w/ Blind Spot Monitor System | |
| R-CA | Rear Television Camera Assembly | Available | w/ Parking Assist Monitor System | |
| CAN J/C NO. 11 | No. 11 CAN Junction Connector | - | - | |
| CAN J/C NO. 15 | No. 15 CAN Junction Connector | - | - | |
| CAN J/C NO. 17 | No. 17 CAN Junction Connector | - | - | |
| Sub Bus 1 | MB | Main Body ECU (Multiplex Network Body ECU) | Available |
|
| MIR-L | Outer Mirror Control ECU Assembly (for Driver Side) | Available | w/ Seat Position Memory System | |
| MIR-R | Outer Mirror Control ECU Assembly (for Front Passenger Side) | Available | w/ Seat Position Memory System | |
| T&T | Multiplex Tilt and Telescopic ECU | Available | w/ Power Tilt and Power Telescopic System | |
| DST | Position Control ECU and Switch Assembly LH | - | - | |
| PST | Position Control ECU and Switch Assembly RH | - | - | |
| LITM | Headlight ECU Sub-assembly | Available | for Triple Beam Headlight | |
| ST | No. 1 CAN Junction Terminal | - | - | |
| CAN J/C NO. 5 | No. 5 CAN Junction Connector | - | - | |
| CAN J/C NO. 14 | No. 14 CAN Junction Connector | - | - | |
| Sub Bus 15 | ENG | ECM | Available | - |
| BRK | Skid Control ECU Assembly | Available | - | |
| HV | Hybrid Vehicle Control ECU Assembly | Available | - | |
| CAN J/C NO. 13 | No. 13 CAN Junction Connector | - | - |
OVERALL CAN BUS DIAGRAM (RHD)
The CAN communication system is composed of 6 buses.
|
CAN Main Bus Line | |
Terminating Resistor |
|
CAN Branch Line | * | Gateway Function Equipped ECU |
|
Bus Monitoring Direction | - | - |
| Connected to | Code | ECU/Sensor Name | CAN DTC Storage | Note |
|---|---|---|---|---|
| - | CGW | Central Gateway ECU (Network Gateway ECU) | - | - |
| V Bus | DLC3 | DLC3 | - | - |
| Bus 2 | ENG | ECM | Available | - |
| MET | Combination Meter Assembly | Available | - | |
| EPS | Power Steering ECU Assembly | Available | - | |
| A/C | Air Conditioning Amplifier Assembly | Available | - | |
| SMT | Certification ECU (Smart Key ECU Assembly) | Available | - | |
| MB | Main Body ECU (Multiplex Network Body ECU) | Available |
|
|
| ASC | Stereo Component Equalizer Assembly | Available | w/ ASC System | |
| BRK | Skid Control ECU Assembly | Available | - | |
| YGS | Yaw Rate Sensor | - | - | |
| SRS | Airbag ECU Assembly | Available | - | |
| STR | Steering Sensor | - | - | |
| HV | Hybrid Vehicle Control ECU Assembly | Available | - | |
| LIT | Headlight Leveling ECU Assembly | Available | for Single Beam Headlight | |
| CAN J/C NO. 1 | No. 1 CAN Junction Connector | - | - | |
| CAN J/C NO. 2 | No. 2 CAN Junction Connector | - | - | |
| Bus 3 | AV | Radio Receiver Assembly | Available | - |
| CAN J/C NO. 6 | No. 6 CAN Junction Connector | - | - | |
| Bus 5 | HV | Hybrid Vehicle Control ECU Assembly | Available | - |
| CS | Clearance Warning ECU Assembly | Available | w/ LEXUS Parking Assist-sensor System | |
| SUS | Absorber Control ECU | Available | w/ AVS System | |
| DS | Driving Support ECU Assembly | Available | w/ Lexus Safety System + | |
| F-CAM | Forward Recognition Camera | Available | w/ Lexus Safety System + | |
| F-MR | Millimeter Wave Radar Sensor Assembly | - | w/ Lexus Safety System + | |
| BSM | Blind Spot Monitor Sensor LH | Available | w/ Blind Spot Monitor System | |
| R-CA | Rear Television Camera Assembly | Available | w/ Parking Assist Monitor System | |
| CAN J/C NO. 12 | No. 12 CAN Junction Connector | - | - | |
| CAN J/C NO. 15 | No. 15 CAN Junction Connector | - | - | |
| CAN J/C NO. 16 | No. 16 CAN Junction Connector | - | - | |
| Sub Bus 1 | MB | Main Body ECU (Multiplex Network Body ECU) | Available |
|
| MIR-L | Outer Mirror Control ECU Assembly (for Front Passenger Side) | Available | w/ Seat Position Memory System | |
| MIR-R | Outer Mirror Control ECU Assembly (for Driver Side) | Available | w/ Seat Position Memory System | |
| T&T | Multiplex Tilt and Telescopic ECU | Available | w/ Power Tilt and Power Telescopic System | |
| DST | Position Control ECU and Switch Assembly RH | - | - | |
| PST | Position Control ECU and Switch Assembly LH | - | - | |
| LITM | Headlight ECU Sub-assembly | Available | for Triple Beam Headlight | |
| ST | No. 1 CAN Junction Terminal | - | - | |
| CAN J/C NO. 6 | No. 6 CAN Junction Connector | - | - | |
| CAN J/C NO. 14 | No. 14 CAN Junction Connector | - | - | |
| Sub Bus 15 | ENG | ECM | Available | - |
| BRK | Skid Control ECU Assembly | Available | - | |
| HV | Hybrid Vehicle Control ECU Assembly | Available | - | |
| CAN J/C NO. 14 | No. 14 CAN Junction Connector | - | - |