POWER DOOR LOCK CONTROL SYSTEM Power Source Circuit

DESCRIPTION

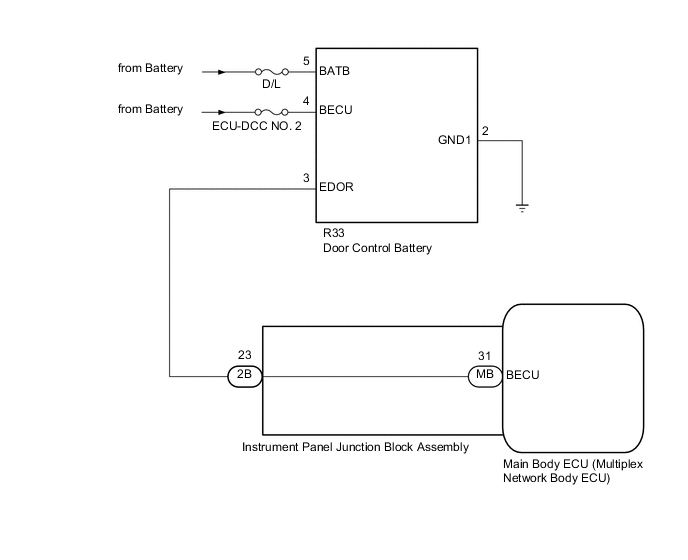
The main power source for the main body ECU (multiplex network body ECU) is supplied via the door control battery.

WIRING DIAGRAM

B005N9CE02

CAUTION / NOTICE / HINT

Note


  • Before replacing the main body ECU (multiplex network body ECU), refer to Service Bulletin.

  • Inspect the fuses for circuits related to this system before performing the following procedure.

  • After performing the following inspection, perform Initialization.

    Click here

PROCEDURE


  1. CHECK HARNESS AND CONNECTOR (DOOR CONTROL BATTERY - BATTERY AND BODY GROUND)


    1. Disconnect the R33 door control battery connector.

    2. Measure the voltage according to the value(s) in the table below.

      Standard Voltage
      Tester Connection Condition Specified Condition
      R33-5 (BATB) - Body ground Always 11 to 14 V
      R33-4 (BECU) - Body ground Always 11 to 14 V
    3. Measure the resistance according to the value(s) in the table below.

      Standard Resistance
      Tester Connection Condition Specified Condition
      R33-2 (GND1) - Body ground Always Below 1 Ω
      Result
      Proceed to
      OK
      NG

    NG
    OK
  2. CHECK HARNESS AND CONNECTOR (DOOR CONTROL BATTERY - INSTRUMENT PANEL JUNCTION BLOCK ASSEMBLY)


    1. Disconnect the 2B instrument panel junction block assembly connector.

    2. Measure the resistance according to the value(s) in the table below.

      Standard Resistance
      Tester Connection Condition Specified Condition
      R33-3 (EDOR) - 2B-23 Always Below 1 Ω
      R33-3 (EDOR) or 2B-23 - Body ground Always 10 kΩ or higher
      Result
      Proceed to
      OK
      NG

    NG
    OK
  3. INSPECT DOOR CONTROL BATTERY (POWER OUTPUT)


    1. Reconnect the R33 door control battery connector.

    2. Turn the engine switch off.

    3. Remove the ECU-DCC NO. 2 fuse and leave the vehicle as is for 50 minutes.

    4. Measure the voltage according to the value(s) in the table below.

      Standard Voltage
      Tester Connection Condition Specified Condition
      R33-3 (EDOR) - Body ground Engine switch OFF Below 2 V
      Result
      Proceed to
      OK
      NG

    NG
    OK
  4. INSPECT DOOR CONTROL BATTERY (INTERNAL CIRCUIT)


    1. Install the ECU-DCC NO. 2 fuse.

    2. Measure the voltage according to the value(s) in the table below.

      Standard Voltage
      Tester Connection Condition Specified Condition
      R33-3 (EDOR) - Body ground Always 11 to 14 V
      Result
      Proceed to
      OK
      NG

    NG
    OK
  5. INSPECT INSTRUMENT PANEL JUNCTION BLOCK ASSEMBLY


    1. Remove the instrument panel junction block assembly.

      Click here

    2. Remove the main body ECU (multiplex network body ECU).

      B005LURC05
      *a

      Component without harness connected

      (Instrument Panel Junction Block Assembly)

      - -
    3. Measure the resistance according to the value(s) in the table below.

      Standard Resistance
      Tester Connection Condition Specified Condition
      MB-31 (BECU) - 2B-23 Always Below 1 Ω
      Result
      Proceed to
      OK
      NG

    OK
    NG