CAN COMMUNICATION SYSTEM(for LHD) SYSTEM DIAGRAM


  1. SYSTEM DIAGRAM


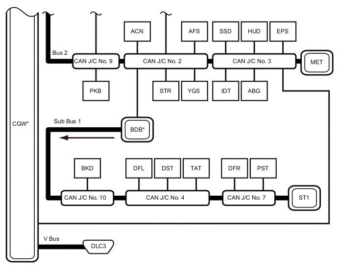
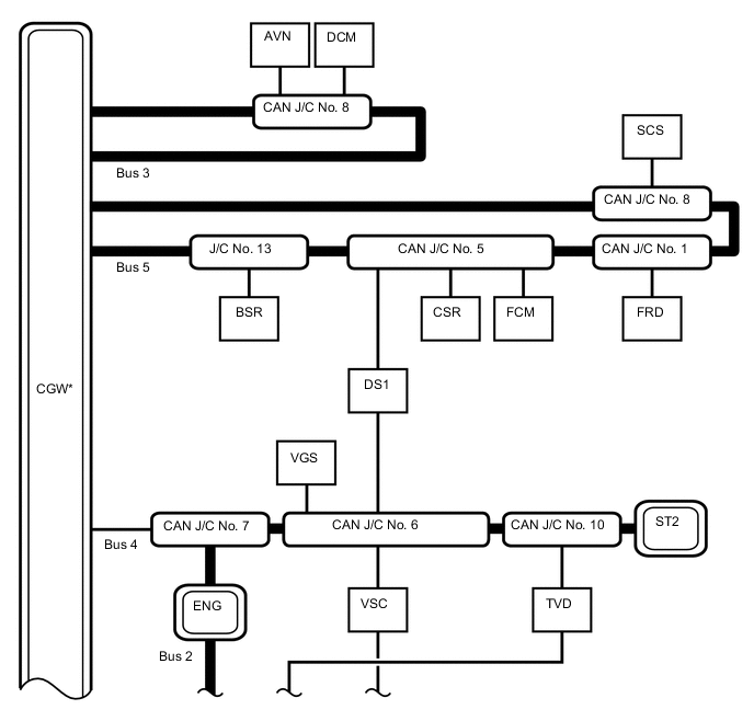
    1. Overall CAN Bus Diagram


      1. Control system CAN is composed of 6 buses.

        B002CTNC01
        B002DA6 CAN Main Bus Line B002EPX Terminating Resistor
        B002DQ2 CAN Branch Line * Gateway Function Equipped ECU
        B002CSXC05
        B002DA6 CAN Main Bus Line B002EPX Terminating Resistor
        B002DQ2 CAN Branch Line * Gateway Function Equipped ECU
        B002DP3 Bus Monitored Direction - -
        Bus Code ECU/Sensor Name CAN DTC Storage Note
        - CGW Central gateway ECU (network gateway ECU) - -
        V Bus DLC3 DLC3 - -
        Bus 2 ENG ECM Available -
        PKB Parking brake ECU assembly Available -
        TVD Torque vectoring differential ECU assembly Available -
        ACN Air conditioning amplifier assembly Available -
        VSC Brake actuator assembly (skid control ECU) Available -
        AFS Headlight light control ECU sub-assembly LH Available Also connected to LIN communication system
        BDB Main body ECU (multiplex network body ECU) Available
        • The main body ECU (multiplex network body ECU) functions as a gateway between the bus 2 and sub bus 1

        • Also connected to LIN communication system

        STR Spiral cable with sensor sub-assembly (steering angle sensor) - -
        YGS Yaw rate and acceleration sensor (yaw rate sensor) - -
        SSD Stereo component equalizer assembly Available -
        HUD Combination meter mirror ECU Available w/ Headup Display
        EPS Power steering ECU assembly Available -
        IDT Certification ECU (smart key ECU assembly) Available -
        ABG Airbag ECU assembly Available -
        MET Combination meter assembly Available -
        CAN J/C No. 2 No. 2 CAN junction connector - -
        CAN J/C No. 3 No. 3 CAN junction connector - -
        CAN J/C No. 9 No. 9 CAN junction connector - -
        Bus 3 AVN Radio receiver assembly Available -
        DCM Telematics transceiver Available w/ Telematics Transceiver
        CAN J/C No. 8 No. 8 CAN junction connector - -
        Bus 4 ENG ECM Available -
        VGS Roll rate and vertical acceleration sensor (yaw rate sensor) - -
        DS1 Driving support ECU assembly Available w/ Pre-crash Safety System
        VSC Brake actuator assembly (skid control ECU) Available -
        TVD Torque vectoring differential ECU assembly Available -
        ST2 No. 2 CAN junction terminal - -
        CAN J/C No. 6 No. 6 CAN junction connector - -
        CAN J/C No. 7 No. 7 CAN junction connector - -
        CAN J/C No. 10 No. 10 CAN junction connector - -
        Bus 5 BSR Blind spot monitor sensor RH Available w/ Blind Spot Monitor System
        DS1 Driving support ECU assembly Available w/ Pre-crash Safety System
        CSR Clearance warning ECU assembly Available w/ LEXUS Parking Assist-sensor System
        FCM Forward recognition camera Available w/ Pre-crash Safety System
        FRD Millimeter wave radar sensor assembly Available w/ Pre-crash Safety System
        SCS Absorber control ECU Available -
        CAN J/C No. 1 No. 1 CAN junction connector - -
        CAN J/C No. 5 No. 5 CAN junction connector - -
        CAN J/C No. 8 No. 8 CAN junction connector - -
        J/C No. 13 No. 13 junction connector - -
        Sub Bus 1 BDB Main body ECU (multiplex network body ECU) Available
        • The main body ECU (multiplex network body ECU) functions as a gateway between the bus 2 and sub bus 1

        • Also connected to LIN communication system

        BKD Luggage closer motor assembly - w/ Power Trunk Lid System
        Multiplex network door ECU - w/o Power Trunk Lid System
        DST Position control ECU and switch assembly LH - -
        PST Position control ECU and switch assembly RH - -
        DFL Front multiplex network door ECU LH Available -
        DFR Front multiplex network door ECU RH Available -
        TAT Multiplex tilt and telescopic ECU Available -
        ST1 No. 1 CAN junction terminal - -
        CAN J/C No. 4 No. 4 CAN junction connector - -
        CAN J/C No. 7 No. 7 CAN junction connector - -
        CAN J/C No. 10 No. 10 CAN junction connector - -