СИСТЕМА ПЕРЕДАЧИ ДАННЫХ CAN (для моделей без ЭБУ центрального сетевого шлюза) СХЕМА СИСТЕМЫ


  1. ОБЩАЯ СХЕМА ШИНЫ CAN (для моделей с левосторонним рулевым управлением)


    1. Система передачи данных CAN состоит из 2 шин.

      A01W25CE03
      Обозначения на рисунке
      Название ЭБУ/датчика Название ЭБУ/датчика
      1

      Щиток приборов в сборе

      (для шины V)

      2

      ЭБУ рулевого управления с усилителем с электродвигателем в сборе

      (для шины V)

      3

      Главный ЭБУ кузова (бортовой ЭБУ сети мультиплексной связи)

      (для шины V и вспомогательной шины 1)

      4

      DLC3

      (для шины V)

      5

      Центральный блок управления системы SRS

      (для шины V)

      6

      Датчик положения рулевого колеса

      (для шины V)

      7

      Блок управления рабочими цилиндрами тормозов (ЭБУ системы противоскольжения)

      (для шины V)

      8

      ЭБУ сертификации (ЭБУ электронного ключа зажигания в сборе)

      (для шины V)

      9

      ЭБУ запуска и останова двигателя

      (для моделей с 6AR-FSE)

      (для шины V)

      10

      Блок управления системой кондиционирования

      (для шины V)

      11

      ЭБУ предупреждения о недопустимой дистанции в сборе

      (для шины V)

      12

      Радиоприемник в сборе

      (для моделей с приемником системы навигации или с радиоприемником с дисплеем)

      (для шины V)

      13

      Приемопередатчик системы обработки и передачи информации

      (для моделей с приемопередатчиком системы обработки и передачи информации)

      (для шины V)

      14

      ЭБУ системы управления уровнем фар (ЭБУ устройства поворота фар)

      (для шины V)

      15

      ECM

      (для шины V)

      16

      Переключатель электропривода левого переднего сиденья

      (для моделей с системой запоминания положения сиденья)

      (для вспомогательной шины 1)

      17

      Мультиплексный ЭБУ регулировки наклона и телескопического изменения высоты

      (для моделей с наклонной телескопической рулевой колонкой с электроприводом)

      (для вспомогательной шины 1)

      18

      ЭБУ электропривода наружного зеркала в сборе (со стороны водителя)

      (для моделей с функцией изменения положения зеркал при включении передачи заднего хода)

      (для вспомогательной шины 1)

      19

      Электродвигатель доводчика двери багажного отделения в сборе

      (для моделей с системой двери багажного отделения с электроприводом)

      (для вспомогательной шины 1)

      20

      Переключатель электропривода правого переднего сиденья

      (для моделей с системой запоминания положения сиденья)

      (для вспомогательной шины 1)

      21

      ЭБУ электропривода наружного зеркала в сборе (со стороны переднего пассажира)

      (для моделей с функцией изменения положения зеркал при включении передачи заднего хода)

      (для вспомогательной шины 1)

      22

      Задняя телекамера в сборе

      (для моделей с радиоприемником с дисплеем (с мониторной системой помощи при парковке без системы помощи при парковке в ряд))

      (для вспомогательной шины 1)

      23

      Контакт распределительного блока шины CAN № 1

      (для вспомогательной шины 1)

      - -

    Tech Tips


    • Главный ЭБУ кузова (бортовой ЭБУ сети мультиплексной связи) выполняет функции шлюза между шиной V и вспомогательной шиной 1.

    • Подробная информация приведена на следующих схемах электрических соединений.

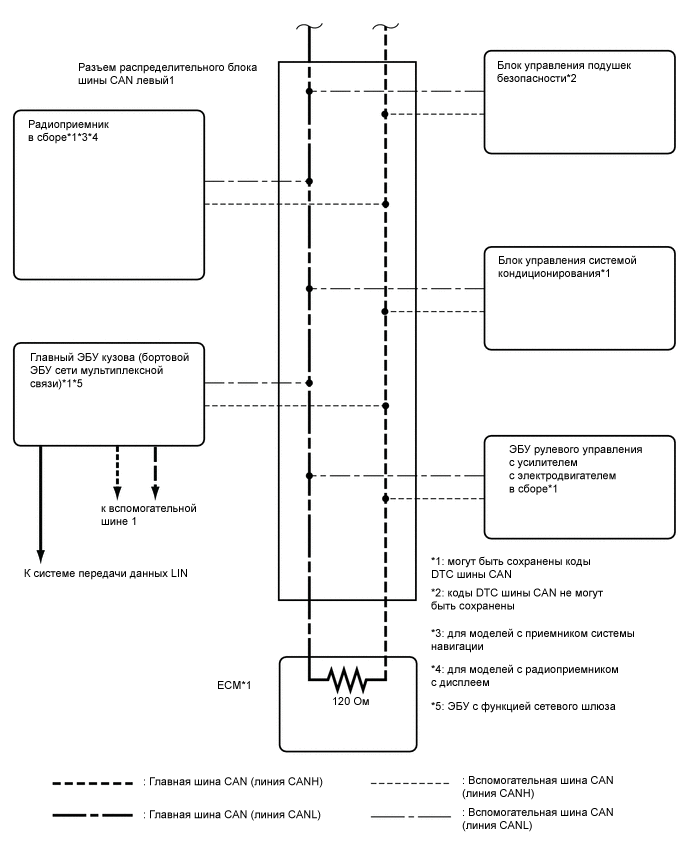
  2. ШИНА V (для моделей с левосторонним рулевым управлением)

    A01W23CE02
    A01W4SWE03

    Tech Tips

    Система передачи данных CAN соединяется с другими сетями посредством ЭБУ, выступающих в качестве шлюзов (см. стр. Click here).

  3. ВСПОМОГАТЕЛЬНАЯ ШИНА 1 (для моделей с левосторонним рулевым управлением)

    A01W5N3E10
  4. ОБЩАЯ СХЕМА ШИНЫ CAN (для моделей с правосторонним рулевым управлением)


    1. Система передачи данных CAN состоит из 2 шин.

      A01W3T8E01
      Обозначения на рисунке
      Название ЭБУ/датчика Название ЭБУ/датчика
      1

      Щиток приборов в сборе

      (для шины V)

      2

      ЭБУ рулевого управления с усилителем с электродвигателем в сборе

      (для шины V)

      3

      Главный ЭБУ кузова (бортовой ЭБУ сети мультиплексной связи)

      (для шины V и вспомогательной шины 1)

      4

      DLC3

      (для шины V)

      5

      Блок управления системы SRS

      (для шины V)

      6

      Датчик положения рулевого колеса

      (для шины V)

      7

      Блок управления рабочими цилиндрами тормозов (ЭБУ системы противоскольжения)

      (для шины V)

      8

      ЭБУ сертификации (ЭБУ электронного ключа зажигания в сборе)

      (для шины V)

      9

      ЭБУ системы управления уровнем фар (ЭБУ устройства поворота фар)

      (для шины V)

      10

      Блок управления системой кондиционирования

      (для шины V)

      11

      ЭБУ предупреждения о недопустимой дистанции в сборе

      (для шины V)

      12

      Радиоприемник в сборе

      (для моделей с приемником системы навигации или с радиоприемником с дисплеем)

      (для шины V)

      13

      ECM

      (для шины V)

      14

      Переключатель электропривода левого переднего сиденья

      (для моделей с системой запоминания положений сидений (со стороны переднего пассажира))

      (для вспомогательной шины 1)

      15

      Мультиплексный ЭБУ регулировки наклона и телескопического изменения высоты

      (для моделей с наклонной телескопической рулевой колонкой с электроприводом)

      (для вспомогательной шины 1)

      16

      ЭБУ электропривода наружного зеркала в сборе (со стороны водителя)

      (для вспомогательной шины 1)

      17

      Электродвигатель доводчика двери багажного отделения в сборе

      (для моделей с системой двери багажного отделения с электроприводом)

      (для вспомогательной шины 1)

      18

      Переключатель электропривода правого переднего сиденья

      (для вспомогательной шины 1)

      19

      ЭБУ электропривода наружного зеркала в сборе (со стороны переднего пассажира)

      (для вспомогательной шины 1)

      20

      Задняя телекамера в сборе

      (для моделей с радиоприемником с дисплеем (с мониторной системой помощи при парковке без системы помощи при парковке в ряд))

      (для вспомогательной шины 1)

      21

      Контакт распределительного блока шины CAN № 1

      (для вспомогательной шины 1)

      - -

    Tech Tips


    • Главный ЭБУ кузова (бортовой ЭБУ сети мультиплексной связи) выполняет функции шлюза между шиной V и вспомогательной шиной 1.

    • Подробная информация приведена на следующих схемах электрических соединений.

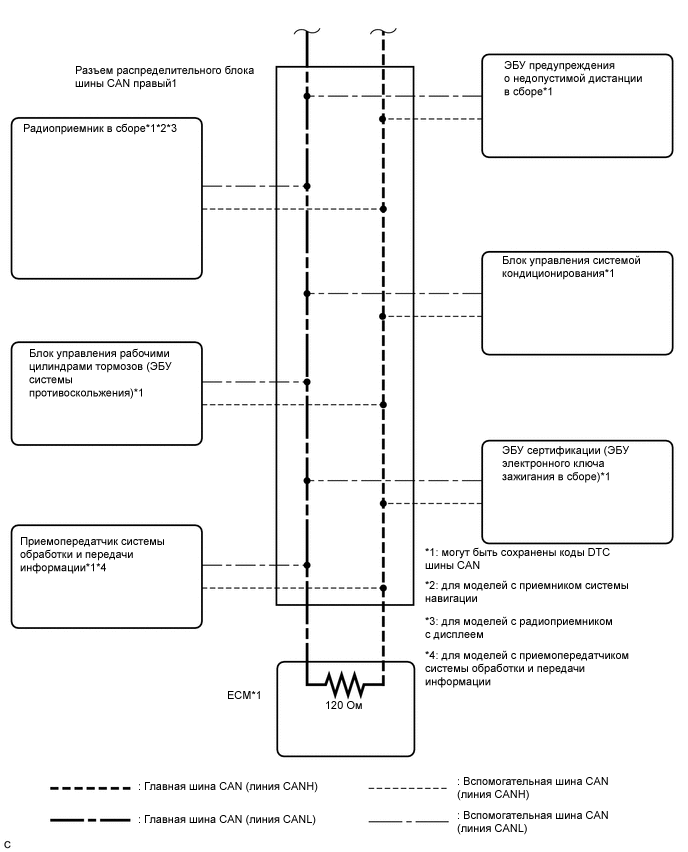
  5. ШИНА V (для моделей с правосторонним рулевым управлением)

    A01W0VIE02
    A01W2U3E02

    Tech Tips

    Система передачи данных CAN соединяется с другими сетями посредством ЭБУ, выступающих в качестве шлюзов (см. стр. Click here).

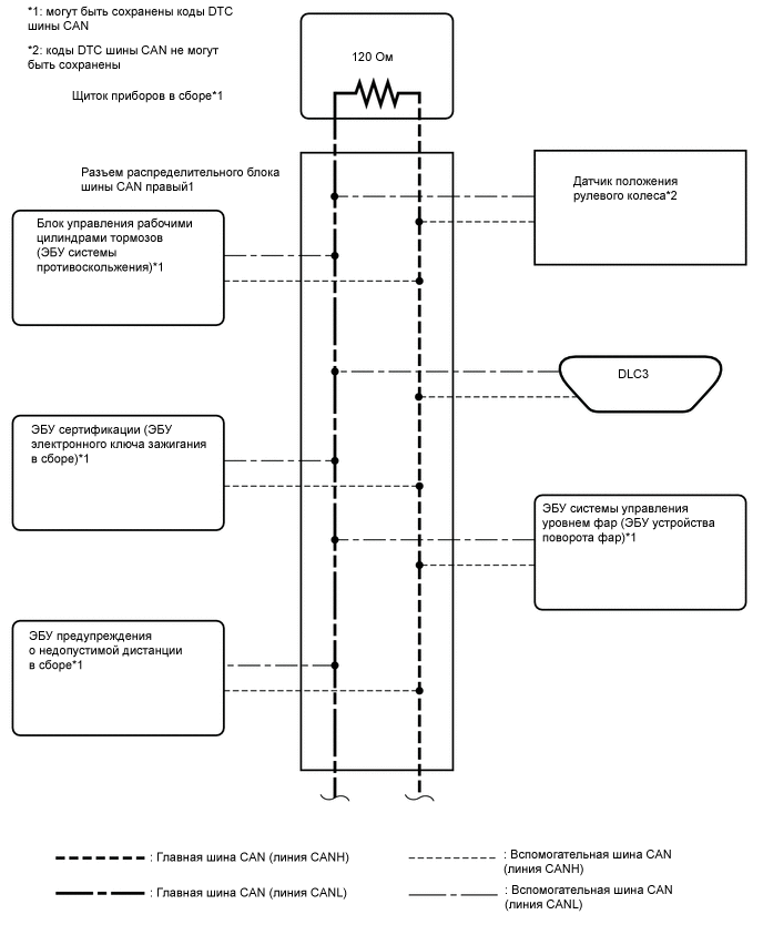
  6. ВСПОМОГАТЕЛЬНАЯ ШИНА 1 (для моделей с правосторонним рулевым управлением)

    A01W168E03