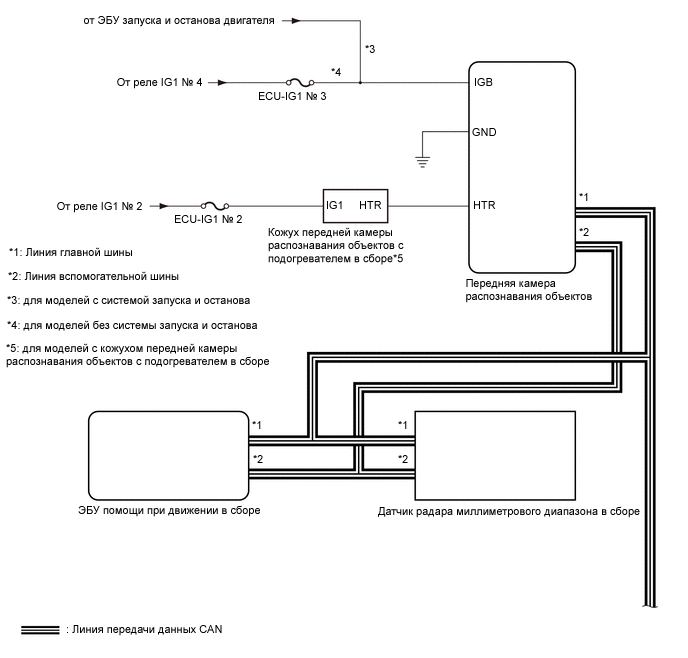
СИСТЕМА ПЕРЕДНЕЙ КАМЕРЫ РАСПОЗНАВАНИЯ ОБЪЕКТОВ СХЕМА СИСТЕМЫ

B001NPWE02
B001O69E01
Таблица обмена данными
Передатчик Приемник Сигнал Линия
Передняя камера распознавания объектов Главный ЭБУ кузова (бортовой ЭБУ сети мультиплексной связи) Сигнал автоматического управления дальним светом фар CAN
ЭБУ помощи при движении в сборе Передняя камера распознавания объектов Информационный сигнал системы PCS CAN
ECM Передняя камера распознавания объектов
  • Сигнал положения рычага переключения передач (P, R, N, D)

  • Сигнал данных о типе двигателя

  • Технические характеристики автомобиля (привод на одну или две оси, обычный или гибридный привод)

  • Сигнал управления системы круиз-контроля

CAN
Главный ЭБУ кузова (бортовой ЭБУ сети мультиплексной связи) Передняя камера распознавания объектов Технические характеристики автомобиля (рынок сбыта) CAN
Блок управления рабочими цилиндрами тормозов (ЭБУ системы противоскольжения) Передняя камера распознавания объектов
  • Сигнал скорости автомобиля

  • Сигнал выключателя стоп-сигналов

  • Сигнал нарушения калибровки "нуля" датчика рысканья автомобиля

  • Сигнал работы системы курсовой устойчивости

  • Сигнал неисправности системы курсовой устойчивости

CAN
Центральный блок управления системы SRS (датчик замедления и рысканья) Передняя камера распознавания объектов Сигнал датчика рысканья автомобиля CAN