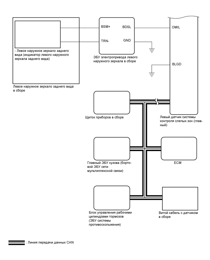
СИСТЕМА КОНТРОЛЯ СЛЕПЫХ ЗОН СХЕМА СИСТЕМЫ

  1. E311008E01
    E311011E01