WIPER AND WASHER SYSTEM Headlight Cleaner Motor and Relay Circuit

DESCRIPTION

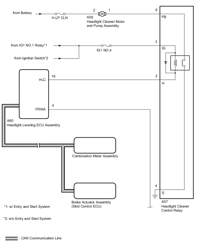
The headlight leveling ECU assembly controls the headlight cleaner motor and pump assembly.

WIRING DIAGRAM

B0024LQE01
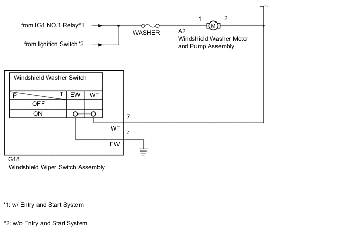
B0027OCE01

CAUTION / NOTICE / HINT

Note


  • First check that the front washer operates normally.

  • Inspect the fuses and relays for circuits related to this system before performing the following inspection procedure.

  • The headlight cleaner system uses the CAN communication system. Inspect the communication function by following How to Proceed with Troubleshooting. Troubleshoot the window defogger system after confirming that the communication system is functioning properly.

    Click here

  • w/ Automatic Headlight Beam Level Control System:

    If the headlight leveling ECU assembly has been replaced, it is necessary to initialize the headlight leveling ECU assembly.

    Click here

PROCEDURE


  1. CHECK FOR DTC


    1. Clear the DTCs.

      Click here


      Body Electrical > HL AutoLeveling > Clear DTCs
    2. Check for DTCs.

      Click here


      Body Electrical > HL AutoLeveling > Trouble Codes
      OK
      DTC is not output.
      Result
      Result Proceed to
      OK A
      NG (w/ Automatic Headlight Beam Level Control System) B
      NG (w/o Automatic Headlight Beam Level Control System) C

    B
    C
    A
  2. READ VALUE USING GTS


    1. Read the Data List according to the display on the GTS.

      Click here


      Body Electrical > HL AutoLeveling > Data List
      Tester Display Measurement Item Range Normal Condition Diagnostic Note
      Front Window Washer Switch Washer switch condition ON/OFF

      ON: Windshield wiper switch assembly (windshield washer switch) on

      OFF: Windshield wiper switch assembly (windshield washer switch) off

      -

      Body Electrical > HL AutoLeveling > Data List
      Tester Display
      Front Window Washer Switch
      OK
      On the GTS screen, ON or OFF is displayed accordingly.
      Result
      Proceed to
      OK
      NG

    NG
    OK
  3. INSPECT HEADLIGHT CLEANER MOTOR AND PUMP ASSEMBLY


    1. Remove the headlight cleaner motor and pump assembly.

      Click here

    2. Inspect the headlight cleaner motor and pump assembly.

      Click here

      Result
      Proceed to
      OK
      NG

    NG
    OK
  4. INSPECT HEADLIGHT CLEANER CONTROL RELAY


    1. Remove the headlight cleaner control relay.

      Click here

    2. Inspect the headlight cleaner control relay.

      Click here

      Result
      Proceed to
      OK
      NG

    NG
    OK
  5. CHECK HARNESS AND CONNECTOR (HEADLIGHT CLEANER CONTROL RELAY - BATTERY AND BODY GROUND)


    1. B0025AAC09
      *a

      Front view of wire harness connector

      (to Headlight Cleaner Control Relay)

      Disconnect the headlight cleaner control relay connector.

    2. Measure the resistance according to the value(s) in the table below.

      Standard Resistance
      Tester Connection Condition Specified Condition
      A57-4 (E) - Body ground Always Below 1 Ω
    3. Measure the voltage according to the value(s) in the table below.

      Standard Voltage
      Tester Connection Switch Condition Specified Condition
      A57-3 (IG) - Body ground Ignition switch ON 11 to 14 V
      Result
      Proceed to
      OK
      NG

    NG
    OK
  6. CHECK HARNESS AND CONNECTOR (HEADLIGHT CLEANER MOTOR AND PUMP ASSEMBLY - HEADLIGHT CLEANER CONTROL RELAY AND BATTERY)


    1. Disconnect the A58 headlight cleaner motor and pump assembly connector.

    2. Disconnect the A57 headlight cleaner control relay connector.

    3. Measure the resistance according to the value(s) in the table below.

      Standard Resistance
      Tester Connection Condition Specified Condition
      A58-1 - A57-6 (PB) Always Below 1 Ω
      A58-1 or A57-6 (PB) - Body ground Always 10 kΩ or higher
    4. Measure the voltage according to the value(s) in the table below.

      Standard Voltage
      Tester Connection Condition Specified Condition
      A58-2 - Body ground Always 11 to 14 V
      Result
      Proceed to
      OK
      NG

    NG
    OK
  7. CHECK HARNESS AND CONNECTOR (HEADLIGHT LEVELING ECU ASSEMBLY - HEADLIGHT CLEANER CONTROL RELAY)


    1. Disconnect the G80 headlight leveling ECU assembly connector.

    2. Disconnect the A57 headlight cleaner control relay connector.

    3. Measure the resistance according to the value(s) in the table below.

      Standard Resistance
      Tester Connection Condition Specified Condition
      G80-16 (HLC) - A57-2 (H) Always Below 1 Ω
      G80-16 (HLC) or A57-2 (H) - Body ground Always 10 kΩ or higher
      Result
      Proceed to
      OK
      NG

    OK
    NG
  8. CHECK HARNESS AND CONNECTOR (HEADLIGHT LEVELING ECU ASSEMBLY - WINDSHIELD WIPER SWITCH ASSEMBLY)


    1. Disconnect the G80 headlight light leveling ECU assembly connector.

    2. Disconnect the G18 windshield wiper switch assembly connector.

    3. Disconnect the A2 windshield washer motor and pump assembly connector.

    4. Measure the resistance according to the value(s) in the table below.

      Standard Resistance
      Tester Connection Condition Specified Condition
      G80-4 (FRWA) - G18-7 (WF) Always Below 1 Ω
      G80-4 (FRWA) or G18-7 (WF) - Body ground Always 10 kΩ or higher
      Result
      Proceed to
      OK
      NG

    OK
    NG