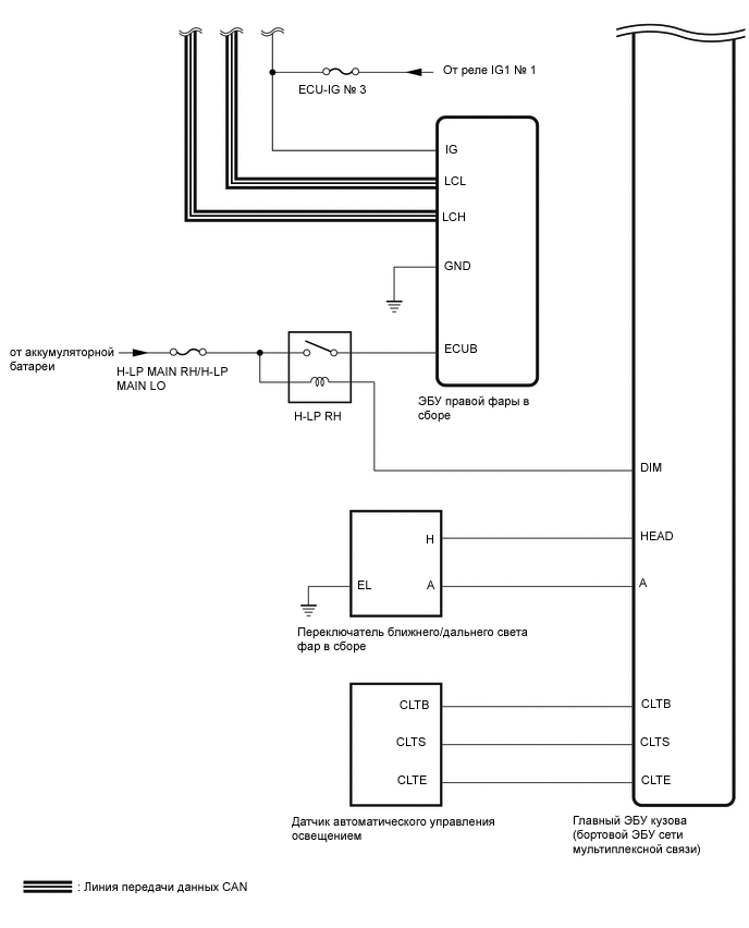
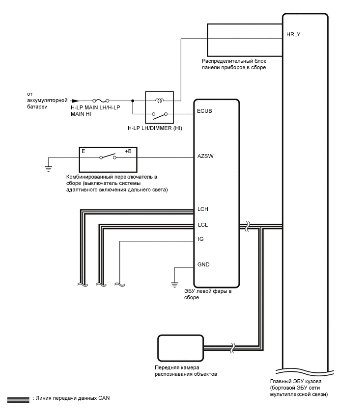
СИСТЕМА АДАПТИВНОГО ВКЛЮЧЕНИЯ ДАЛЬНЕГО СВЕТА СХЕМА СИСТЕМЫ

E377829E02
E377830E01