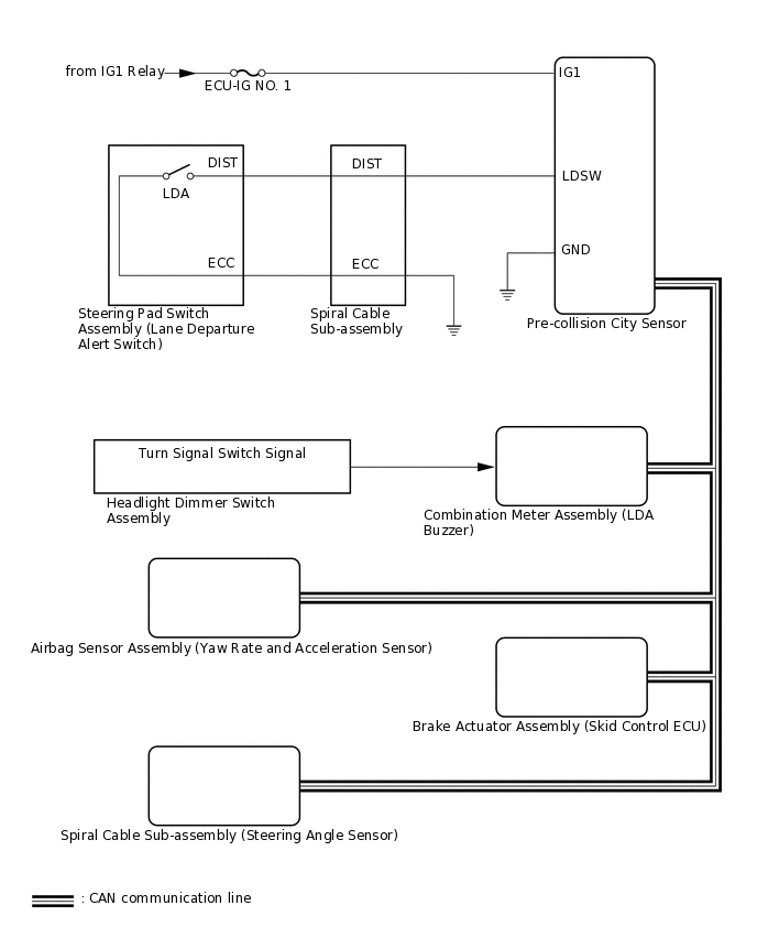
LANE DEPARTURE ALERT SYSTEM SYSTEM DIAGRAM

A362172E02