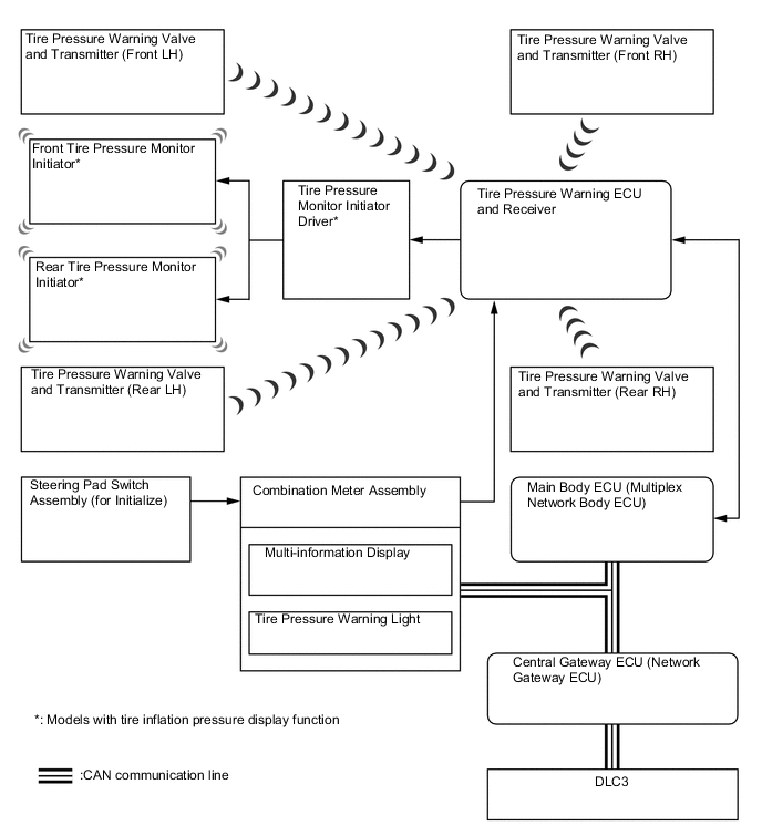
TIRE PRESSURE WARNING SYSTEM

B002FISE01