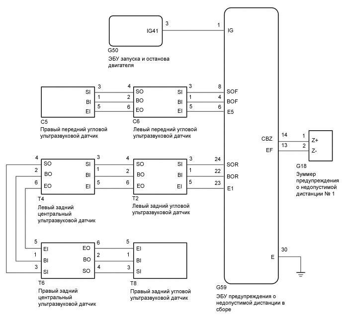
СЕНСОРНАЯ СИСТЕМА ПОМОЩИ ПРИ ПАРКОВКЕ TOYOTA СХЕМА СИСТЕМЫ

B006RHTE02
B006R47E01
Таблица обмена данными
Передатчик Приемник Сигнал Линия
Главный ЭБУ кузова (бортовой ЭБУ сети мультиплексной связи) ЭБУ предупреждения о недопустимой дистанции в сборе Сигнал данных о рынке сбыта CAN
ECM ЭБУ предупреждения о недопустимой дистанции в сборе Сигнал положения рычага переключения передач CAN
Щиток приборов в сборе ЭБУ предупреждения о недопустимой дистанции в сборе Показания скорости движения CAN
ЭБУ предупреждения о недопустимой дистанции в сборе Щиток приборов в сборе
  • Запрос включения индикатора системы ультразвуковой локации

  • Данные углового датчика

  • Данные заднего центрального датчика

  • Диагностика датчика системы ультразвуковой локации

CAN
Щиток приборов в сборе ЭБУ предупреждения о недопустимой дистанции в сборе Информация об управлении поступает с многофункционального переключателя, расположенного на переключателе на рулевом колесе, и отображается на мультиинформационном дисплее в щитке приборов CAN
ЭБУ предупреждения о недопустимой дистанции в сборе Радиоприемник с дисплеем Сигналы изображения от ЭБУ предупреждения о недопустимой дистанции, которые выводятся на панель дисплея CAN