WINDOW DEFOGGER SYSTEM Rear Window Defogger System does not Operate

DTC Code DTC Name
Rear Window Defogger System does not Operate

DESCRIPTION

When the rear defogger switch on the air conditioning control assembly is pressed, the operation signal is transmitted to the air conditioning amplifier assembly via LIN communication. When the air conditioning amplifier assembly receives the signal, it turns on the DEF relay to operate the window defogger system.

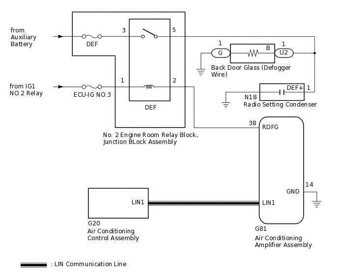
WIRING DIAGRAM

E270476E06

CAUTION / NOTICE / HINT

Note:
  • Inspect the fuses for circuits related to this system before performing the following procedure.

  • If the battery voltage becomes low, window defogger system operation is canceled to prioritize supplying power to the power steering system.

    Click here

PROCEDURE

  1. CHECK AIR CONDITIONING SYSTEM

    1. Check the air conditioning system.

      Click here

      Tip:

      Both the window defogger system operation signal and air conditioning system operation signal are transmitted to the air conditioning amplifier assembly via the same communication line.

    Result

    Proceed to

    The air conditioning system operates normally

    The air conditioning system does not operate normally

    The air conditioning system does not operate normally

    GO TO AIR CONDITIONING SYSTEM

    The air conditioning system operates normally
  2. PERFORM ACTIVE TEST USING GTS

    1. Connect the GTS to the DLC3.

    2. Turn the ignition switch to ON.

    3. Turn the GTS on.

    4. Enter the following menus: Body Electrical / Air Conditioner / Active Test.

    5. Perform the Active Test according to the display on the GTS.

      Body Electrical > Air Conditioner > Active Test

      Tester Display

      Measurement Item

      Control Range

      Diagnostic Note

      Defogger Relay (Rear)

      DEF relay

      OFF or ON

      -

      Body Electrical > Air Conditioner > Active Test

      Tester Display

      Defogger Relay (Rear)

    Result

    Proceed to

    The window defogger system operates normally

    The window defogger system does not operate normally

    The window defogger system does not operate normally

    INSPECT DEF RELAYClick here

    The window defogger system operates normally
  3. CHECK AIR CONDITIONING AMPLIFIER ASSEMBLY

    1. Replace the air conditioning amplifier assembly with a new or known good one.

      Click here

    2. Check that the window defogger system operates normally.

    Result

    Proceed to

    The window defogger system operates normally

    The window defogger system does not operate normally

    The window defogger system operates normally

    END (AIR CONDITIONING AMPLIFIER ASSEMBLY WAS DEFECTIVE)

    The window defogger system does not operate normally

    REPLACE AIR CONDITIONING CONTROL ASSEMBLY

  4. INSPECT DEF RELAY

    1. Remove the DEF relay from the No. 2 engine room relay block, junction block assembly.

      Click here

    2. Inspect the DEF relay.

      Click here

    Result

    Proceed to

    OK

    NG

    NG

    REPLACE DEF RELAY

    OK
  5. CHECK HARNESS AND CONNECTOR (DEF RELAY - AIR CONDITIONING AMPLIFIER ASSEMBLY AND BATTERY)

    1. Remove the DEF relay from the No. 2 engine room relay block, junction block assembly.

      Click here

    2. Disconnect the G81 air conditioning amplifier assembly connector.

    3. Measure the voltage according to the value(s) in the table below.

      Standard Voltage

      Tester Connection

      Condition

      Specified Condition

      DEF relay holder terminal-1 - Body ground

      Ignition switch ON

      11 to 14 V

      DEF relay holder terminal-1 - Body ground

      Ignition switch off

      Below 1 V

      DEF relay holder terminal-3 - Body ground

      Always

      11 to 14 V

    4. Measure the resistance according to the value(s) in the table below.

      Standard Resistance

      Tester Connection

      Condition

      Specified Condition

      DEF relay holder terminal-2 - G81-38 (RDFG)

      Always

      Below 1 Ω

      DEF relay holder terminal-2 - Body ground

      Always

      10 kΩ or higher

      Result

      Proceed to

      OK

      NG

    NG

    REPAIR OR REPLACE HARNESS OR CONNECTOR

    OK
  6. CHECK HARNESS AND CONNECTOR (BACK DOOR GLASS - DEF RELAY AND BODY GROUND)

    1. Disconnect the U2 and G back door glass connectors.

    2. Remove the DEF relay from the No. 2 engine room relay block, junction block assembly.

      Click here

    3. Measure the resistance according to the value(s) in the table below.

      Standard Resistance

      Tester Connection

      Condition

      Specified Condition

      U2-1 (B) - DEF relay holder terminal-5

      Always

      Below 1 Ω

      G-1 - Body ground

      Always

      Below 1 Ω

      U2-1 (B) - Body ground

      Always

      10 kΩ or higher

      Result

      Proceed to

      OK

      NG

    NG

    PROCEED TO NEXT SUSPECTED AREA SHOWN IN PROBLEM SYMPTOMS TABLE

    OK
  7. CHECK BACK DOOR GLASS (DEFOGGER WIRE)

    1. Perform the on-vehicle inspection, check that the window defogger system operates normally.

      Click here

      Result

      Proceed to

      The window defogger system operates normally

      The window defogger system does not operate normally

    The window defogger system operates normally

    REPLACE AIR CONDITIONING AMPLIFIER ASSEMBLY

    The window defogger system does not operate normally

    REPAIR BACK DOOR GLASS (DEFOGGER WIRE)