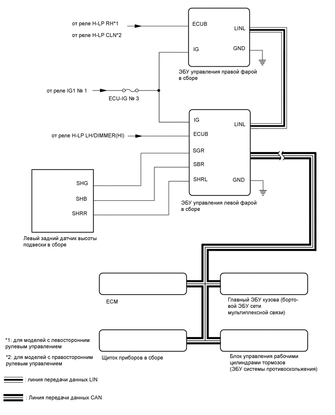
АВТОМАТИЧЕСКАЯ СИСТЕМА УПРАВЛЕНИЯ УРОВНЕМ ФАР СХЕМА СИСТЕМЫ

E306575E03
E300237E02
E300238E02